Fig. 1

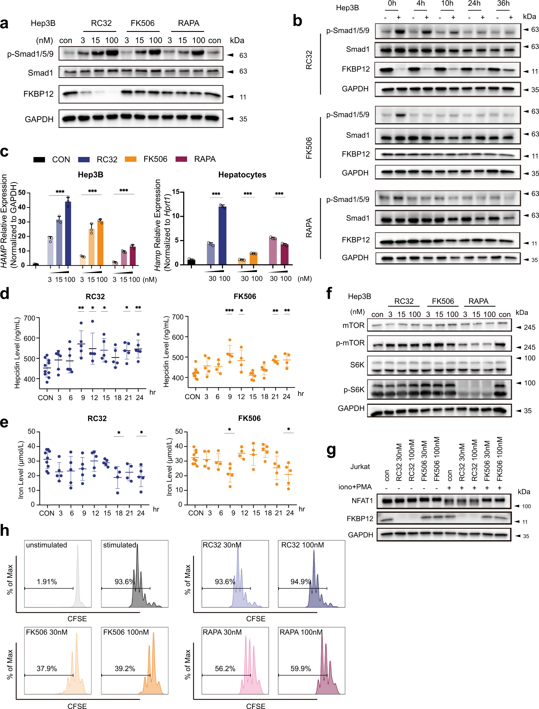
RC32 elevates hepcidin expression without immunosuppression. a RC32 induced BMP signaling activation. Hep3B cells were treated with 3, 15, 100 nM of RC32, FK506, or Rapamycin for 15 h. BMP signaling was verified by phosphorylation of Smad1 (Ser463/465)/Smad5 (Ser463/465)/Smad8 (Ser465/467). Total Smad1 and GAPDH were used as loading controls. b Duration of BMP activation after RC32, FK506, or Rapamycin treatment. Hep3B cells were treated with 15 nM drugs for 15 h and then further cultured without drugs for indicated time periods. BMP signaling and FKBP12 protein levels were analyzed by Western Blots. c RC32 promoted hepcidin expression in Hep3B and mice primary hepatocytes. Cells were treated with drugs as indicated concentrations for 15 h and then collected for RT-qPCR analysis of hepcidin (HAMP) expression. Primary hepatocytes isolated from mice were seeded in serum-free medium overnight and then treated with drugs for 15 h in hepatocyte culture medium. The results are presented as the mean ± SD, n = 3. one-way analysis of variance (ANOVA), *p < 0.05, **p ≤ 0.01, ***p ≤ 0.001. d Serum Hepcidin levels and e Serum Iron levels after RC32/FK506 treatment in Mice. The results are presented as the mean ± SD, n = 4–6. One-way analysis of variance (ANOVA), *p < 0.05, **p ≤ 0.01, ***p ≤ 0.001. f RC32 did not inhibit mTOR activity in hepatocellular carcinoma cells. Hep3B were treated with drugs as indicated concentrations for 15 h and then harvested for Western Blotting analysis. mTOR activity was verified by phosphorylation of mTOR (Ser2448, p-mTOR) and phosphorylation of S6 Kinase (Thr389, p-S6K). Total mTOR, S6 Kinase (S6K), and GAPDH were used as loading controls. g RC32 did not inhibit Calcineurin. Jurkat cells were pretreated with RC32 or FK506 for 4 h and then stimulated with ionomycin (1 μg/mL) and PMA (20 ng/mL) for 30 min followed by Western Blot assay testing NFAT1 dephosphorylation. GAPDH served as a loading control. h RC32 did not inhibit in vitro stimulated PBMC proliferation. Peripheral blood mononuclear cells (PBMC) were stained with CFSE and stimulated with anti-CD3/anti-CD28 antibodies together with indicated drugs. Three days after stimulation, cells were collected and stained with APC anti-human CD3 antibody and then followed by Flow cytometry analysis. PBMCs from two donors were used in two independent experiments and similar results were obtained