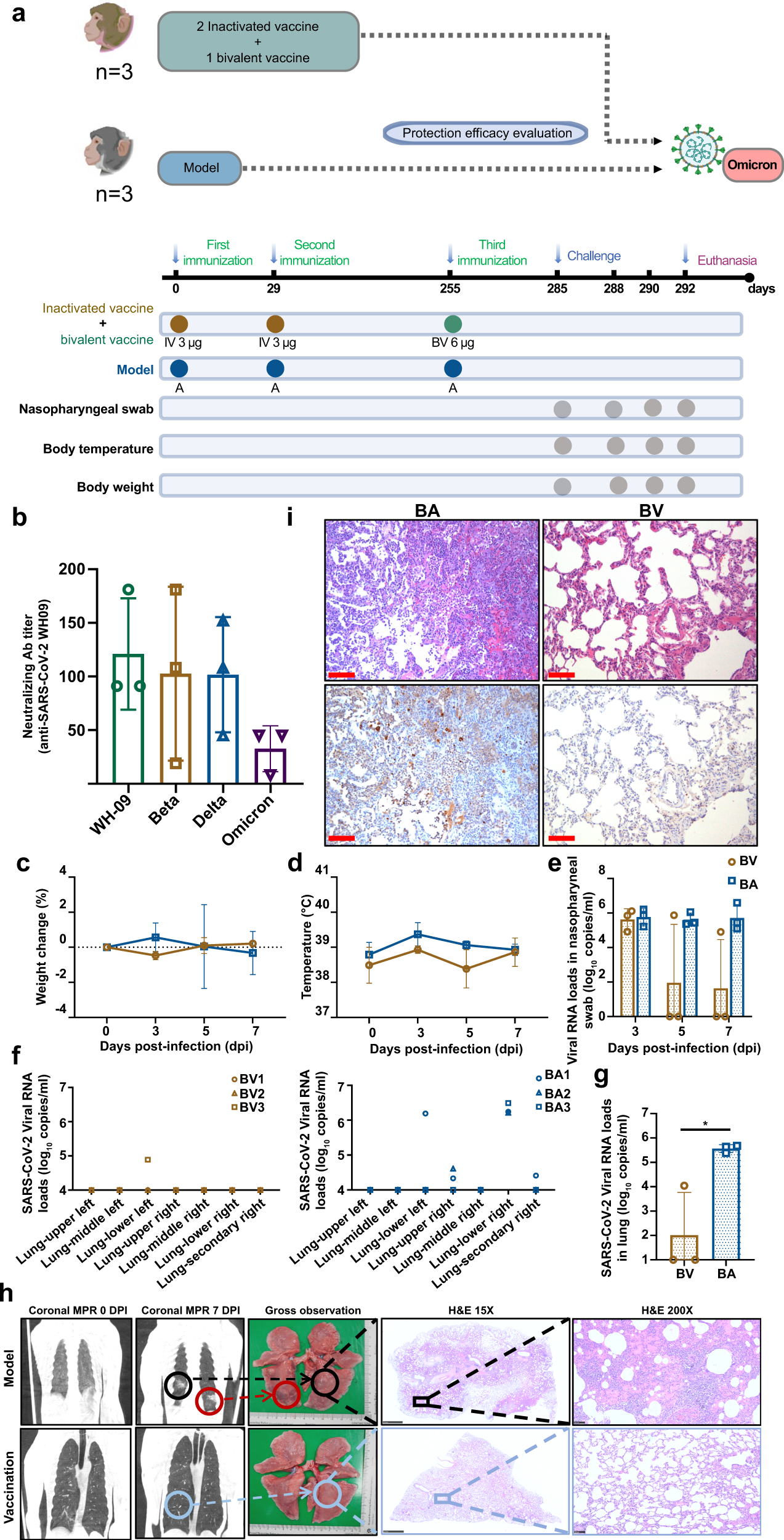
Fig. 4

Sequential vaccination protected monkeys from Omicron infection. Six adult Chinese-origin Rhesus macaques were enrolled in this study. At the outset of this experiment, three monkeys were immunized with inactivated vaccine at days 0, 29 and re-immunized with the inactivated bivalent vaccine at day 255 (named BV group). The other three monkeys were injected Al(OH)3 adjuvant at day 0, 29, 255 as control (named BA group). All the BV and BA monkeys were challenged intratracheally with the Omicron variant at 1 × 106 TCID50. a Experimental design and sample collection. b The neutralizing antibody titers against WH09, Beta, Delta, and Omicron were detected in animals re-immunized with the bivalent vaccine. c, d Monkeys were examined daily for changes in body weight and rectal temperature over the observation period after SARS-CoV-2 infection. e The SARS-CoV-2 RNA was detected by qRT-PCR in the nasopharyngeal swabs from all monkeys at the indicated time points. f Detection of viral RNA in different lung lobes from BV and BA groups at 7 days infection post-infection. g The average viral loads in whole lungs in all monkeys. h Observation of the results of CT imaging (MPR, multi-planar reconstruction), gross lesions, and microscopic examination and comparison between the animal model and the vaccination group. Black circle, lesions in the right lower lobe of the lung in the model group; red circle, lesions in the left lower lobe of the lung in the model group; blue circle, the same location in the vaccination group in the right lower lobe of the lung while showing focal and mild changes. Data are representative of three independent experiments. i Lung tissues were collected from three groups of macaques at 7 dpi. The pathological changes were observed by hematoxylin and eosin (H&E) staining, and the viral antigens were detected by immunohistochemistry (IHC) against the spike protein of SARS-CoV-2 using serial sections. Red scale bar = 100 µm. Data (i) are representative of three independent experiments