Fig. 4
From: Modulation of innate immune response to viruses including SARS-CoV-2 by progesterone

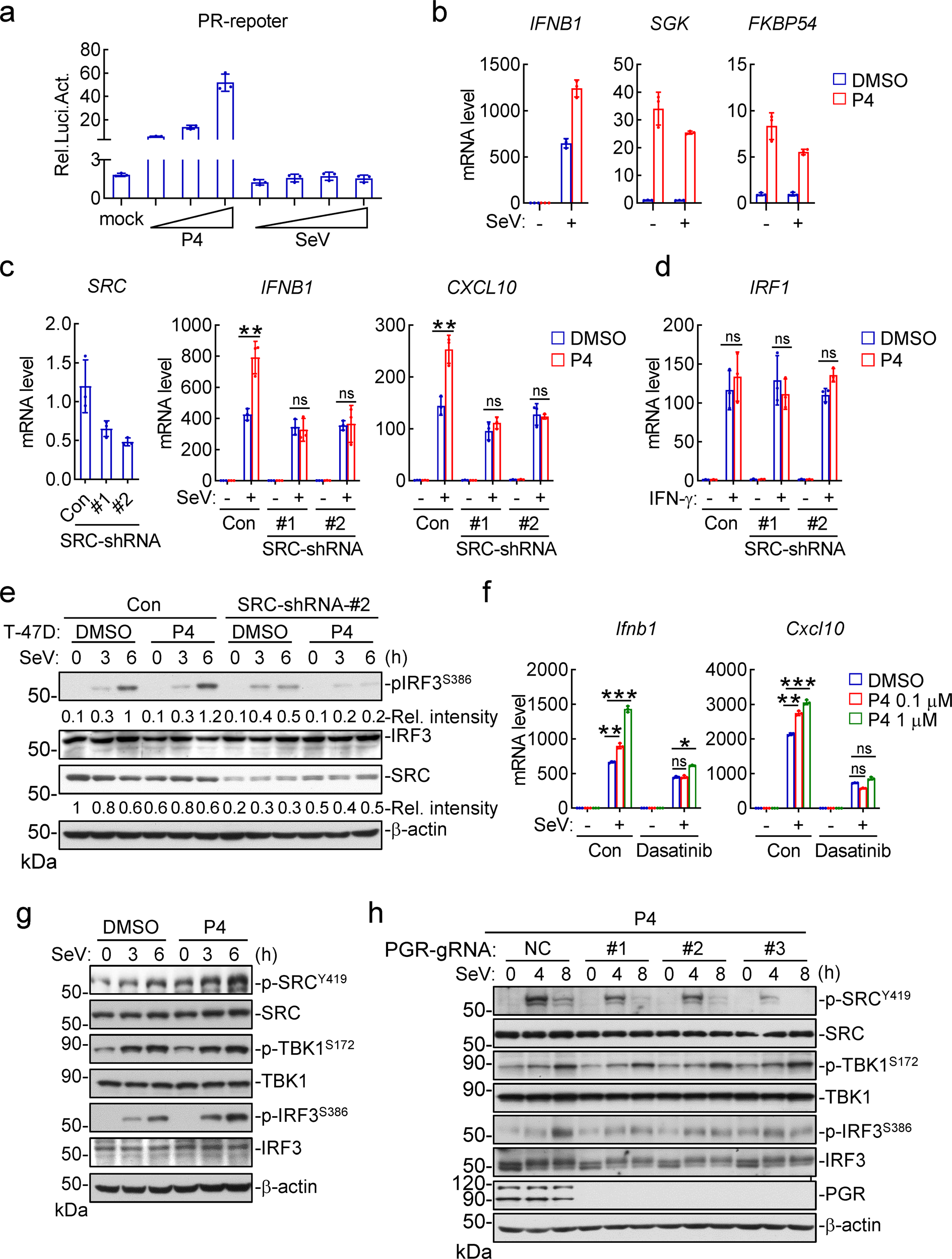
The progesterone-PGR axis promotes innate antiviral response via activation of SRC. a Effects of progesterone or viral infection on PR activation. The PGR-overexpressed HEK293 cells were transfected with PR reporter for 24 h, and then left untreated or treated with increased doses of progesterone (0.01, 0.1, 1 μM) or infected with different doses of SeV for 10 h before luciferase assays. b Effects of progesterone and viral infection on transcription of nuclear PGR-targeted genes. T-47D cells were treated with DMSO or P4 (1 μM) for 1 h and then left uninfected or infected with SeV for 6 h before qPCR analysis of mRNA levels of the indicated genes. c Effects of progesterone on virus-induced transcription of antiviral genes in SRC-knockdown cells. The control and SRC-knockdown T-47D cells were treated with P4 (1 μM) for 1 h and then left uninfected or infected with SeV for 6 h before qPCR analysis of mRNA levels of the indicated genes. The knockdown efficiency of SRC was shown by qPCR analysis of mRNA level in the left panels. d Effects of progesterone on IFN-γ-induced transcription of IRF1 genes in SRC-knockdown cells. The control and SRC-knockdown T-47D cells were treated with P4 (1 μM) for 1 h and then left untreated or treated with IFN-γ (100 ng/ml) for 6 h before qPCR analysis of IRF1 mRNA level. e Effects of progesterone on virus-induced phosphorylation events in SRC-knockdown T-47D cells. The control and SRC-knockdown T-47D cells were treated with P4 (1 μM) for 1 h, and then left uninfected or infected with SeV for the indicated times before immunoblotting analysis with the indicated antibodies. The relative intensities of p-IRF3S386 and SRC (normalized to β-actin) were analyzed by ImageJ. f Effects of SRC inhibitor on progesterone-potentiated transcription of antiviral genes. BMDCs were pretreated with DMSO or Dasatinib (SRC inhibitor, 10 μM) and together with the indicated doses of P4 for 1 h. The cells were then left uninfected or infected with SeV for 6 h before qPCR analysis of the mRNA levels of Ifnb1 and Cxcl10 genes. g Effects of progesterone on virus-induced activation of SRC, TBK1 and IRF3. T-47D cells were treated with P4 (1 μM) for 1 h, and then left un-infected or infected with SeV for the indicated times before immunoblotting analysis with the indicated antibodies. h Effects of PGR-deficiency on SeV-induced activation of SRC, TBK1, and IRF3. The control and PGR-KO T-47D cells were cultured in P4-containing medium, and then left uninfected or infected with SeV for the indicated times before immunoblotting analysis with the indicated antibodies. Data shown in a-d, f are mean ± SD (n = 3) from one representative experiment, which was repeated for at least two times with similar results. *P < 0.05; **P < 0.01; ***P < 0.001; ns, not significant