Fig. 2
From: CB1R-stabilized NLRP3 inflammasome drives antipsychotics cardiotoxicity

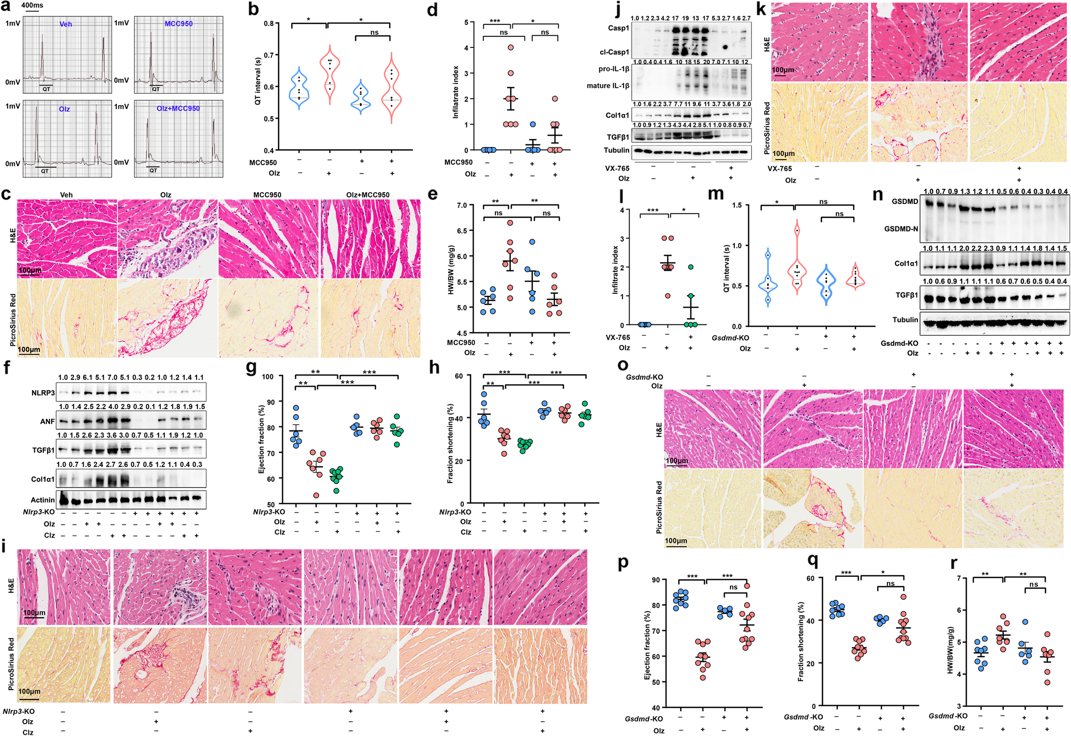
Genetic knockout or pharmacologic inhibition of cell pyroptosis significantly alleviated antipsychotic-induced myocardial injuries. a–e Effects of MCC950 (20 mg/kg), a specific NLRP3 inhibitor, on Olz cardiotoxicity (n = 5–7 mice/group). f–i Effects of genetic knockout of Nlrp3 (Nlrp3-KO) on AP drugs-induced activation of pyroptosis and cardiotoxicity were assessed (n = 5–8 mice/group). The values above each protein blot (f) represent the ratio of protein intensity to actinin. j, k Effects of VX-765 (50 mg/kg), a specific Casp1 inhibitor, on Olz cardiotoxicity (n = 5 mice/group). The values above each protein blot (j) represent the ratio of protein intensity to tubulin. l–r Effects of genetic knockout of Gsdmd (Gsdmd-KO) on Olz cardiotoxicity (n = 6–9 mice/group). Scale bar = 100μm. The values above each protein blot (n) represent the ratio of protein intensity to tubulin. All quantification represents the mean and SEM of each group. Two-way ANOVA was used for all analyses. ns, no significance. *p < 0.05; **p < 0.01; ***p < 0.001 as indicated