Fig. 6
From: CB1R-stabilized NLRP3 inflammasome drives antipsychotics cardiotoxicity

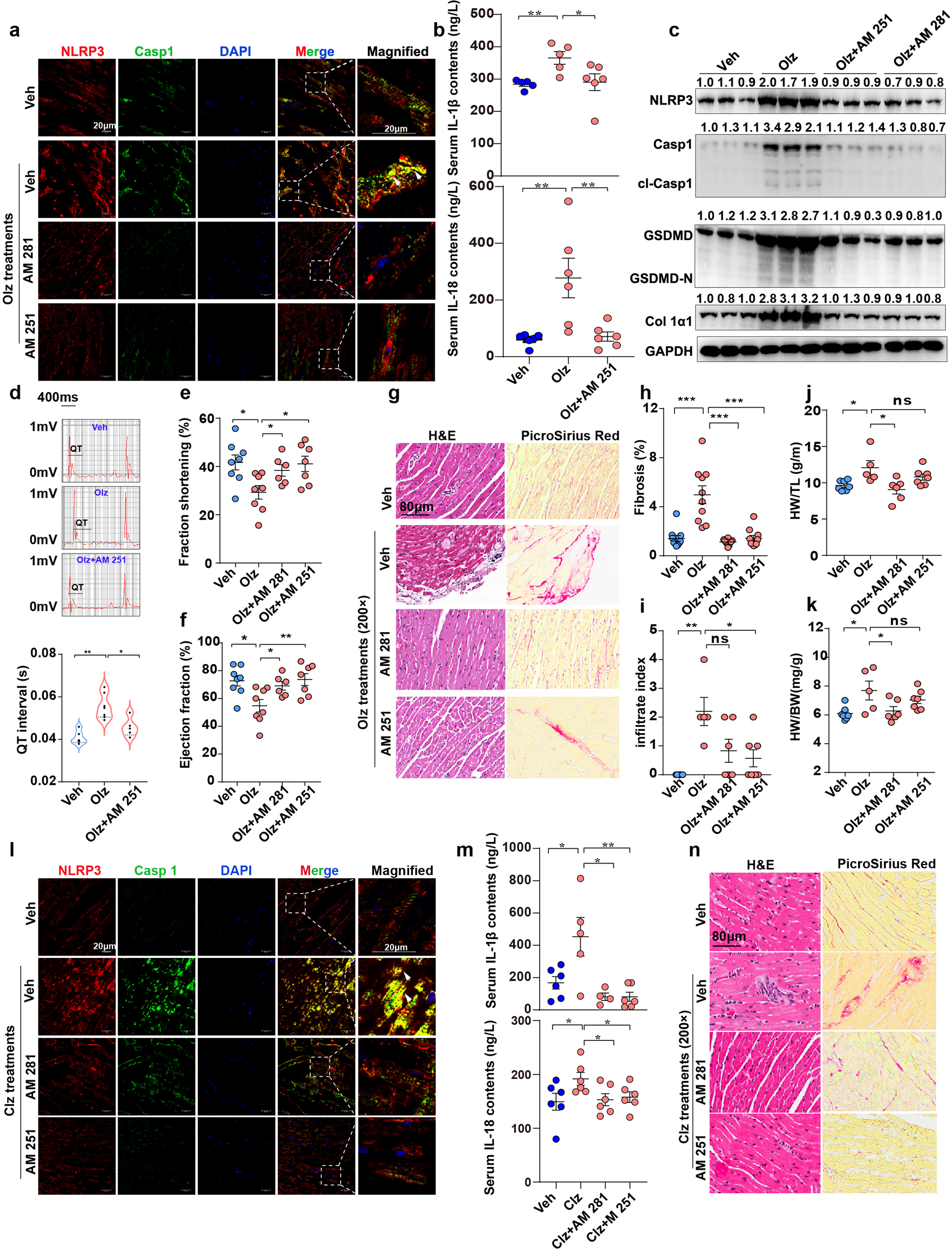
Pharmacologic inhibitors of CB1R rescued antipsychotics-induced pyroptosis and cardiotoxicity. a Immunofluorescence staining of NLRP3 and Casp1 in Olz (5 mg/kg)-treated mouse hearts. Arrowheads indicate NLRP3 specks (yellow signal). Scale bar = 20 μm. b ELISA detection of mouse serum IL-1β and IL-18 contents (n = 5–6/group). c Western blotting of pyroptotic protein levels. The values above each protein blot represent the ratio of protein intensity to tubulin. d ECG monitoring of QT interval (n = 5–7/group). e, f Echocardiography measurements of ejection fraction and fraction shortening (n = 5–8/group). g H&E staining and PicroSirius red staining of hearts tissues under indicated treatments. Scale bar = 80 μm. Quantitative analysis of fibrosis, infiltrate index, heart weight/body weight (HW/BW), and HW/right tibia length (HW/TL). n = 10 in (h) and n = 5–7 in (i–k). l Immunofluorescence staining of NLRP3 and Casp1 in Clz (25 mg/kg)-treated heart tissues. Arrowheads indicate NLRP3 specks (yellow signal). Scale bar = 20 μm. m ELISA detection of mouse serum IL-1β and IL-18 contents (n = 5–6/group). n H&E staining and PicroSirius red staining of hearts tissues under indicated treatments. Scale bar = 80 μm. All quantification represents the mean and SEM of each group. Unpaired Student’s t-test was used for analysis in (b, d, e, f, h–k, m). ns, no significance. *p < 0.05; **p < 0.01; ***p < 0.001 as indicated