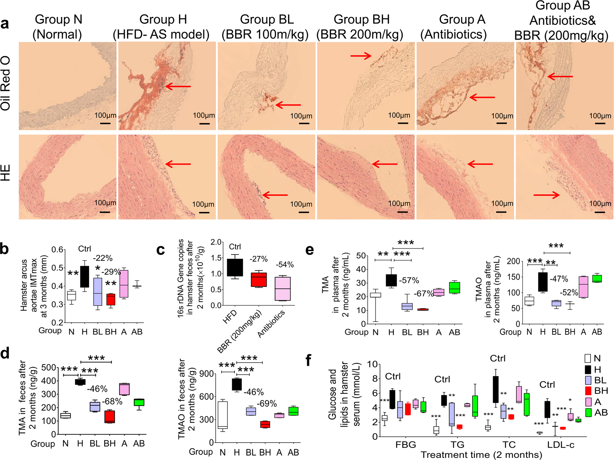
Fig. 5

Anti-atherosclerotic effects of BBR in hamsters fed with high-fat diet. a Oil red O and HE staining of arcus aortae in atherosclerotic hamsters after BBR treatment for 3 months. Group N, the normal control group, n = 8; Group H, the atherosclerosis model group fed with HFD, n = 7; Group BL, the low-dosage BBR group (oral, 100 mg/kg/d), n = 7; Group BH, the high-dosage BBR group (oral, 200 mg/kg/d), n = 4; Group A, the group treated with antibiotics (oral, terramycin 300 mg/kg/d, erythromycin 300 mg/kg/d and cefadroxil 100 mg/kg/d, 3 months), n = 5; Group AB, the group treated with BBR and the combination of antibiotics (oral, terramycin 300 mg/kg/d, erythromycin 300 mg/kg/d, cefadroxil 100 mg/kg/d, and BBR 200 mg/kg/d; 3 months), n = 5. Red arrows: the location of plaques. b The maximum intima-media thickness (IMTmax) measurement of arcus aortae in hamsters showed that BBR significantly alleviated the severity of atherosclerosis after 3 months treatment (*P < 0.05, **P < 0.01). c 16 s rDNA Gene copies in hamster faeces at the point of two months. The number of colonies was decreased after the treatment with combination of antibiotics for two months (−54%) or the treatment with BBR (−27%, 200 mg/kg), in comparison with the HFD model group. d BBR significantly inhibited the production of TMA and TMAO in faeces, and the effects were weakened after intervention with antibiotics (2 months, ***P < 0.001). e Oral administration of BBR significantly lowered the levels of TMA and TMAO in plasma after 2 months therapy (**P < 0.01, ***P < 0.001). f The levels of FBG, TG, TC and LDL-C in serum were significantly lowered by oral administration of BBR for 2 months (*P < 0.05, **P < 0.01, ***P < 0.001). Data in b–f are expressed as the mean ± SD and analysed with two-tailed student’s t test