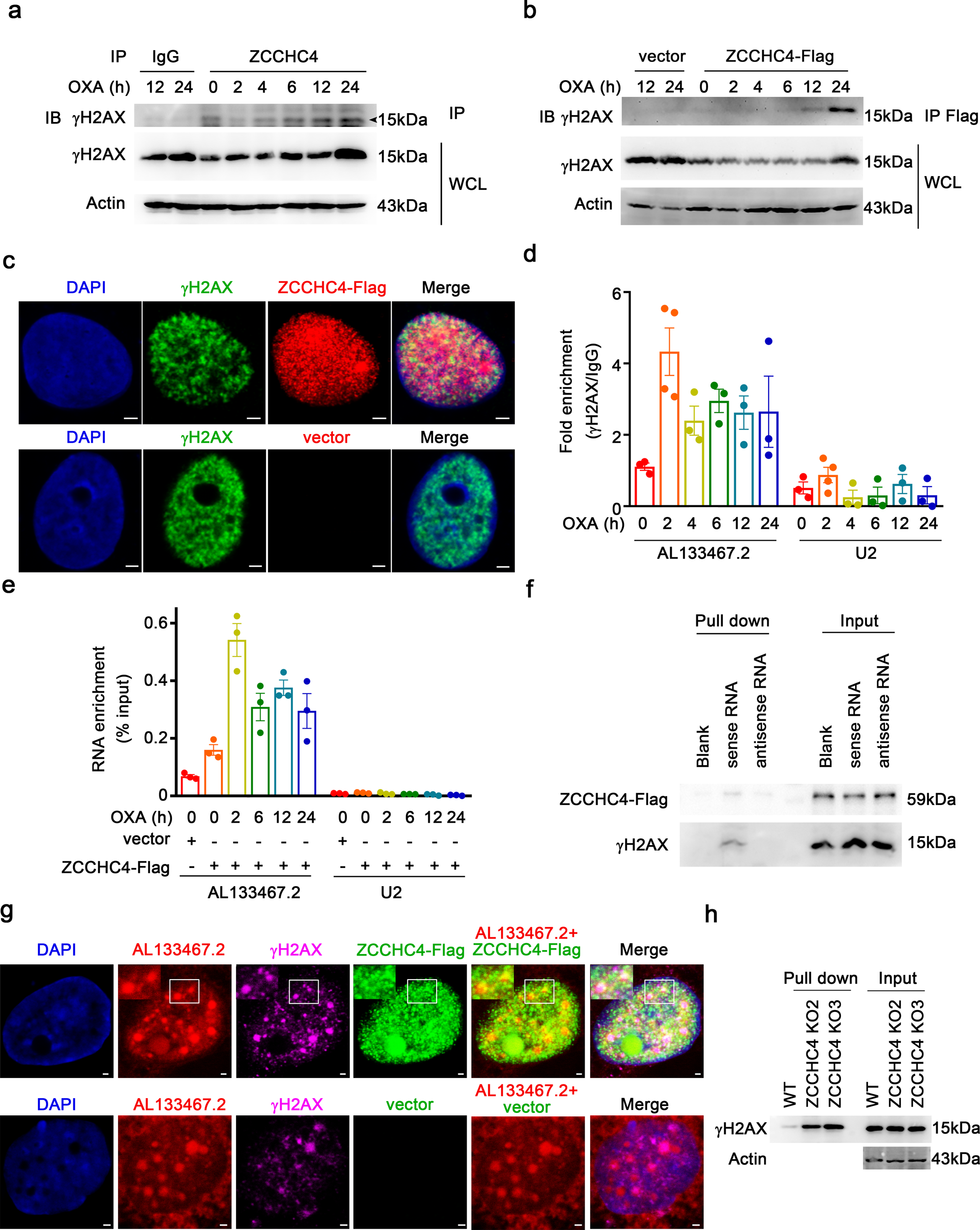
Fig. 6

ZCCHC4 and AL133467.2 interact with γH2AX. a, b Immunoblot analysis of interaction between ZCCHC4 and γH2AX. a Immunoprecipitation of γH2AX in HepG2 cells with OXA (62.5 µM) treatment for indicated hours was performed with isotype IgG or ZCCHC4 antibody. b Immunoprecipitation of γH2AX in empty vector or ZCCHC4-Flag transfected HepG2 cells with OXA (62.5 µM) treatment for indicated hours was performed with anti-flag magnetic beads. ZCCHC4-Flag, Flag-tagged ZCCHC4-expressing vector. c Representative immunofluorescence images (scale bar = 2.5 µm) of Flag (red) and γH2AX (green) in ZCCHC4-Flag or empty vector-transfected HepG2 cells with OXA (62.5 µM) treatment for 24 h. d, e RIP-assay (d) or UV-RIP-assay (e) of AL133467.2 enrichment in HepG2 cells with OXA (62.5 µM) treatment for indicated hours. d RIP was performed with γH2AX antibody (n = 3-4 per group). e RIP was performed with anti-flag magnetic beads in empty vector or ZCCHC4-Flag transfected HepG2 cells (n = 3 per group). Data are shown as mean ± s.e.m. f Immunoblot analysis of ZCCHC4 and γH2AX pulled down by biotin-labeled AL133467.2 in ZCCHC4-Flag transfected HepG2 cells with OXA (62.5 µM) treatment for 12 h. g Representative immunofluorescence images (scale bar = 1 µm) of AL133467.2 (red), Flag (green), and γH2AX (magenta) in ZCCHC4-Flag or empty vector-transfected HepG2 cells with OXA (62.5 µM) treatment for 12 h (with white box region magnified; top left corner). h Immunoblot analysis of γH2AX pulled down by biotin-labeled AL133467.2 in WT cells or ZCCHC4 KO cells with OXA (62.5 µM) treatment for 12 h. WT wild-type. a–c, f–h One representative experiment of three is shown