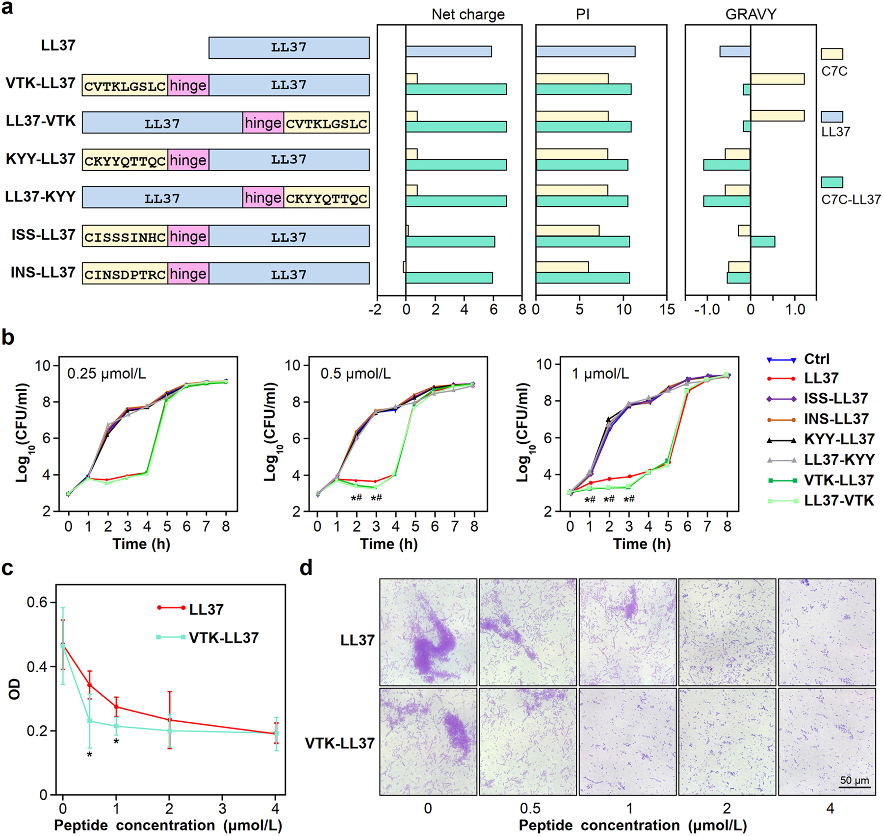
Fig. 6

Antimicrobial activity of the C7C-LL37 fusion peptides in vitro. a Primary structures and physical properties of the C7C and LL37 fusion peptides, including LL37, VTK-LL37, LL37-VTK, KYY-LL37 and LL37-KYY, ISS-LL37, INS-LL37. Net charge, PI and GRAVY values were acquired as described above. b Inhibitory effect of C7C-LL37 fusion peptides on bacterial growth. A C7C-LL37 fusion peptide or LL37 alone was added to the cultured bacterial strain MSI001 (1 × 103 CFU) at final concentrations of 0.25 μmol/L, 0.5 μmol/L and 1 μmol/L. Sterile DPBS was used as control. After incubation with the C7C-LL37 or LL37 peptides at 37 °C for different times (1-8 h), bacterial colonies were counted. n = 3. *P < 0.05, VTK-LL37 group compared to LL37 group; #P < 0.05, LL37-VTK group compared to LL37 group. c, d Inhibitory effect of VTK-LL37 on biofilm formation. The VTK-LL37 or LL37 peptide was added to the bacterial culture at a final concentration of 0-4 μmol/L and incubated at 37 °C for 3 days. Bacterial culture medium and the peptides were refreshed every day. The biofilm was stained with 1% crystal violet, and the precipitates were dissolved in 95% ethanol, followed by detection of absorbance at 570 nm (A570) (c). Moreover, the biofilm was observed under a microscope (d). n = 5. *P < 0.05, VTK-LL37 group compared to LL37 group