Fig. 6
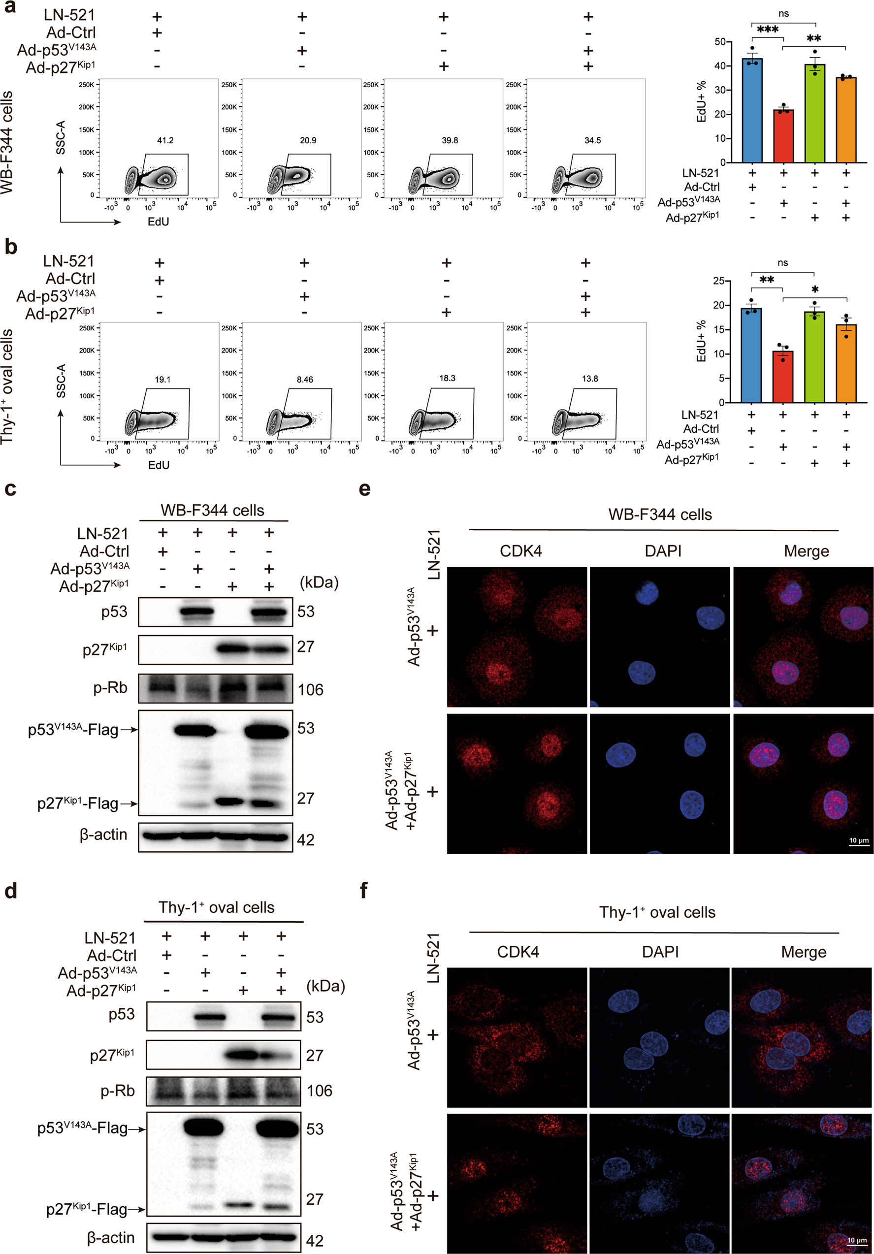
From: p53 positively regulates the proliferation of hepatic progenitor cells promoted by laminin-521

Ectopic p27Kip1 expression restored the nuclear accumulation of CDK4 and S-phase entry. WB-F344 cells and Thy-1+ oval cells were infected with an empty adenoviral vector (Ad-Ctrl), the mutant Ad-p53V143A, the wide-type Ad-p27Kip1, or co-infected with Ad-p53V143A and Ad-p27Kip1 24–36 h prior to seeding on plates coated with LN-521. a, b The proliferation activity was analyzed using the EdU incorporation assay. Data are representatives of three independent experiments. Flow cytometry analysis of the percentage of EdU+ cells was expressed as means ± SEM. ns not significant, *p < 0.05, **p < 0.01, and ***p < 0.001 according to one-way ANOVA followed by Tukey’s post hoc test. c, d Western blot analysis of p53, p27Kip1 and p-Rb protein levels was performed on lysates from both cell types. The Flag peptide tag was used as a marker confirming infection with Ad-p53V143A or Ad-p27Kip1, and the protein level of β-actin was used as a loading control. The blots shown are representatives of three experiments with similar results. The intracellular location of CDK4 kinase in WB-F344 cells (e) and Thy-1+ oval cells (f) was determined by immunofluorescence staining. The confocal images shown are representatives of three independent experiments with similar results (scale bar, 10 μm; magnification, ×63 Zoom 2)