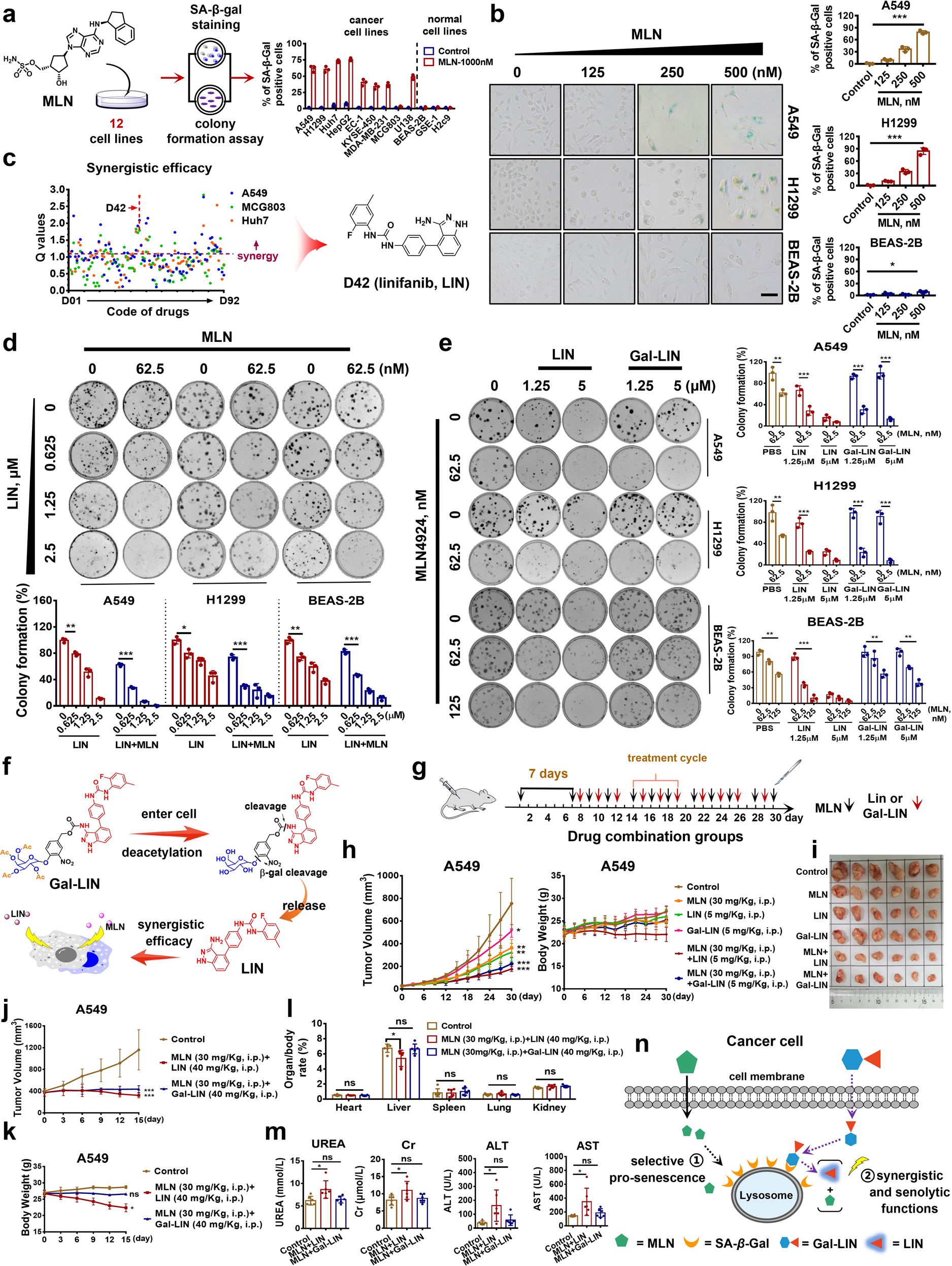
Fig. 1

MLN-driven bifunctional prodrug combination strategy is an improved senescence-focused anticancer combination therapy. a Schematic depicting the pro-senescence evaluation process of MLN. b Evaluation of the pro-senescence activity of MLN in lung cancer cell lines A549, H1299 and normal lung cell line BEAS-2B by SA-β-gal staining. The results are representative of three independent experiments. Bar graphs represent ratio of SA-β-gal positive cells. Scale bar: 20 μm. c Synergistic efficacy of 92 approved anticancer drugs with MLN in A549 (blue), Huh7 (orange), and MCG803 (green) cell lines. Q represents the value of combination efficacy, values >1.15 indicate synergy, values <0.85 antagonism, values at 0.85–1.15 indicate an additive effect; Structure of optimal synergistic drug linifanib (LIN). d Colony formation assay and statistical data to compare the synergistic antiproliferative effect of LIN in combination with MLN on A549, H1299 and BEAS-2B cell lines. e Colony formation assay and statistical data to compare the antiproliferative activities of LIN or Gal-LIN in combination with MLN on A549, H1299 and BEAS-2B cell lines. f Proposed activation mode of Gal-LIN to release LIN by MLN-induced SA-β-gal. g Schematic representation of combination administration on A549 bearing mice. Six different regimens, including mock group, three single-administration and two combination-administration groups, were performed with a metronomic schedule. The mice in two combination groups were treated with MLN in advance for 7 days, and then alternately combined with either LIN or Gal-LIN, for six days with an one-day rest as the treatment cycle. h Tumor volume change during treatment. The combination of MLN and Gal-LIN exhibited better tumor growth inhibition percentage (TGI) than either drug alone (70.49% vs 30–50%), comparable with the combination of MLN and LIN (76.53%) (left). Mice body weight change during treatment (right). i Images of tumors from mice at the 30th day after initiation of treatment. j Tumor volume change during treatment. Three regimens, including mock group, the combination group of MLN with LIN or Gal-LIN, were performed with a metronomic schedule. Once tumors reached an average volume of ~400 mm3, mice were treated with MLN in advance for 3 days, and then treated with either LIN or Gal-LIN for 12 days. k Mice body weight change during treatment. The combination of MLN and LIN caused a significant decrease of the weight ratio of liver to body (P < 0.05). l Organ/body weight rate after 15 day of treatment. m Liver and kidney functional tests; UREA; Cr creatinine, ALT alanine aminotransferase, AST aspartate. n Schematic illustration of MLN-induced β-gal activated prodrug delivery as a two-step senescence-focused combination therapy. Statistical significance was calculated with unpaired two-tailed Student’s t test. *P < 0.05, **P < 0.01, ***P < 0.001, n.s. indicates no significant difference. Data are mean values ± SEM (n = 3)