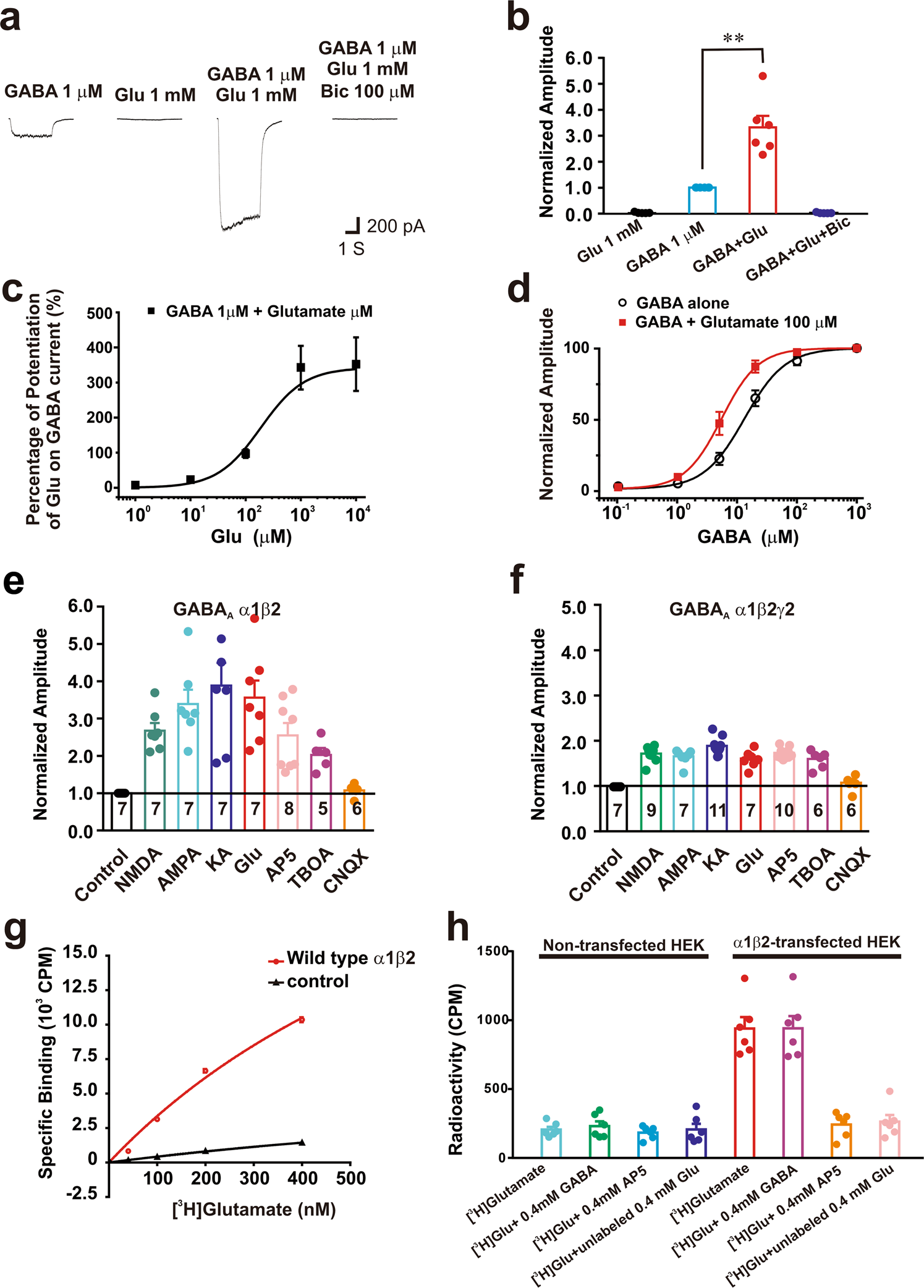
Fig. 1

Glutamate-like ligands potentiate GABAAR-mediated currents via a direct binding to the receptor in HEK293 cells. HEK293 cells were transiently transfected with rat GABAAR α1/β2 (a–e) or α1/β2/γ2 (f) subunits. Whole-cell voltage-clamp recordings were performed with a chloride-based intracellular recording solution at a holding membrane potential of −60 mV. GABAAR-mediated currents were evoked by perfusion of GABA alone and/or in combination with a glutamate-like ligand through a computer-driven multi-barrel fast perfusion system. a Representative traces showing that glutamate potentiated GABAAR-mediated currents. Glutamate (1 mM) produced no detectable currents on its own, but potentiated GABA currents; these currents were blocked by bicuculline (100 μM). b Bar graph summarizing glutamate potentiation of GABAAR mediated currents from six individual cells shown in a. c Dose-response curve showing glutamate–induced potentiation of the currents evoked by 1 μM GABA (n = 7). d GABA dose-response curves constructed from currents recorded in the presence and absence of 100 μM glutamate showing the glutamate-induced left shifting of GABA dose-response curve. e, f Bar graphs summarizing the potentiation of GABA (1 μM)-induced currents by glutamate or its analogs in HEK293 cells expressing α1/β2 (e) or α1/β2/γ2 (f) GABAARs (Numbers in each bars in e and f indicate the number of independent recording in each groups). g, h Glutamate binds to the α1/β2 GABAARs via a site that is not overlapped with the GABA binding site. [3H]glutamate binding assays showed glutamate specifically bound to the plasma membranes of HEK293 transiently transfected with α1β2 GABAARs, but not that of non-transfected HEK293 controls (g; n = 3). The specific [3H]glutamate (40 nM) binding was competitively blocked by a high concentration of non-radiolabeled glutamate or AP5, but not affected by a high concentration of non-radiolabeled GABA (h; n = 6)