Fig. 1
From: Clusterin transduces Alzheimer-risk signals to amyloidogenesis

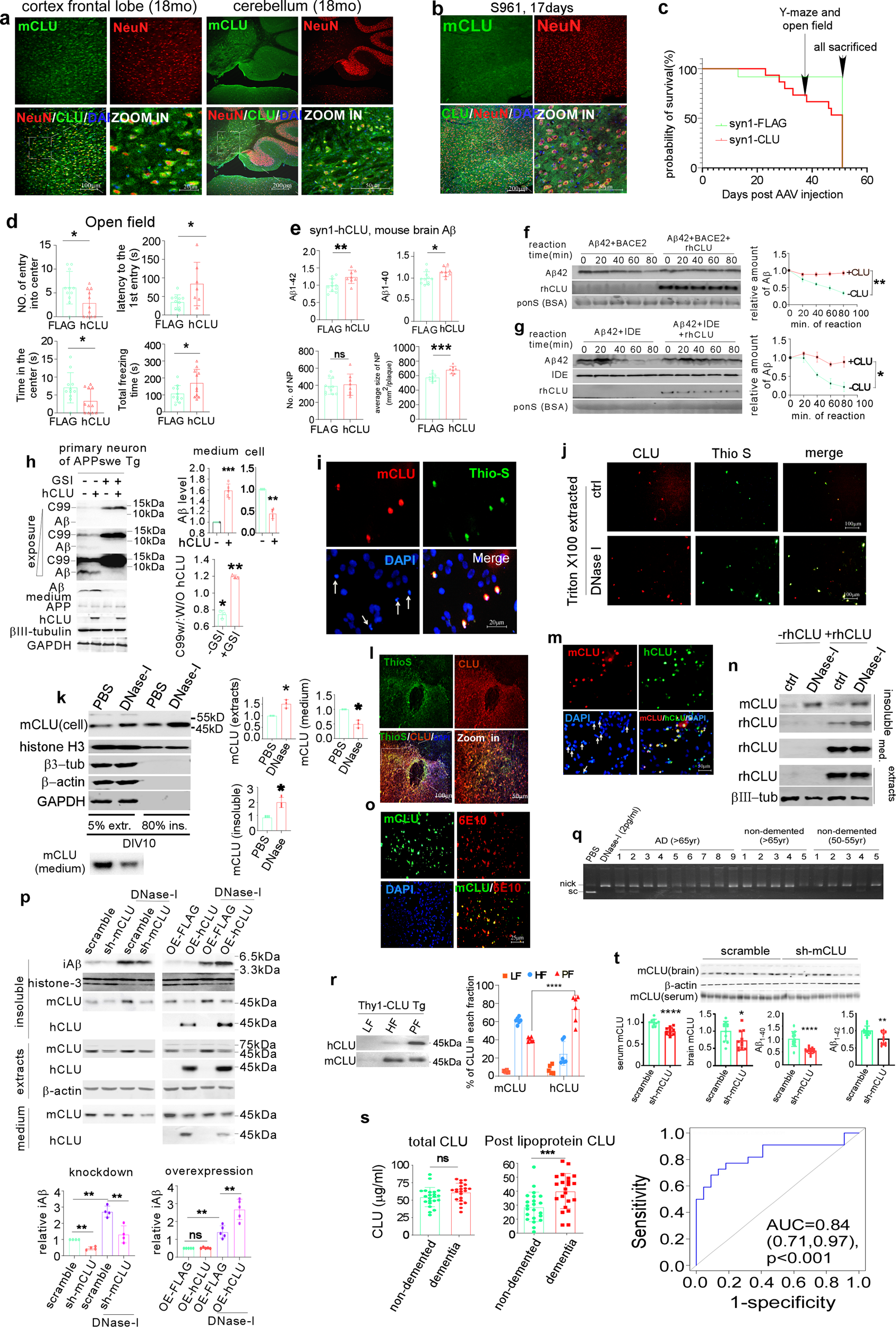
AD risks facilitate amyloidogenesis through CLU. a Representative images of brain slices of young (3mo) and aged (18 mo) mice co-stained with CLU and neuronal marker NeuN antibodies. b 3-month-old wild-type mice were ICV injected S961, an inhibitor against insulin receptor to mimic type-II diabetes. Brain slices of these mice 17d post injection were co-stained with CLU and NeuN. Neuronal CLU was not observed acutely (3d after injection) after S961 injection. Streptozotocin that reduces insulin to mimic type-I diabetes did not affect CLU even when the weight loss of mice was apparent (data not shown). c Survival curve of APP/PS1ΔE9 mice after ICV injection of AAV overexpressing CLU. The time points of behavioral tests and the time of final mice sacrifice are indicated. In the Y-maze spatial memory test, half of the CLU-overexpressing mice did not make any alternation, and the experiment was inconclusive. d Open field assay of APP/PS1ΔE9 mice overexpressing CLU or control in the brains. e Quantifications of Aβ1-40 and Aβ1-42 and the sizes and numbers of NP in APP/PS1ΔE9 mice overexpressing CLU or control in the brains. f, g 300 nM synthetic Aβ1-42 was incubated with recombinant 80nM BACE2 (f) or IDE (g) in the presence and absence of 300nM recombinant hCLU (rCLU) for the indicated times, and indicated proteins were blotted for quantification. BSA added to the reaction was stained with Ponceau-S as internal standard. Aβ1-42 and CLU in human CSF are <2 ng/ml (~0.5 nM) and ~20 μg/ml (~280 nM), respectively, CLU is in much excess relative to Aβ1-42. h AAV9 expressing hCLU-FLAG or FLAG under CAG promoter were used to infect the primary neurons of APPswe transgenic (Tg) mice. The γ-secretase inhibitor L685,458 was added after differentiation on DIV4. Medium and intracellular Aβ and C99 were detected with 82E1 antibody. βIII-tubulin and GAPDH were used as internal standards for neurons and all cells, respectively. n = 5 repeats. i Primary neurons of wild-type mice were co-stained with mCLU, ThioS and DAPI for DNA. CLU in live neurons and contaminating astrocytes was below detectable level. Arrow: dead/dying cells indicated by condensed DNA staining. j Primary neurons were treated with PBS as control or 500U/ml DNase-I, and the cells were extracted with PBS containing 1% Triton X100 and the residual proteins on the coverslip were co-stained with mCLU antibody and thioflavin-S. k Primary neuron culture was extracted with 1% Triton-X100 buffer, and the indicated proteins in each fraction were blotted. The effects of DNase-I on endogenous mCLU in each fraction was quantified. extr.: Triton-X100 buffer extract, ins: Triton-X100 insoluble fraction. l 3-month-old wild-type mice were challenged with MCAO-induced stroke, and the brains were stained with ThioS and mCLU antibody 24 h post surgery. The images show the co-localization of CLU and ThioS (to indicate protein aggregates) in puncta or cells in the penumbra. n = 3. m Purified recombinant hCLU (rhCLU) was added to the primary neuron culture and the coverslip were co-stained with hCLU and mCLU antibodies. DAPI staining revealed the co-localization of hCLU, mCLU with condensed nuclei (arrows). n Purified rhCLU was added to the primary neuron culture, rhCLU in the extracts, insoluble fraction and conditioned media (med.) with or without overnight DNase-I treatment were blotted for rhCLU and endogenous mCLU in each fraction. o 1μM synthetic human Aβ1-42 was added to primary neuron culture, and after 3 days, the coverslips were stained with mCLU antibody and human APP/C99/Aβ specific antibody 6E10. p 1 μM synthetic Aβ1-42 was added to the primary neurons with knocked-down mCLU or overexpressed hCLU in the presence and absence of DNase-I. Triton-insoluble Aβ (iAβ) was blotted. n = 5 repeats. q Ageing and AD did not apparently modify the DNase activity of CSF. 30μl CSFs of indicated subjects were incubated with 1 μl pcDNA4-APP plasmid (60 ng/μl) for 24 h at 37 °C. Supercoiled (sc) and single strand broken (nick) plasmid DNA bands were separated on 1% agarose gel. Plasmid in PBS was used as a negative control, and 2 pg/ml DNase-I was added to a plasmid-PBS solution as a positive control. r serum hCLU and mCLU of the Thy-1-hCLU (clone #21) transgenic mice were fractionated by heparin-manganese precipitation. hCLU expressed in and secreted from the brain and mCLU in the LDL fraction (LF), HDL fraction (HF) and post-lipoprotein fraction (PF) were blotted and quantified. Compared to total endogenous mCLU in the serum, hCLU produced by neurons and secreted into the serum showed exceptionally high percentage in the PF fraction. s The sera of age- and sex-matched dementia patients (n = 22) and non-demented control (n = 22) were heparin-manganese fractionated. Total serum CLU and CLU in the PF fraction were ELISA quantified and compared between the two groups. The receiver operating characteristic (ROC) curves of PF CLU in predicting probability of dementia was plotted. t APP/PS1ΔE9 mice were intraperitoneal injected with AAV8 expressing shRNA against mCLU (sh-mCLU, n = 8) or scramble control shRNA (n = 8). AAV8 was used to restrict the entry into brain parenchyma. Serum and brain mCLU were blotted and quantified. The levels of brain Aβ1-40 and Aβ1-42 were determined by ELISA (n = 11 scrambled shRNA, 11 mCLU shRNA)