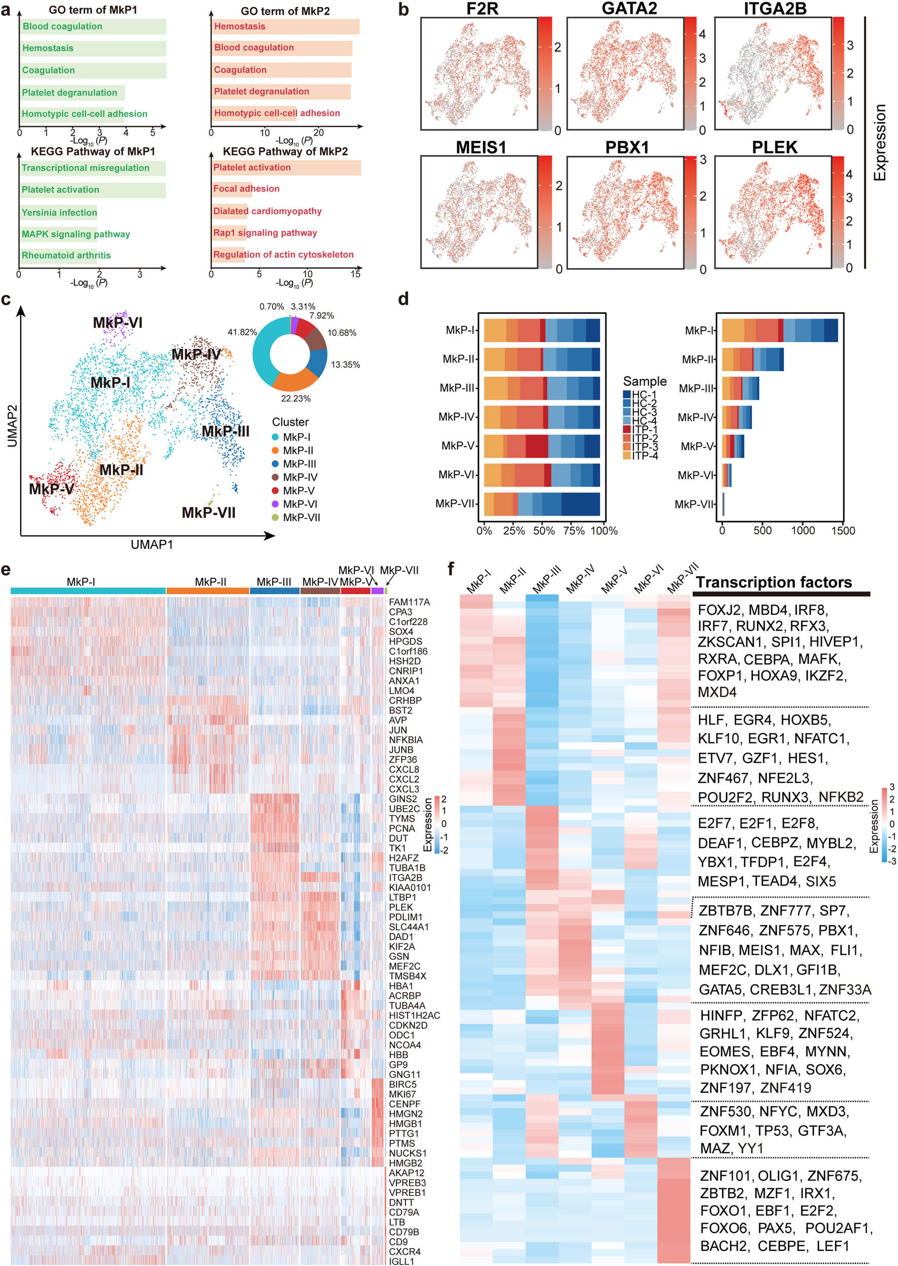
Fig. 8

Detailed analysis of MkP populations in BM. a Top 5 GO: BP terms (upper) and KEGG pathways (lower) enriched in MkP1 (left) and MkP2 (right). b UMAP plots displaying the expression of six molecular features of MkP (F2R, GATA2, ITGA2B, MEIS1, PBX1, and PLEK). c UMAP visualization of seven subclusters, resulting from sub-dividing the BM cells in the MkP1 and MkP2 clusters described in Fig. 1c. Color according to subclusters. Pie chart showing the relative abundance of each subcluster. d Stacked barplots showing the numbers of cells from different sample sources in each subcluster (left), and proportions of cells from different sample sources in each subcluster (right). e Heat map showing the scaled expression of the top 10 marker genes in each MkP subcluster. See also Supplemental Fig. 13. f Top 15 differentially expressed TFs in each subcluster. See also Supplemental Fig. 14