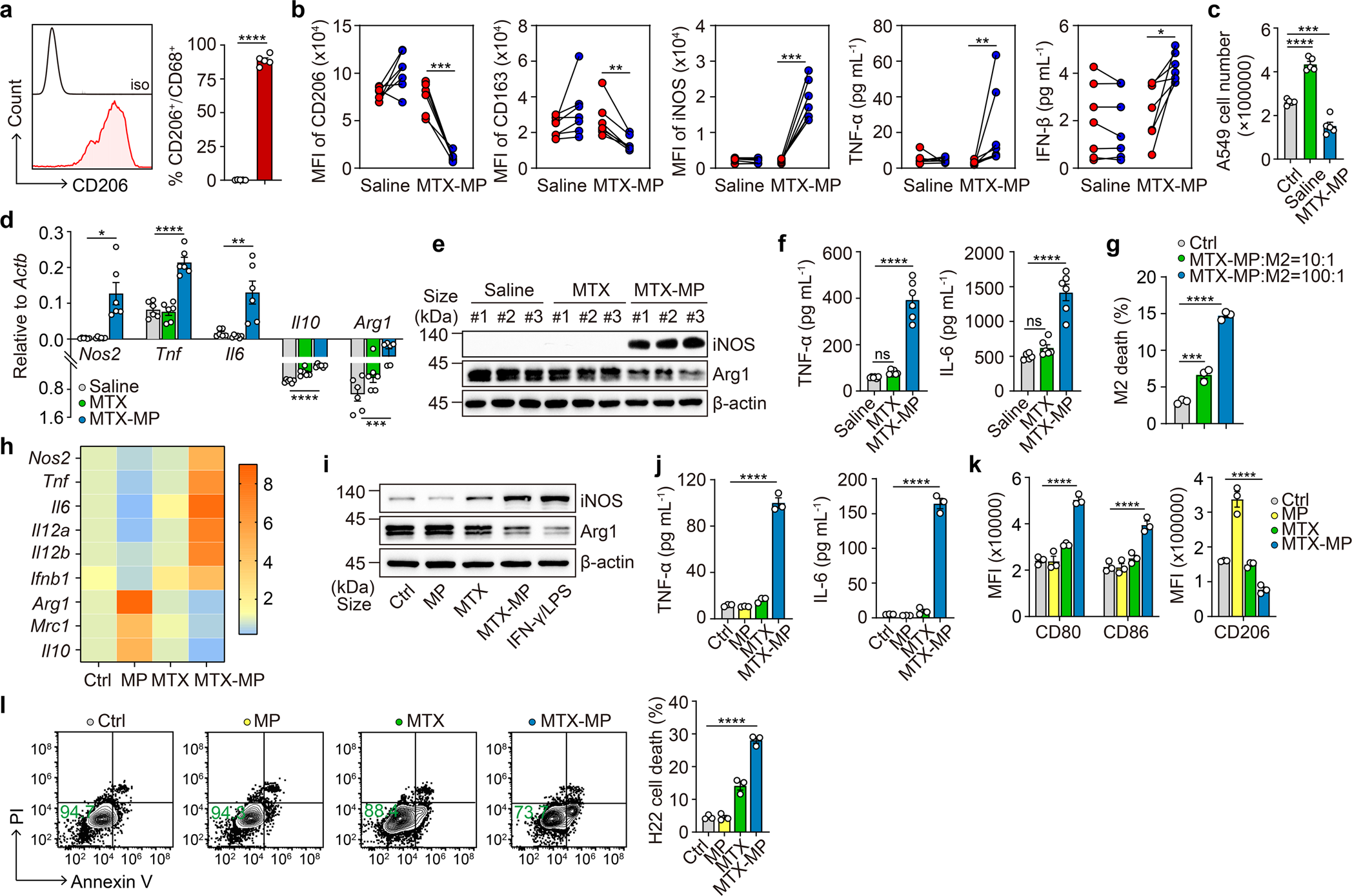
Fig. 1

Drug-MPs reset antitumor activity of macrophages in patients and mouse model. a MPE from end-stage lung cancer patients was collected and the proportion of CD206+ macrophages within the CD68+ gate was detected by flow cytometry (n = 5). b, c MPE from end-stage lung cancer patients was collected before and after one-week treatment with intrathoracic injection of saline (n = 7) or MTX-MPs (n = 7). The expression of CD206, CD163 or iNOS within the CD45+CD68+ gate was analyzed by flow cytometry and the level of TNF-α and IFN-β in MPE was analyzed by ELISA (b). The CD45+CD68+ macrophages (2 × 106) in MPE were isolated and incubated with 1 × 105 human lung tumor A549 cells for 24 h and the number of CD45- tumor cells were detected by flow cytometry, untreated A549 cells as control (n = 5) (c). d–f 1 × 105 H22 tumor cells were intraperitoneally (i.p.) injected into BALB/c mice. The next day, saline, MTX (2 µg) or 2 × 106 MTX-MPs (containing ~2 µg MTX) was i.p. injected into the mice every day for 15 days. A part of mice was sacrificed and Nos2, Tnf, Il6, Il10 and Arg1 expression in peritoneal macrophages was analyzed by real-time PCR (d), iNOS, Arg1, TNF-α and IL-6 expression was determined by western blot (e) and ELISA (f). g IL-4 conditioned BMDMs were treated with MTX-MPs (MPs to cells = 10:1 or 100:1) for 24 h and cell death was detected by flow cytometry. h–k IL-4 conditioned BMDMs were treated with T-MPs, MTX or MTX-MPs (MPs to cells = 10:1) for 24 h. Phenotype-associated molecular expression of viable macrophages was determined by real-time PCR (h), western blot (i), ELISA (j) and flow cytometry (k). l 2 × 106 IL-4 conditioned BMDMs were treated with T-MPs, MTX or MTX-MPs and the MTX-MPs-free supernatant was collected and incubated with 1 × 105 mouse H22 tumor cells for 24 h, then CD45- tumor cell death was detected by flow cytometry. Unless otherwise specified, n = 3 biologically independent experiments were performed. Data are presented as mean ± SEM. P values were calculated using two-tailed unpaired Student’s t-tests (a) and paired Student’s t-tests (b) and one-way ANOVA (c, d, f, g, j, k and l). *P < 0.05, **P < 0.01, ***P < 0.001, ****P < 0.0001