Fig. 1
From: CD147 contributes to SARS-CoV-2-induced pulmonary fibrosis

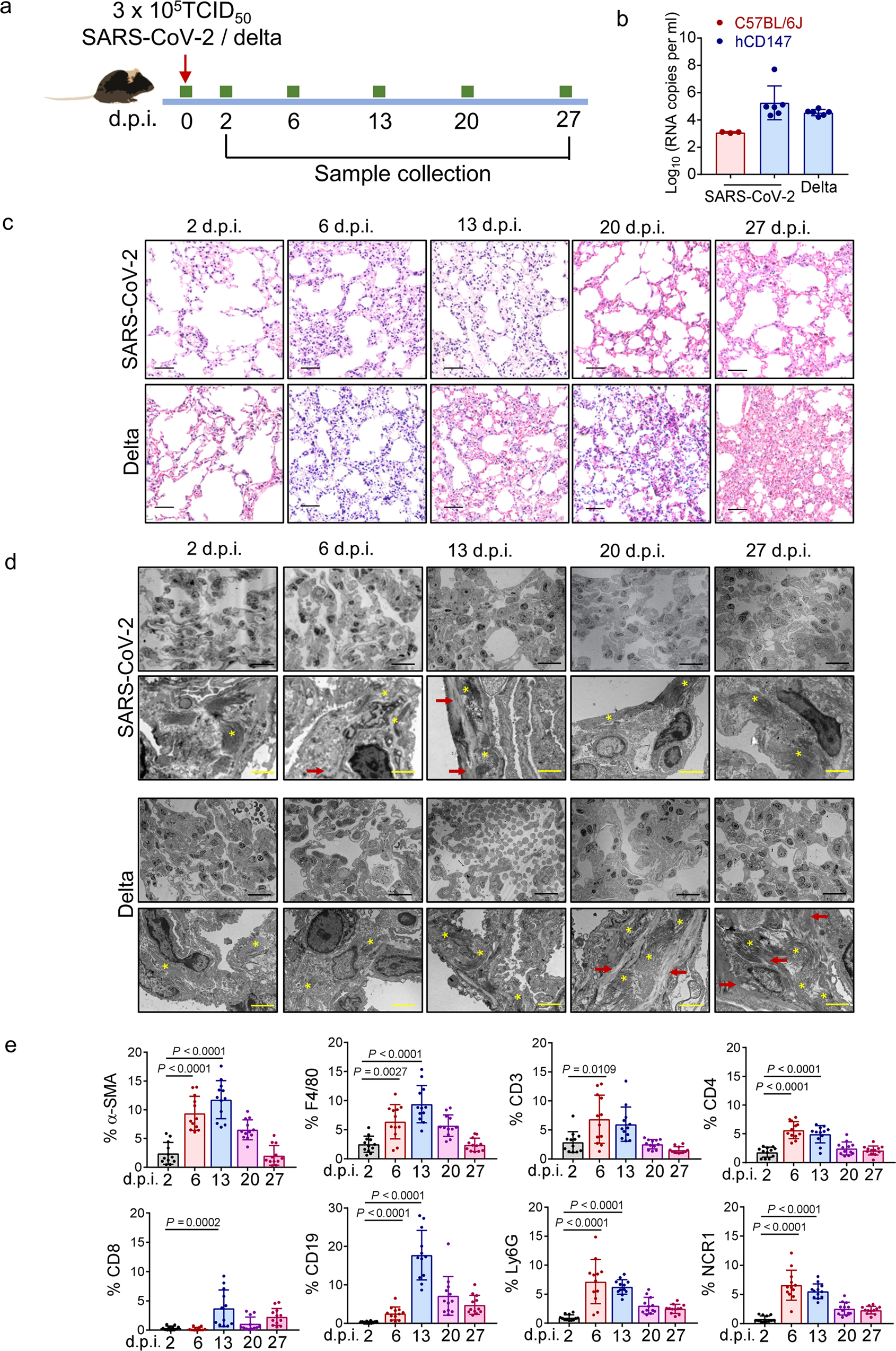
hCD147 transgenic mice infected with SARS-CoV-2 and delta variant mimicked pulmonary fibrosis pathology. a hCD147 mice or C57BL/6J mice were inoculated via the intranasal with 3 × 105 TCID50 of SARS-CoV-2 or delta variant, and samples were collected at 2, 6, 13, 20 and 27 d.p.i. b RT-qPCR for viral RNA levels in lung tissues at 2 d.p.i. n = 3 for C57BL/6J group, n = 6 for hCD147 groups. c H&E staining of lung tissue sections from 2 to 27 d.p.i. Scale bars, 50 μm. d TEM analysis of lung samples from 2 to 27 d.p.i. The stars indicate collagen fibrils; the arrows indicate elastic fibers. Black scale bars, 20 μm. Yellow scale bars, 2 μm. e Statistics of the percentage of cells positive for α-SMA (fibroblasts), F4/80 (macrophages), CD3 (T cells), CD4, CD8, CD19 (B cells), Ly6G (neutrophils), and NCR1 (NK cells). n = 12 images for each group, one-way ANOVA followed by multiple comparisons