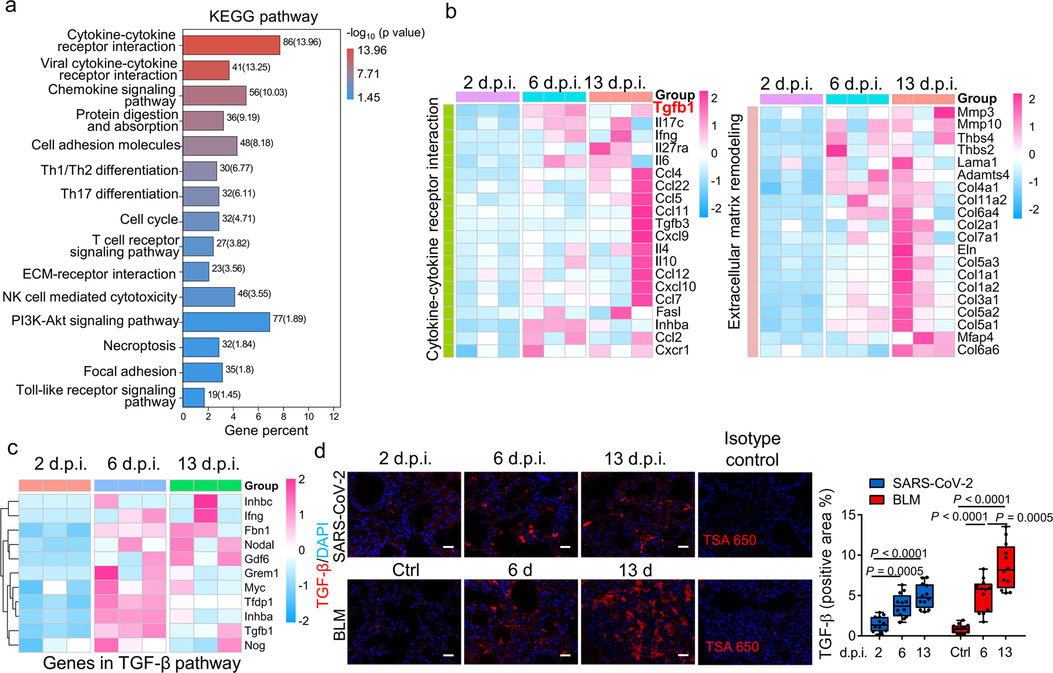
Fig. 2
From: CD147 contributes to SARS-CoV-2-induced pulmonary fibrosis

hCD147 mice with SARS-CoV-2 infection showed fibrotic characteristics revealed by RNA-seq analysis. a KEGG enrichment analysis of pathways enriched in differentially expressed genes in three profiles showing increasing trends. b Heatmap of significantly enriched genes involved in cytokine-cytokine receptor interaction and ECM remodeling in the three profiles. c Heatmap of significantly enriched genes involved in TGF-β pathway. d Immunofluorescence staining and quantification of TGF-β in lung tissue sections from SARS-CoV-2-infected hCD147 mice and bleomycin-induced pulmonary fibrosis model at indicated time points. The rabbit IgG isotype control was used along with the staining of TGF-β. Scale bars, 50 μm. n = 12 images for each group, one-way ANOVA followed by multiple comparisons