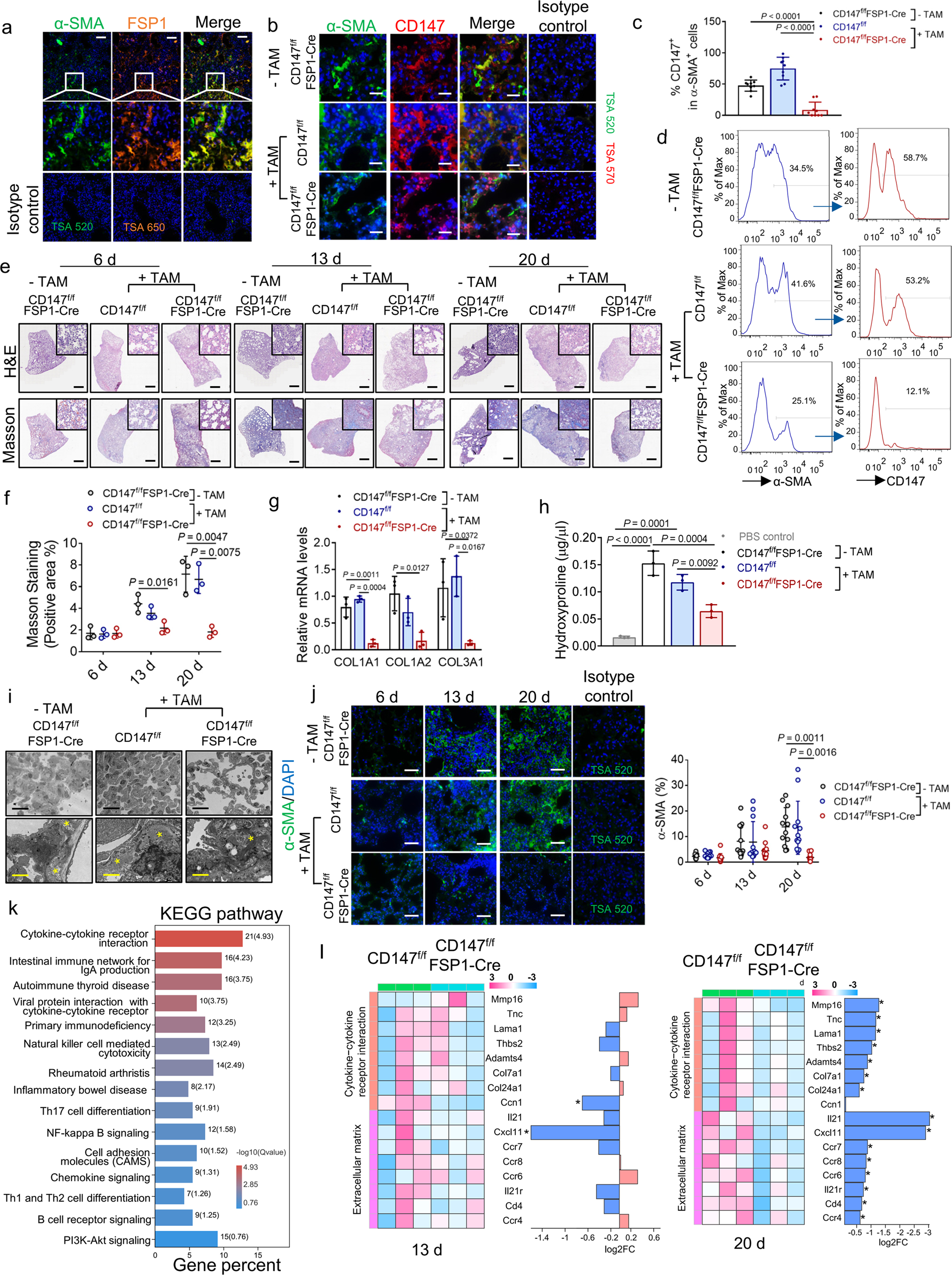
Fig. 5
From: CD147 contributes to SARS-CoV-2-induced pulmonary fibrosis

Ablation of CD147 in fibroblasts reverses pulmonary fibrosis in the bleomycin model. a Representative multiplex immunohistochemistry staining of lung tissue sections from bleomycin-induced pulmonary fibrosis model (13 d) for α-SMA and FSP1. Scale bars, 200 μm. b Representative multiplex immunohistochemistry staining of lung tissue sections from bleomycin-induced CD147f/fFSP1-Cre and CD147f/f mice treated with or without tamoxifen (TAM) for α-SMA and CD147. Scale bars, 50 μm. c Statistics of the percentages of cells expressing CD147 in cells positive for α-SMA. n = 9 images from three mice for each group, one-way ANOVA followed by multiple comparisons. d Percentages of α-SMA fibroblasts+ and CD147-expressing α-SMA+ fibroblasts detected by flow cytometry in lung tissues of bleomycin-induced pulmonary fibrosis model. e H&E staining and Masson’s trichrome staining of lung tissues from CD147f/fFSP1-Cre and CD147f/f mice treated with or without tamoxifen at indicated time points after bleomycin administration. Scale bars, 1 cm. f Statistics of the positive area of Masson’s trichrome staining. n = 3 mice for each group, one-way ANOVA followed by multiple comparisons. g Gene expression of COL1A1, COL1A2 and COL3A1 in lung homogenates determined by RT-qPCR. GAPDH is used as a reference gene. h Hydroxyproline content from CD147f/fFSP1-Cre and CD147f/f mice treated with or without tamoxifen at 13 days after bleomycin administration. CD147f/f mice receiving PBS serves as control group. n = 3 mice for each group, one-way ANOVA followed by multiple comparisons. i TEM analysis of lung tissues from bleomycin-induced CD147f/fFSP1-Cre and CD147f/f mice at indicated time points. Black scale bars, 20 μm; yellow scale bars, 2 μm. The stars indicate collagen fibrils. j Immunofluorescence staining and quantification of α-SMA in lung tissue sections from bleomycin-induced CD147f/fFSP1-Cre and CD147f/f mice at indicated time points. Scale bars, 100 μm. n = 12 images from three mice for each group, one-way ANOVA followed by multiple comparisons. k KEGG enrichment analysis of pathways enriched in downregulated genes in lungs of CD147f/fFSP1-Cre mice compared with CD147f/f mice. l Heatmap of genes associated with cytokines-cytokine receptor interaction and ECM remodeling at indicated time points. In panel a, b and j, the rabbit or mouse IgG isotype control was used along with the staining of each molecule