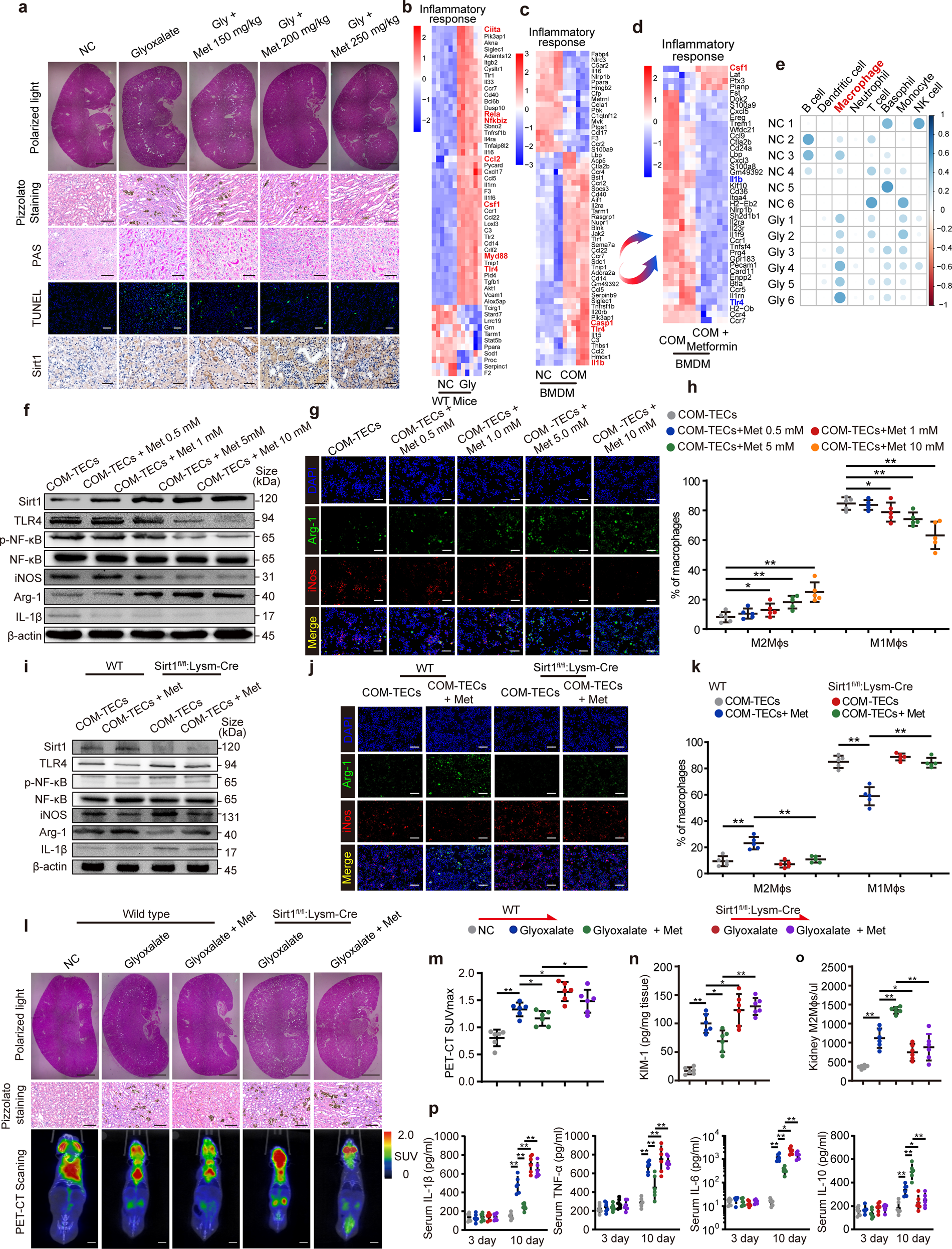
Fig. 1

Met attenuates CaOx nephrocalcinosis-induced crystal deposition and kidney inflammatory injury by activating Sirt1 and M2Mϕs polarization. a The deposition of renal CaOx crystals in the corticomedullary junction of mice (n = 6) treated with increasing concentrations of Met was measured via polarized light optical microscopy (20×, scale bar: 2 mm). Pizzolato staining further showed CaOx crystal deposition (200×; scale bar: 80 μm). PAS staining (200×; scale bar: 80 μm) revealed tubular injury, TUNEL (200×; scale bar: 100 μm) staining revealed cell death and Sirt1 IHC staining (800×; scale bar: 20 μm) in kidney tissues. Heatmap cluster showing significantly altered mRNAs (|log2FC| ≥ 1.5, red, upregulated blue, downregulated) in the inflammatory response pathway in the WT-NC vs. WT-Gly mice (b), NC vs. COM in BMDMs (c) and COM vs. COM + Met in BMDMs (d). e Matrix dot plot enrichment analysis of the immune cell types that infiltrated the mouse kidney. In the BMDM-COM-stimulated TECs coculture system, BMDMs were treated with Met at increasing concentrations. f, i Expression of the indicated proteins in BMDMs detected by Western blots. β-actin served as a normal control. g, j Immunofluorescence was used to detect Arg-1 (green) and iNOS (red) distribution in BMDMs (800×; scale bar: 40 μm). h, k Flow cytometry analysis of the BMDM polarization state of M1ϕs and M2ϕs. WT and Sirt1fl/fl:Lysm-Cre mice were pretreated with Met, followed by intraperitoneal injection of glyoxylic acid. l Polarized light optical microscopy (20×, scale bar: 2 mm) and Pizzolato staining (200×; scale bar: 80 μm) showed CaOx crystal deposition in the renal corticomedullary junction. m 18F-FDG micro-PET-CT scanning was employed to assess the renal inflammation state in the mice with CaOx nephrocalcinosis (scale bar: 6 mm). n A renal injury marker (KIM-1) was used to evaluate renal inflammatory injury (n = 6). o Kidney-infiltrated M2Mϕs (CD45+MHCII+F4/80+CD11b+CD206+) were detected by flow cytometry. p Mouse serum IL-1β, TNF-α, IL-6, and IL-10 levels were detected by enzyme-linked immunosorbent assays. Data are the means ± SEMs of three independent experiments. *P < 0.05; **P < 0.01, based on Student’s t tests or one-way ANOVA (h, k, m–p)