Fig. 3
From: Innate immune imprints in SARS-CoV-2 Omicron variant infection convalescents

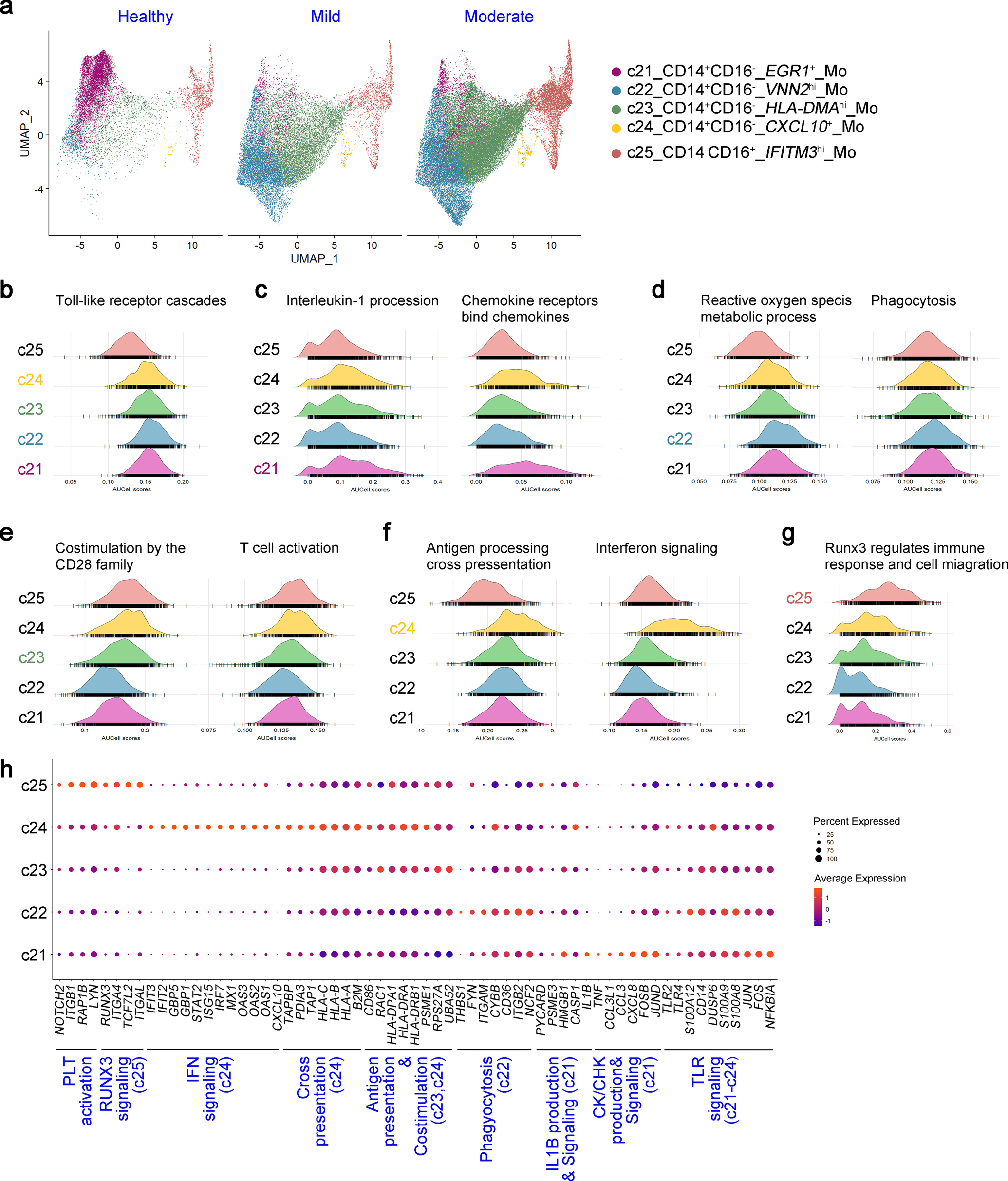
Biological processes and signaling pathways enriched by the monocyte clusters in Omicron convalescents. a UMAP plots showing the distribution of all the monocyte clusters in convalescents after mild to moderate Omicron infection (n = 5 for mild and n = 13 for moderate) and healthy donors (n = 6). b AUcell plots showing the enrichment on TLR-mediated cascades by all monocyte clusters. c AUcell plots showing the enrichment on the production and responses to the signaling pathways of inflammatory cytokines and chemokines by all monocyte clusters. d AUcell plots showing the enrichment on the reactive oxygen species production and phagocytosis by all monocyte clusters. e AUcell plots showing the enrichment on the processes of antigen-presenting, T cell and B cell activation by all monocyte clusters. f AUcell plots showing the enrichment on the processes of IFN-mediated signal pathways by all monocyte clusters. g AUcell plots showing the enrichment on the responses to RUNX3-mediated immune response signal pathways by all monocyte clusters. h Dot plot depicting the expression of genes involved in the immune processes and signaling pathways enriched above by these monocyte clusters