Fig. 4
From: Innate immune imprints in SARS-CoV-2 Omicron variant infection convalescents

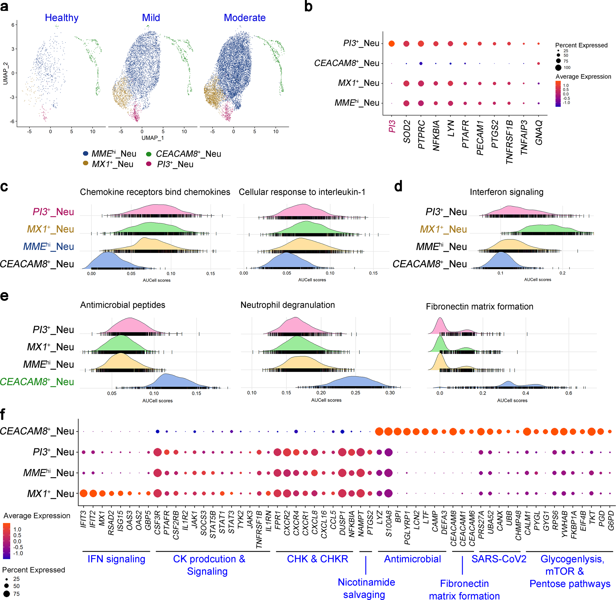
Biological processes and signaling pathways enriched by the low-density neutrophil (LDN) clusters in Omicron convalescents. a UMAP plots showing the cell clusters of LDNs from convalescents after mild to moderate Omicron infection (n = 5 for mild and n = 13 for moderate) and healthy donors (n = 6) using data of WTA scRNA-seq. b Dot plot depicting the differential expression genes by all the LDN clusters. c AUcell plots showing the enrichment on the production and responses to the signaling pathways of inflammatory cytokines and chemokines by all the LDN clusters. d AUcell plots showing the enrichment on the cell response to IFN pathway by all the LDN clusters. e AUcell plots showing the enrichment on the processes of innate immune defense and tissue remodeling by all the LDN clusters. f Dot plot depicting the expression of genes enriched on the biological process and signaling pathways described above by the LDN clusters