Fig. 2
From: SARS-CoV-2 hijacks cellular kinase CDK2 to promote viral RNA synthesis

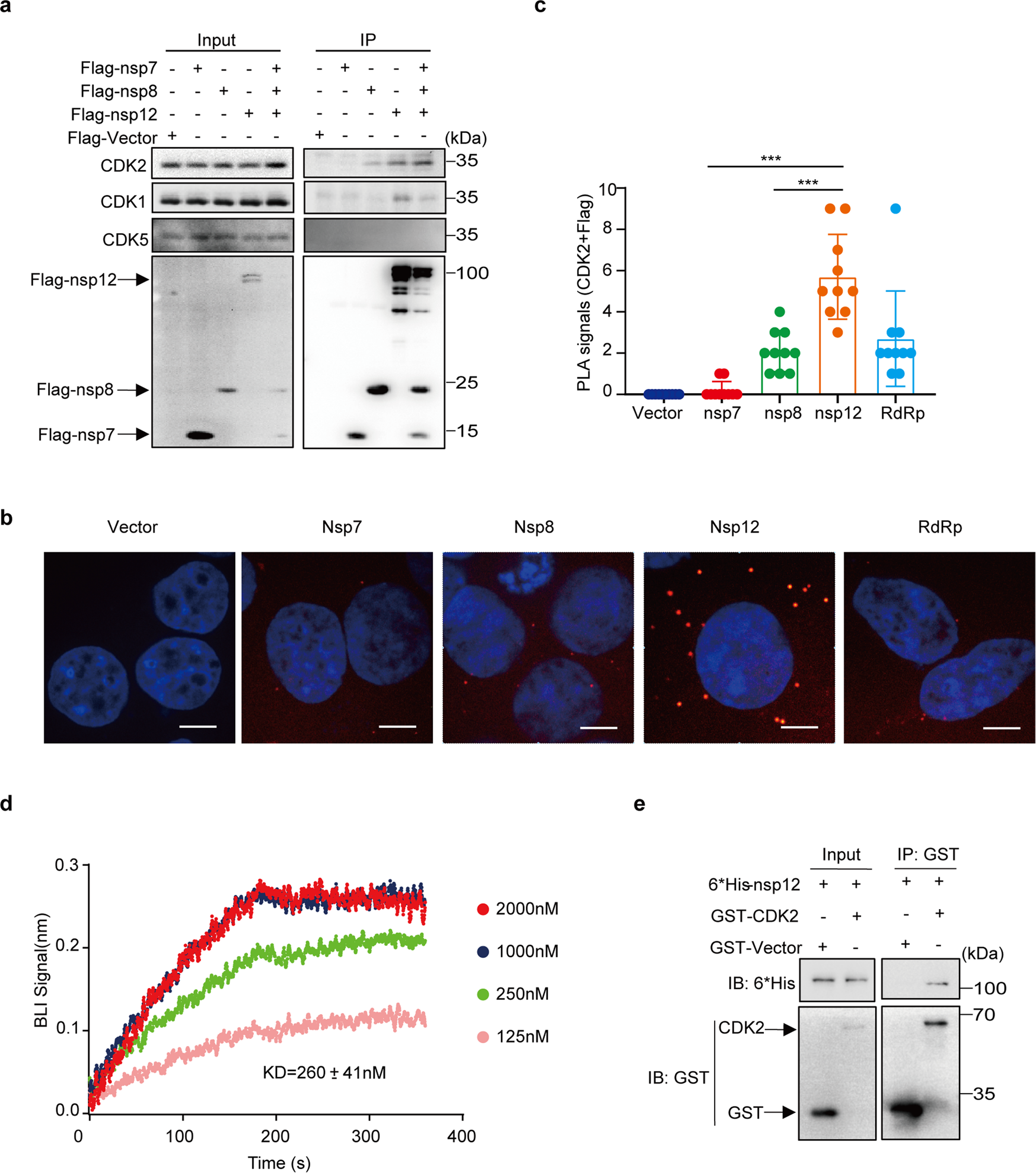
CDK2 interacts with nsp12. a Endogenous CDK2 interacts with Flag-nsp7, Flag-nsp8, and Flag-nsp12 in HEK293T cells. Anti-Flag M2 affinity gel was used for Co-Immunoprecipitation and the immunoprecipitates was analyzed by immunoblotting. b In situ proximity ligation assay (PLA) and confocal imaging to show the interaction of endogenous CDK2 with Flag-nsp7, Flag-nsp8, Flag-nsp12 (red) in HEK293T cells. Nuclei were counterstained with DAPI (blue). Scale bars, 5 μm. c The number of PLA red fluorescent dots were counted in randomly selected cells. n = 10 cells per group. Data are presented as mean ± SD. Two-tailed unpaired Student’s t-test was applied between group nsp12 and group nsp8. Two-sided Mann–Whitney test was performed between group nsp12 and group nsp7, ***P < 0.001. d Octet assay to detect the binding of CDK2 to the nsp12, and the binding affinity constant was shown. Purified CDK2 protein was diluted to different concentrations (125, 250, 1000, and 2000 nM), and then nsp12 proteins (50 μg/mL) was biotinylated and captured on streptavidin (SA) biosensors. The association and dissociation curves of CDK2 proteins are shown. e 6*His-tagged nsp12 was pulled down by GST-tagged CDK2 in vitro, then nsp12 and CDK2 proteins were analyzed with indicated antibodies 6*His or GST