Fig. 6
From: SARS-CoV-2 hijacks cellular kinase CDK2 to promote viral RNA synthesis

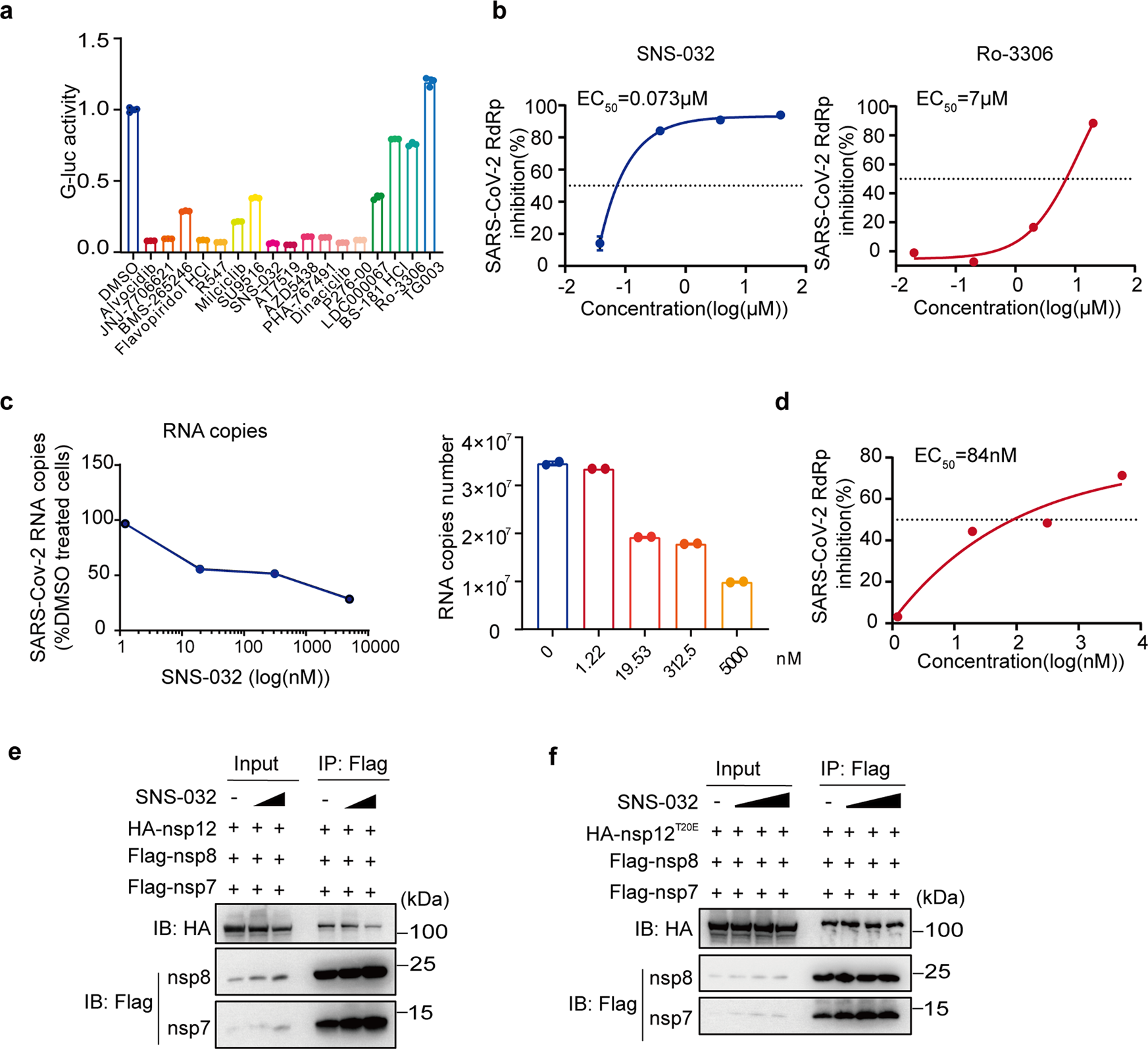
CDK2 inhibitor SNS-032 blocks SARS-CoV-2 replication. a CoV-Gluc, nsp12, nsp7, and nsp8 plasmids were co-transfected at the ratio of 1:10:30:30 in HEK293T cells. Twelve hours post-transfection, different compounds of CDKs family inhibitors (10 μM) were added to the cells. Gluc activity was tested after 24 h. The tests were performed in three independent experiments, data are shown as mean ± SD. b CoV-Gluc, nsp12, nsp7, and nsp8 plasmid DNA were co-transfected in HEK293T cells at the ratio described above. Serially diluted inhibitors SNS-032 and Ro-3306 were added into HEK293T cells after 12 h. Gluc activity was measured after 24 h of incubation. The experiments were performed in triplicate. c Vero cells were treated with 1.22, 19.53, 312.5, 5000 nM SNS-032 and then infected by SARS-COV-2 at MOI = 0.05. Viral infection was determined using qPCR. Experiments were performed two times. Error bars indicate mean ± SD. d EC50 of SNS-032 was calculated. e, f Flag-tagged nsp7/8 and HA-tagged nsp12 (e) or HA-tagged nsp12 T20E mutant (f) plasmid DNA were co-transfected in HEK293T cells. 12 h post-transfection, serially diluted inhibitors SNS-032 (e: 0, 0.039, 0.6 μM; f: 0, 0.039, 0.15, 0.6 μM) were added into HEK293T cells. After 24 h incubation, anti-Flag M2 affinity gel was used for Co-Immunoprecipitation and western blot analysis was performed with antibodies against HA, Flag