Fig. 5
From: Targeting CRL4 suppresses chemoresistant ovarian cancer growth by inducing mitophagy

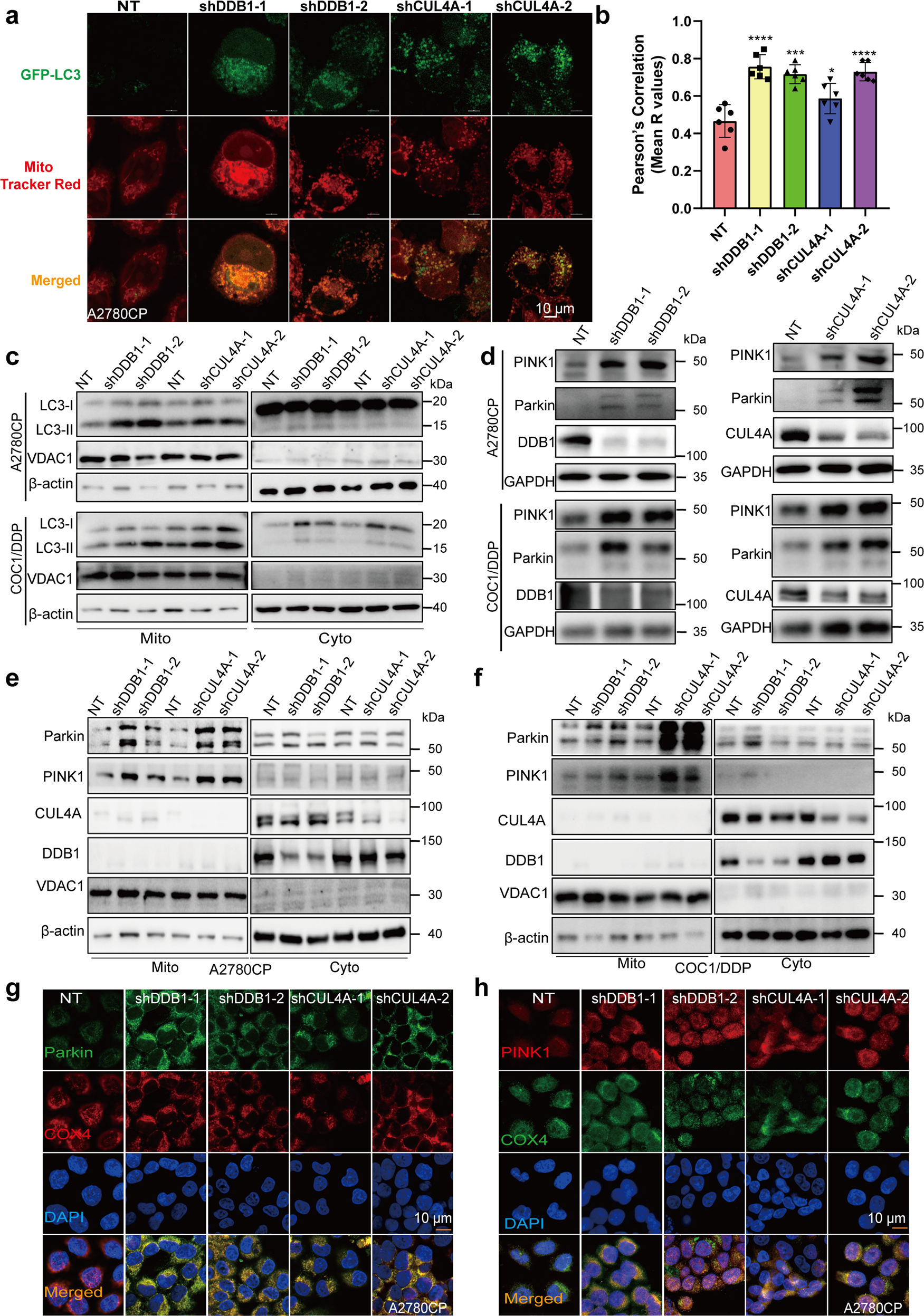
Knocking down CRL4CUL4A/DDB1 stimulates mitophagy by inducing mitochondrial Parkin translocation in cisplatin-resistant OCCs. a The colocalization of mitochondria and autophagosome was determined by immunofluorescence staining. Briefly, A2780CP cells were observed 24 h after CRL4CUL4A/DDB1 was knocked down, followed by staining with GFP-LC3 plasmids for 24 h and staining with MitoTracker Red for 30 min. Scale Bar:10 μm. b Graphs show the Pearson’s R values using whole cells by Image J. (n = 4–6 fields). c Immunoblotting analysis of LC3 in the cytosolic (Cyto) and mitochondrial (Mito) fractions of A2780CP (upper panel) and COC1/DDP (lower panel) cells with or without CRL4CUL4A/DDB1 knockdown. d Western blot analysis of Parkin, PINK1, DDB1, and CUL4A protein levels in A2780CP and COC1/DDP cells with or without CRL4CUL4A/DDB1 knockdown. e, f Immunoblotting analysis of Parkin and PINK1 in the cytosolic (Cyto) and mitochondrial (Mito) fractions of (left panel) A2780CP and (right panel) COC1/DDP cells with or without CRL4CUL4A/DDB1 knockdown. g Immunofluorescence analysis of the colocalization of endogenous Parkin and COX4 in A2780CP cells with or without CRL4CUL4A/DDB1 knockdown. Scale Bar:10 μm. h Immunofluorescence analysis of the colocalization of endogenous COX4 and PINK1 in A2780CP cells with or without CRL4CUL4A/DDB1 knockdown. Scale Bar:10 μm