Fig. 2
From: Targeting PSAT1 to mitigate metastasis in tumors with p53-72Pro variant

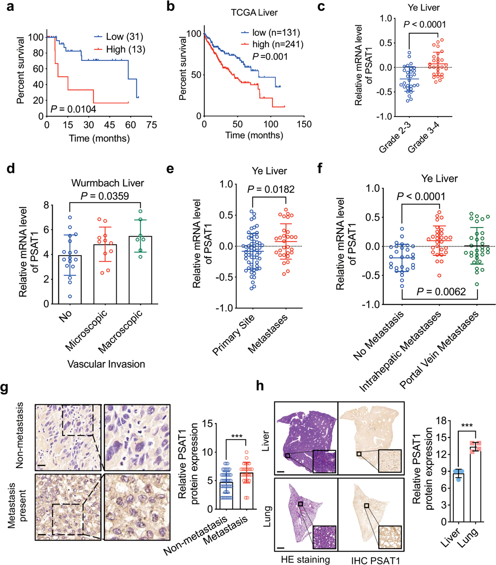
PSAT1 is up-regulated in human metastatic HCC tissues and predicts poor prognosis. a, b Kaplan-Meier analysis of overall survival rate based on PSAT1 expression in HCC samples and TCGA-Liver dataset. c PSAT1 mRNA levels in different grades of HCC patients according to Oncomine data set Ye Liver. d PSAT1 mRNA levels in HCC patients with or without vascular invasion according to Oncomine dataset Wurmbach Liver. e PSAT1 mRNA levels in primary or metastatic tumor tissues according to Oncomine dataset Ye Liver. f PSAT1 mRNA levels in HCC tissues with or without metastases according to Oncomine dataset Ye Liver. g IHC analysis of PSAT1 protein level in HCC tissue samples with (n = 26) or without (n = 46) intrahepatic metastasis. Scale bar, 20 μm. Data are means ± s.d. ***P < 0.001. h HE and IHC analysis of PSAT1 protein level in mice liver and lung (intrahepatical mice model). Scale bar, 1000 μm. Data are means ± s.d. ***P < 0.001