Fig. 5
From: Targeting PSAT1 to mitigate metastasis in tumors with p53-72Pro variant

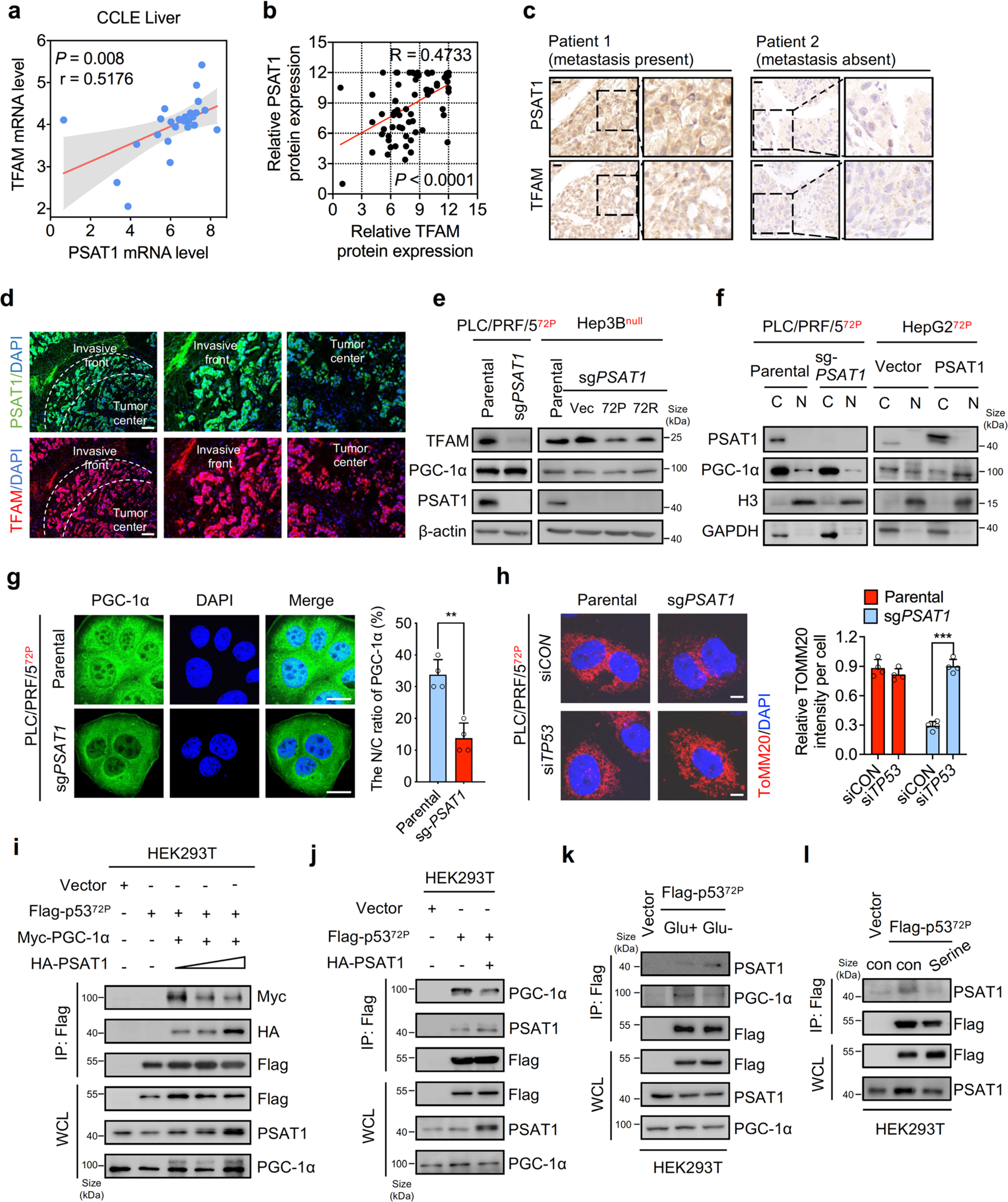
Loss of PSAT1 reduces the nuclear translocation of PGC-1α to inhibit TFAM-mediated mitochondrial biogenesis in HCC cells. a CCLE database showing the positive correlation between PSAT1 and TFAM mRNA level in liver cancer cell lines. b The Pearson correlation test of the positive correlation between PSAT1 and TFAM protein level in HCC patient samples. c Representative immunohistochemical images showing the positive correlation between PSAT1 and TFAM protein levels in human HCC samples. Scale bars, 20 μm. d Representative images of tissue immunofluorescence assays showing the PSAT1 and TFAM protein levels in human HCC samples. Scale bars, 100 μm. e Immunoblotting analysis of indicated proteins in parental or PSAT1 knockout PLC/PRF/5 cells and Hep3B cells transfected with vector, p53-72P, and p53-72R plasmids. f Cell nucleus/cytoplasm fractionation and immunoblotting analysis to show PGC-1α translocation. Histone H3 and GAPDH were used as nuclear and cytoplasmic markers, respectively. PLC/PRF/5 or HepG2 cells were stably knocking out or overexpressing PSAT1. g Immunofluorescence assays showing subcellular localization of PGC-1α in parental or PSAT1 knockout PLC/PRF/5 cells. Scale bars, 20 μm. h Immunofluorescence assays showing the intensity of TOMM20 after PSAT1 knockout in PLC/PRF/5 cells, in combination with or without siTP53 treatment. Scale bars, 10 μm. i Co-immunoprecipitation analysis of the interaction between extrinsic HA-tagged PSAT1/Myc-tagged PGC-1α and Flag-tagged p53-72P in HEK293T cells. HEK293T cells were transfected with the gradient increasing HA-tagged PSAT1. j Co-immunoprecipitation analysis of the interaction between extrinsic HA-tagged PSAT1/endogenous PGC-1α and Flag-tagged p53-72P in HEK293T cells. k Co-immunoprecipitation analysis of the interaction between endogenous PSAT1/PGC-1α and Flag-tagged p53-72P in HEK293T cells. HEK293T cells were treated with or without glucose restriction. l Co-immunoprecipitation analysis of the interaction between endogenous PSAT1 and Flag-tagged p53-72P in HEK293T cells treated with or without 500 μM serine supplementation. Data are means ± s.d. **P < 0.01, ***P < 0.001