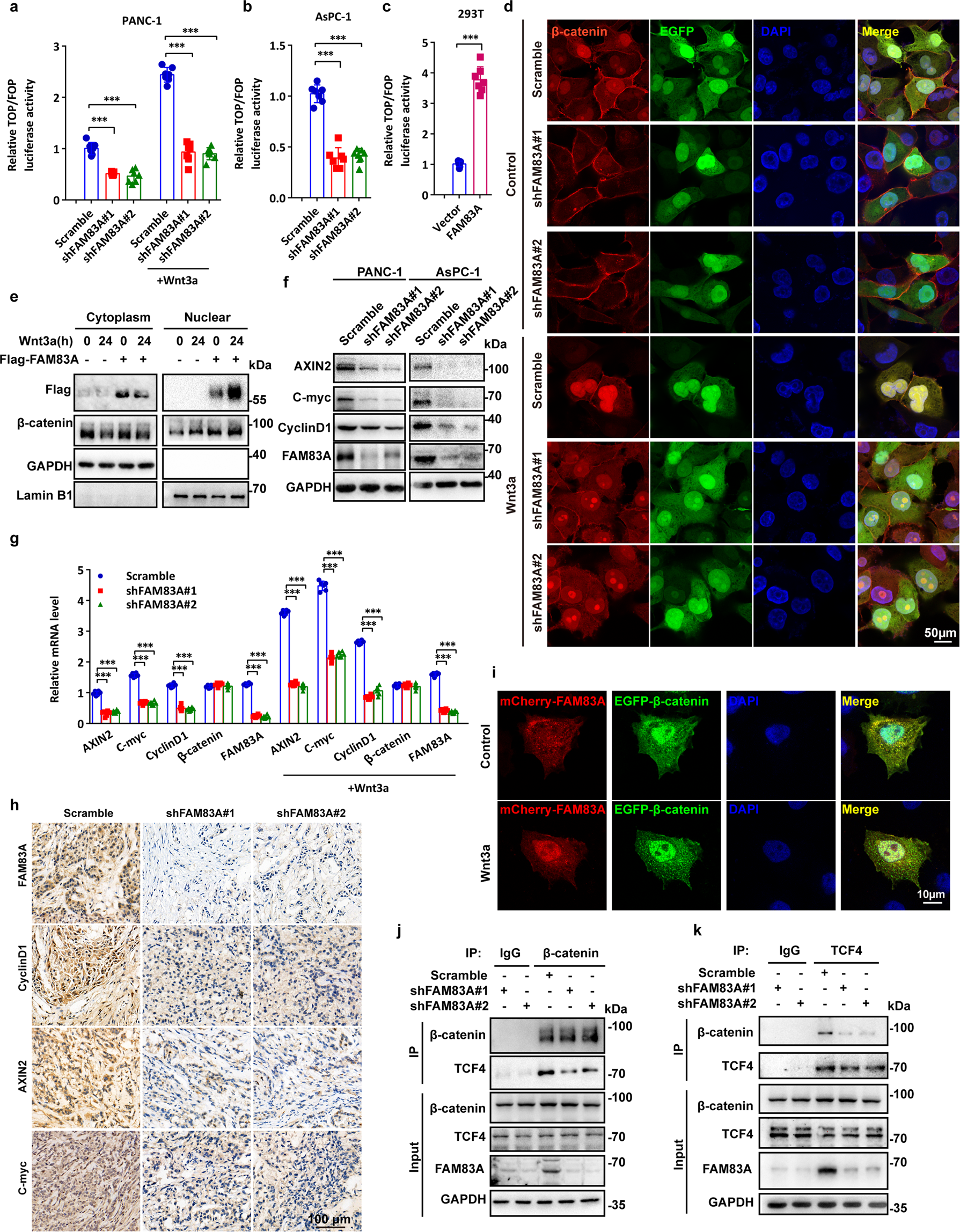
Fig. 2

FAM83A promotes canonical β-catenin transcriptional activity in human pancreatic cancer. a–c Wnt reporter luciferase activity (TOP Flash) in PANC-1, AsPC-1, and HEK293T cells with or without FAM83A knockdown or overexpression and Wnt3a treatment (100 ng/mL for 4 hours) (n = 7). d The localization of β-catenin with or without FAM83A knockdown (cells expressing FAM83A shRNA co-expressed GFP) and Wnt3a treatment (100 ng/mL for 4 hours) were analyzed with confocal microscopy in PANC-1 cells. e The protein level of cytoplasmic and nuclear β-catenin in HEK293T cells with or without Wnt3a treatment (100 ng/mL) were analyzed with western blotting (n = 3). f (n = 3). g mRNA level of Wnt target genes AXIN2, C-myc, and CyclinD1 in PANC-1 cell lysates with or without FAM83A knockdown and Wnt3a treatment (100 ng/mL) (n = 6). h Representative immunohistochemical images of FAM83A and Wnt target genes AXIN2, C-myc, and CyclinD1 expression in excised xenograft tumor tissues with or without FAM83A knockdown. i The localization of mCherry-tagged FAM83A and GFP-tagged β-catenin with or without Wnt3a treatment (100 ng/mL) in PANC-1 cells was analyzed with confocal microscopy. j, k FAM83A knockdown decreased the interaction between endogenous TCF4 and β-catenin in PANC-1 cell lysates. Protein interactions were analyzed by western blotting (n = 3). Scale bars: 10 µm. *P < 0.05; **P < 0.01; ***P < 0.001. Data were presented as mean ± SD