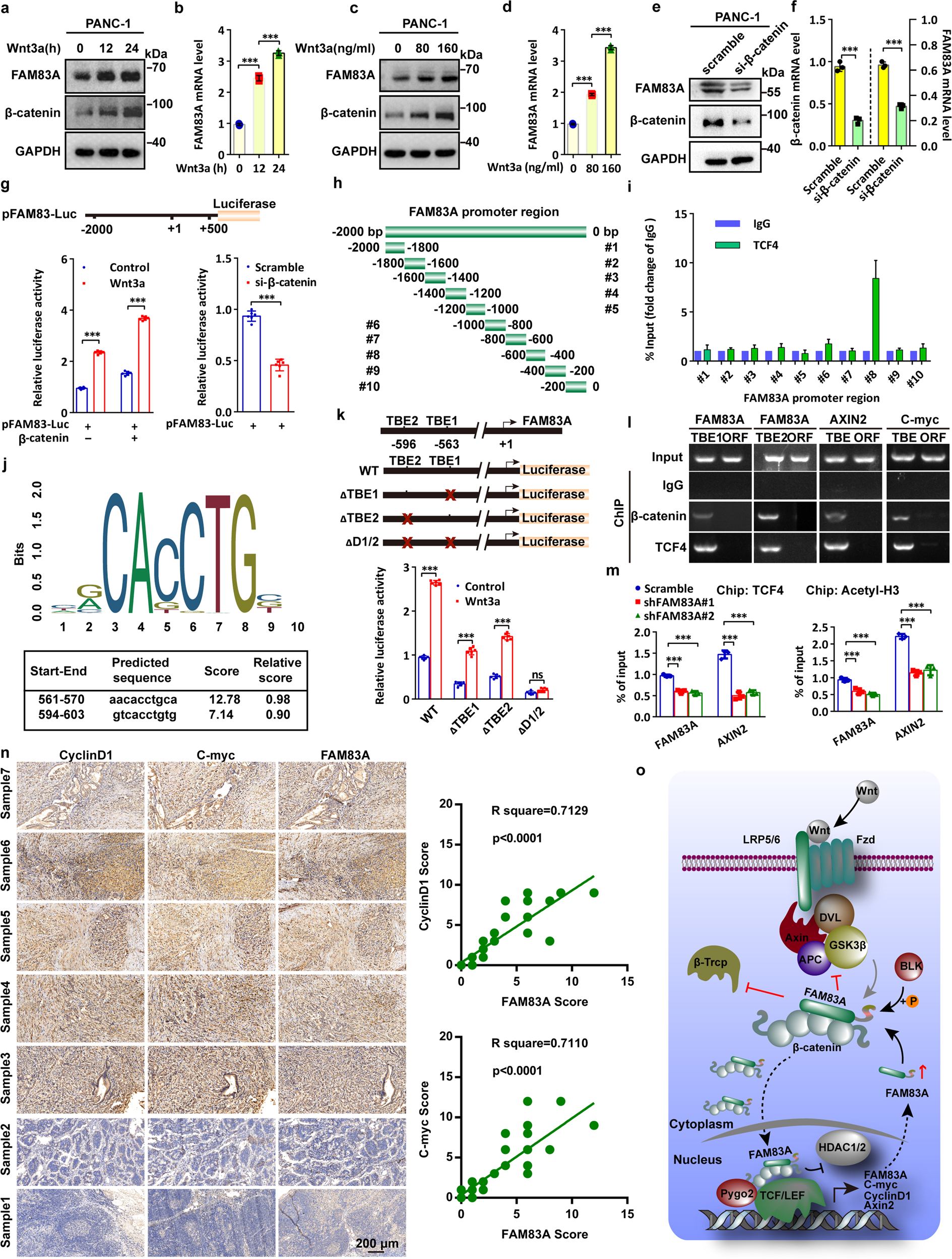
Fig. 7

FAM83A is a direct downstream target of Wnt/β-catenin signaling and forms positive feedback in pancreatic cancer cells. a–d Representative western blotting images of the protein and mRNA levels of FAM83A after Wnt3a treatment for indicated concentrations and times in PANC-1 cells (n = 3). e, f The protein and mRNA levels of FAM83A after β-catenin knockdown in PANC-1 cells. Cell lysates were used for western blotting with the indicated antibodies (n = 3). g FAM83A gene promoter-reporter luciferase activity in HEK293T cells with or without β-catenin overexpression (left) and PANC-1 cells with or without β-catenin knockdown (right) (n = 6). h The schematic diagram of FAM83A gene promoter truncation and deletion generation. i PACN-1 cells were subjected to chromatin immunoprecipitation using antibodies against TCF4 and IgG, and the fold change of TCF/IgG was quantified (n = 3). j Predicted TCF4/LEF-binding sequence in the FAM83A gene promoter from the JASPAR website. k Schematic diagram of the generated luciferase report plasmids and the relative luciferase activity after transfection with the plasmids in HEK293T cells with or without Wnt3a treatment (n = 6). l A ChIP experiment was used to detect binding between the β-catenin-TCF4 complex and the predicted TCF/LEF-binding element in the FAM83A promoter (TBE1 and TBE2). C-myc and AXIN2 were used as a positive control (n = 3). m The level of FAM83A and Wnt target gene AXIN2 in the PANC-1 cells with FAM83A depletion in chromatin immunoprecipitation using TCF4 and histone H3 acetylation antibodies (n = 3). n Representative IHC images of FAM83A, CyclinD1, and C-myc in 44 human pancreatic cancer patient tissues. The correlation between the level of CyclinD1, C-myc, and FAM83A in 44 human pancreatic cancer patient tissues was shown. o Schematic diagram of the biological role of FAM83A in cytoplasmic β-catenin destruction complex and nuclear TCF4/β-catenin-mediated transcription in pancreatic cancer cells. *P < 0.05; **P < 0.01; ***P < 0.001. Data were presented as mean ± SD