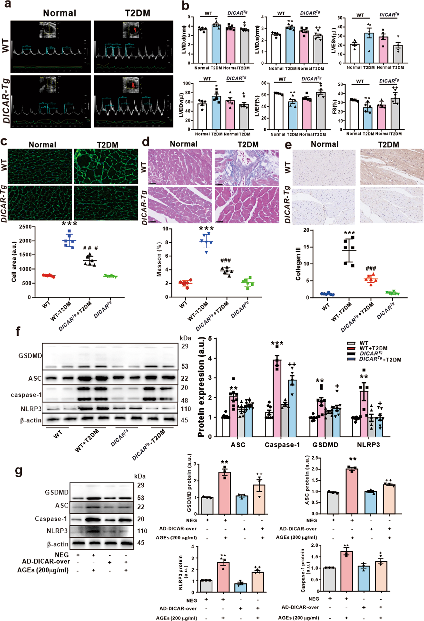
Fig. 3

Gain of DICAR function ameliorates T2DM-induced heart function in DICARTg mouse. a Representative echocardiography images of DICARTg mouse. b The DICAR overexpression ameliorates heart functions, including stroke volume (SV), ejection fraction (EF), left ventricular end-diastolic dimension (LVEDD), left ventricular end-diastolic volume (LVEDV), cardiac output (CO), and fractional shortening (FS). c The DICAR overexpression decreased the cardiomyocytes area detected by wheat germ agglutinin (WGA) staining. d Collagen deposition detected by Masson staining. e Collagen III expression detected by IHC. f In the DICARTg mouse, the DICAR overexpression inhibited the pyroptosis of heart tissue induced by T2DM that detected by the GSDMD, ASC, IL-1β, and NLRP3 protein expression. Data are represented as mean ± SEM. **P < 0.01 vs. Normal, ++P < 0.01 vs. Normal + T2DM, n = 8. g Adenovirus (AD)-DICAR infected HL-1 cells inhibited the pyroptosis induced by AGEs (200 µg/mL). Data are represented as mean ± SEM. **P < 0.01 vs. NEG, ++P < 0.01 vs. AD-DICAR-over, n = 4