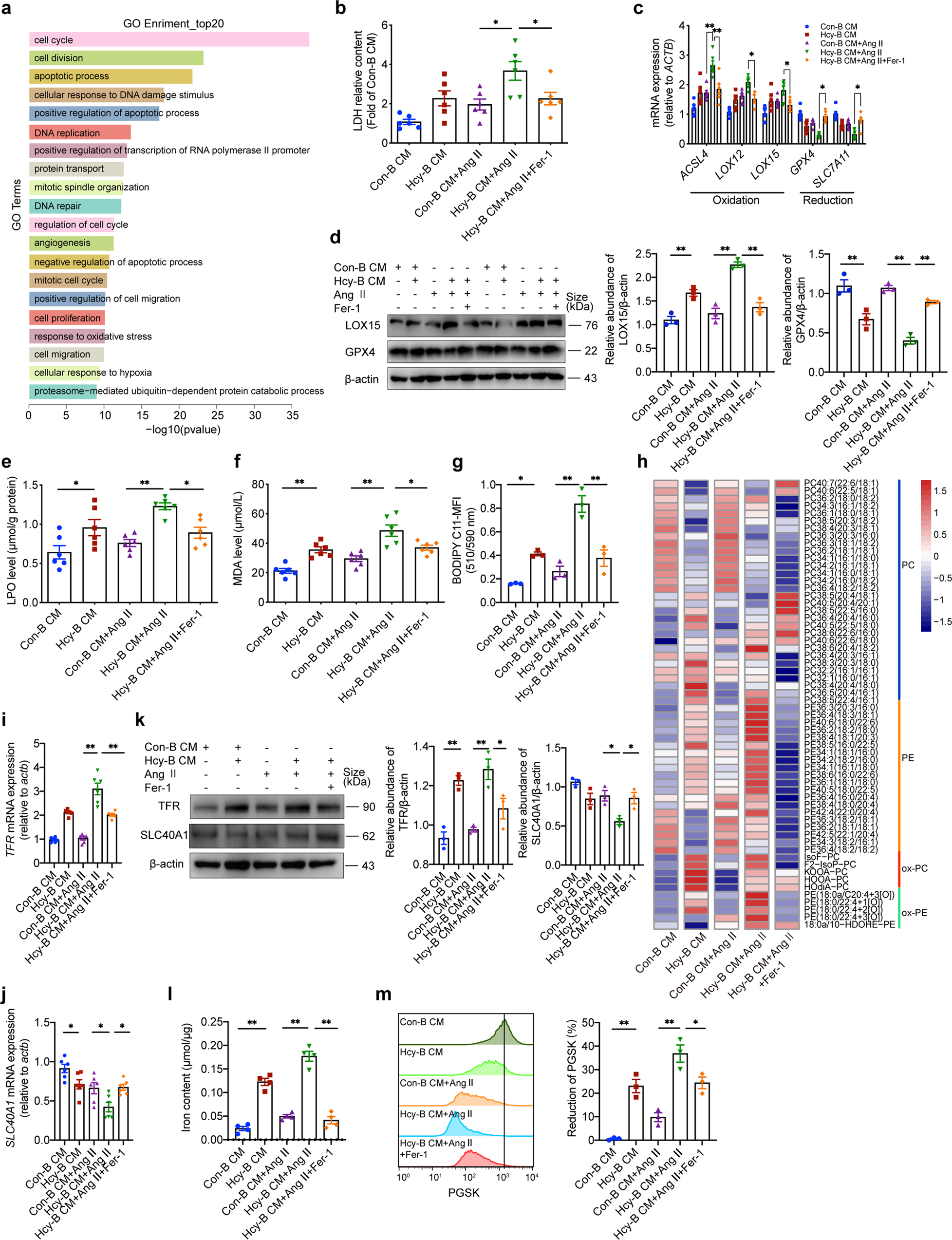
Fig. 5

Ferroptosis mediates GECs dysfunction induced by anti-β2GPI antibody derived from Hcy-activated B cells in vitro. We evaluated the bioactive effects of Hcy-activated B cell-derived antibodies, particularly anti-β2GPI, on GECs. Ferrostatin-1 (Fer-1, 5 μM) was administered to Hcy-B CM + Ang II GECs to inhibit ferroptosis. a Cellular RNA was sequenced by RNA‐Seq, and the top 20 GO enrichment results between the differentially expressed genes in con-B CM + Ang II and Hcy-B CM + Ang II treated GECs were shown. b LDH release into GEC culture medium was measured using an ELISA kit. n = 6. c Quantitative PCR analysis of redox enzyme expression in GECs, including ACSL4, LOX12, LOX15, GPX4, and SLC7A11. n = 6. d Western blot analysis of LOX15 and GPX4 protein expression and quantification. β-actin was used as an internal control. n = 3. e, f The intracellular LPO (e) and MDA (f) levels in GECs were measured using ELISA. n = 6. g For flow cytometry analysis, GECs were treated with or without Ang II (1 μM) and with or without Hcy (100 μM)-activated B cell culture supernatant for 24 h, and 5 μM BODIPY-C11 dye was added during the last hour and resuspended in culture medium. The cells were washed twice with ice-cold PBS, stained with 7-AAD for 5 min, trypsinized and filtered into single-cell suspensions. Flow cytometry analysis was performed using a PE-Texas Red filter for reduced BODIPY-C11 and an FITC filter for oxidized BODIPY-C11. h HPLC-MS/MS analysis of phospholipids and oxidized phospholipids in GECs from each group. Heatmap illustrating the phospholipid metabolic profiles in GECs. n = 4. i, j Quantitative PCR analysis of TFR (i) and SLC40A1 (j) associated with iron metabolism in GECs. n = 6. k Western blot analysis of TFR and SLC40A1 protein expression and quantification in kidney tissues. β-actin was used as an internal control. n = 3. l, m Intracellular iron concentrations in GECs were measured using ELISA (l, n = 4) and Phen Green SK (PGSK) staining was assessed using flow cytometry (m, n = 3). Higher Fe2+ concentrations are indicated by weaker PGSK fluorescence intensity. The reductions in PGSK fluorescence intensity were calculated. NHIgG and aPL treatment of GECs. All data are expressed as the means ± SEM. *P < 0.05, **P < 0.01