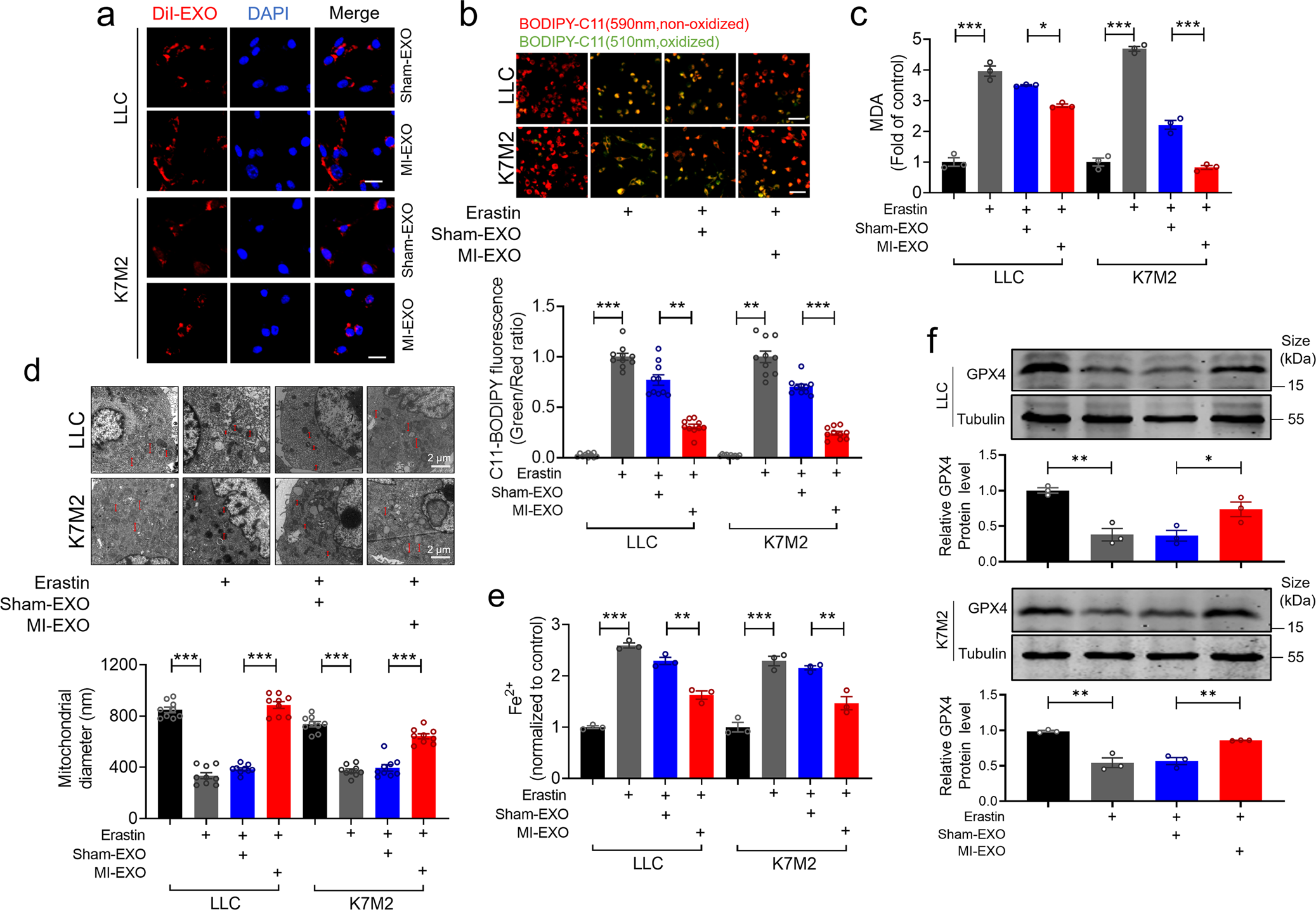
Fig. 3

MI-EXO inhibits iron-dependent oxidative damage in tumor cells. a Confocal images showing the uptake of sham-EXO and MI-EXO by LLC and K7M2 cells after co-culturing with DiI-labelled exosomes for 12 h (Bar: 20 μm). Exosomes were labelled with DiI (red), and nuclei were labelled with DAPI (blue); b–f MI-EXO suppressed erastin-induced ferroptotic cell death. LLC and K7M2 cells were co-cultured with sham/MI exosomes (1 μg/mL) in the presence of erastin (20 μM for K7M2; 5 μM for LLC) for 24 h. b Analysis of lipid-ROS using C11 BODIPY 581/591 fluorescence staining (Bar: 40 μm), Red, non-oxidized form of C11-BODIPY; Green, oxidized form of C11-BODIPY. Each data point represents the ratio of oxidized C11 to non-oxidized C11 signal (N = 10 from 3 independent experiments); c The lipid formation was measured by MDA assay (N = 3 independent experiments); d Cell morphology was captured by TEM. The diameter of the mitochondria is quantitatively analyzed using the ImageJ software (Bar: 2 μm) (N = 9 from 3 independent experiments). Red scale bars indicate mitochondria diameter; e The accumulation of Fe2+ was measured by an iron detection assay (N = 3 independent experiments); f Quantification and representative images for GPX4 by western blot (N = 3 independent experiments). Data are expressed as mean ± SEM. *P < 0.05; **P < 0.01; ***P < 0.001