Fig. 3
From: Cellular rejuvenation: molecular mechanisms and potential therapeutic interventions for diseases

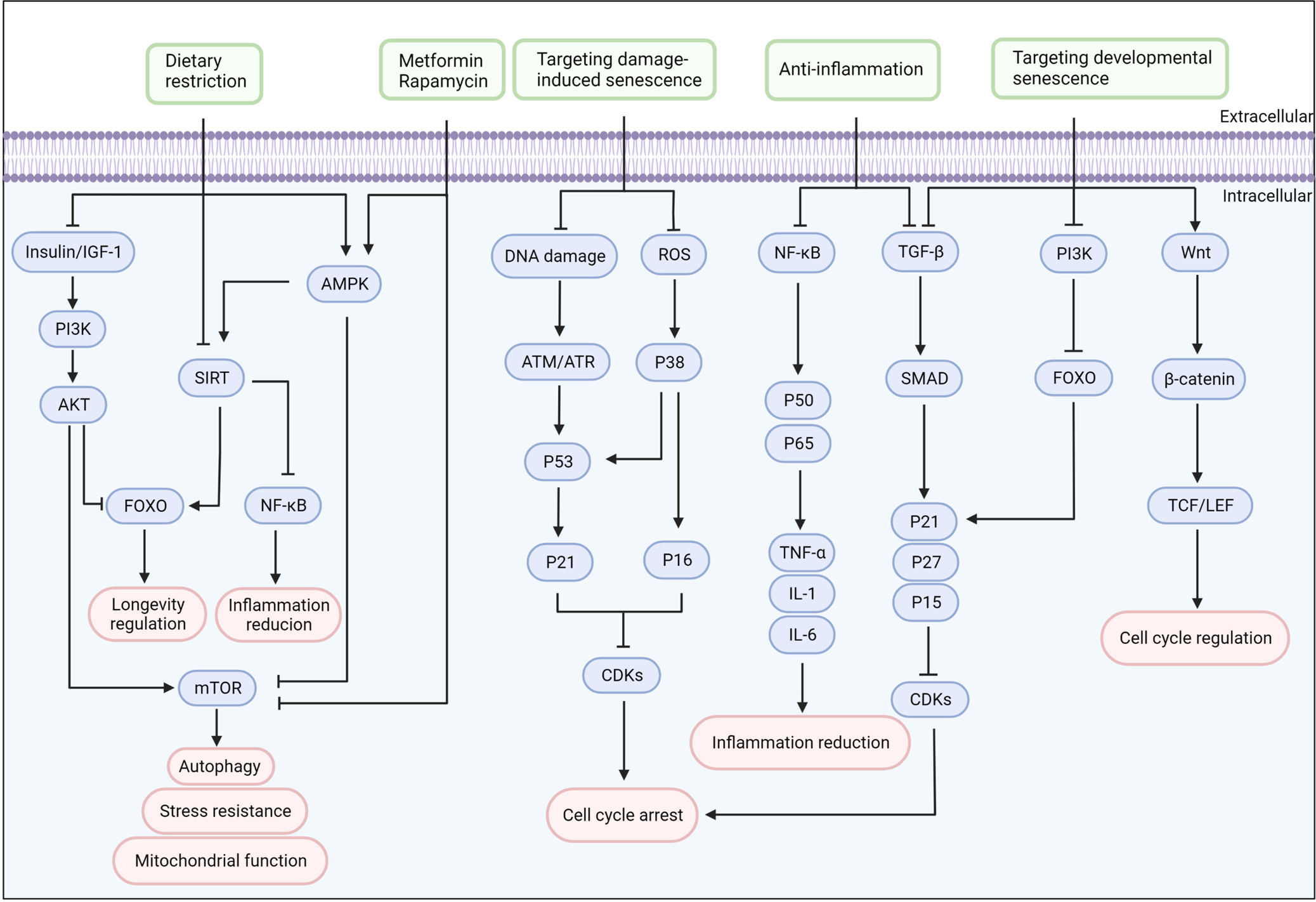
The target signaling pathways for cellular rejuvenation. Target signaling pathways for cellular rejuvenation are listed according to their biological functions. Many interventions, like dietary restriction and drugs, improve metabolism and extend longevity through nutrient-sensing pathways. In addition, targeting the pathways of damage-induced and developmental senescence can regulate the cell cycle and alleviate age-associated phenotypes. Modulating many inflammation pathways also provides an effective route to rejuvenation. IGF-1 insulin-like growth factor 1, PI3K phosphoinositide 3-kinase, AKT protein kinase B, AMPK 5’-AMP-activated protein kinase, NF-κB nuclear factor-κB, STAT3 signal transducer and activator of transcription 3, mTOR mammalian target of rapamycin, SIRTs sirtuins, FOXO forkhead homeobox type protein O, ROS reactive oxygen species, TGF-β transforming growth factor-β, CDKs cyclin-dependent kinase. Created with BioRender.com