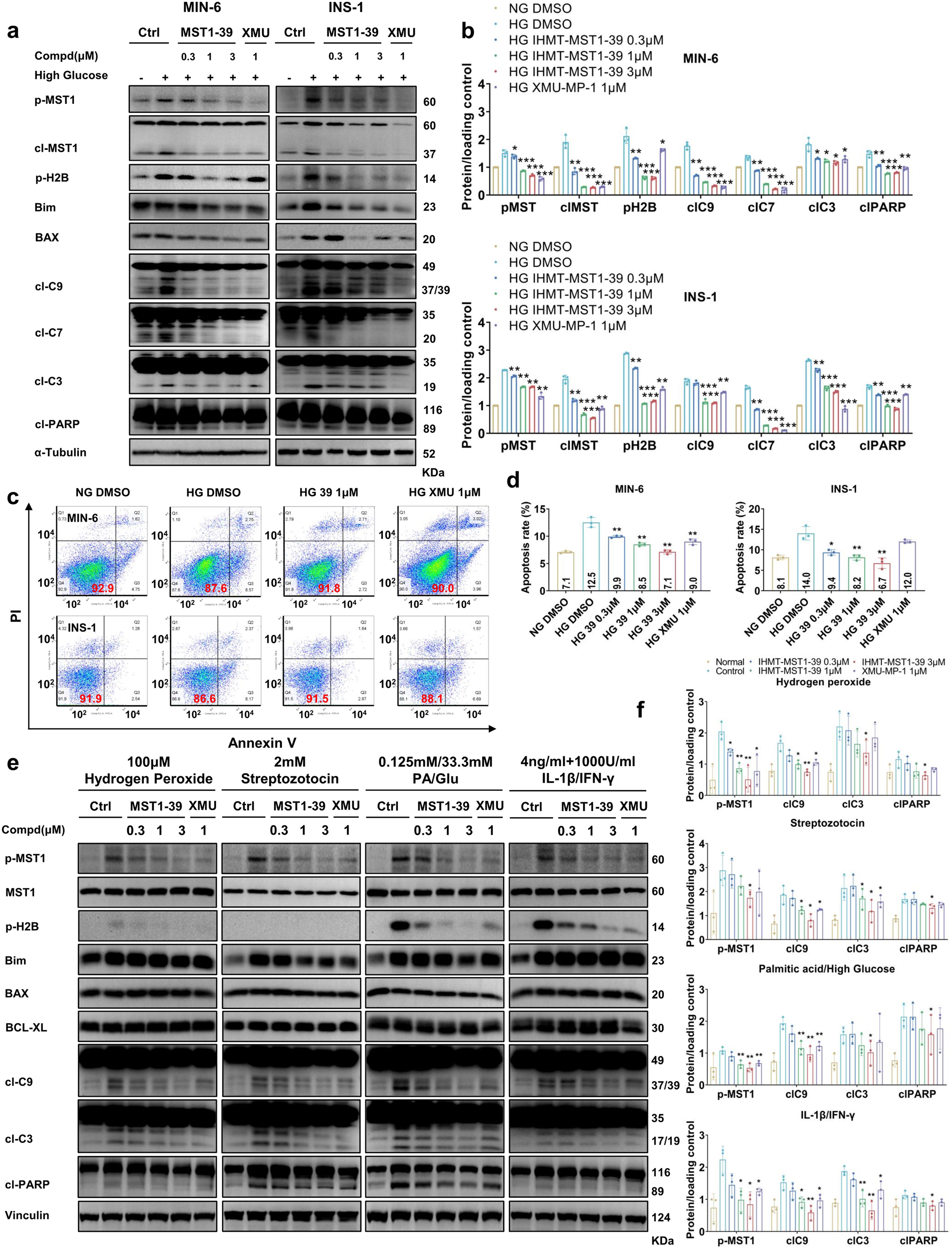
Fig. 2

IHMT-MST1-39 blocks pancreatic β cells apoptosis through MST1 inhibition. a, b MIN-6 and INS-1 cells were exposed to high glucose (33.3 mM glucose) ±IHMT-MST1-39 and XMU-MP-1 for 72 h. Immunoblot and densitometry analysis of p-MST1, MST1, p-H2B, BIM, Caspase9, Caspase7, Caspase3 and PARP. Tubulin was used as loading control. Data were expressed ±SEM. IHMT-MST1-39 or XMU-MP-1 to normal glucose control; all by Student’s t tests. c, d Cell death induced by high glucose in rodent pancreas cell lines treated with IHMT-MST1-39 or XMU-MP-1 was determined by quantification of Annexin-V and PI positive cells. e, f Immunoblot and densitometry analysis of p-MST1, MST1, p-H2B, Bim, BAX, BCL-XL, Caspase9, Caspase3, PARP and Vinculin in MIN-6 cells stimulated with or without diabetogenic conditions. Data were expressed ±SEM (n = 3). Hydrogen peroxide (H2O2) or Streptozotocin (STZ) or Palmitic acid/High glucose (PA/HG) or Inflammatory cytokine (IL/IF) to control, *P < 0.05 IHMT-MST1-39 and XMU-MP-1 to vehicle-treated rodent pancreas cell line under the same diabetogenic conditions; P values determined by Student’s t test