Fig. 3
From: OTUB1 promotes osteoblastic bone formation through stabilizing FGFR2

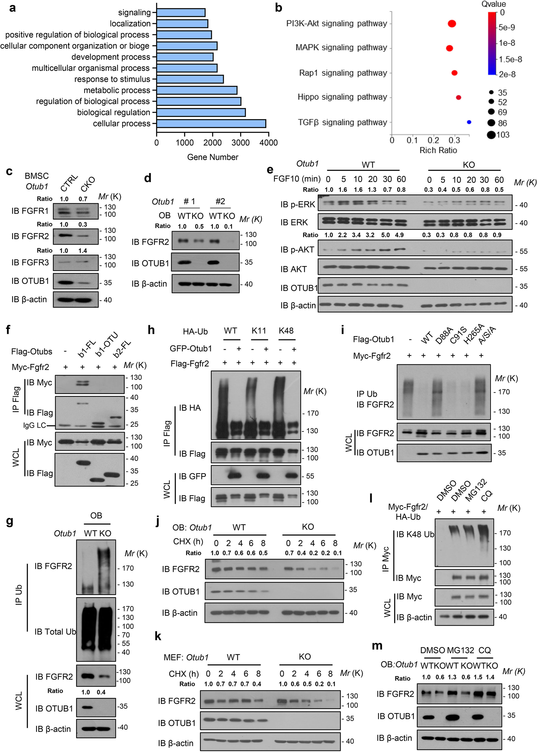
OTUB1 stabilizes FGFR2 through inhibiting degradative polyubiquitin chains. a Gene Ontology (GO) enrichment analysis for differentially expressed genes. b KEGG enrichment analysis for differentially expressed genes in GO terms regarding development process. c Immunoblot of FGFR1, FGFR2 and FGFR3 levels in BMSCs from OTUB1 CTRL and CKO mice. d Immunoblot of FGFR2 levels in osteoblasts from Otub1+/+ and Otub1−/− mice. e Immunoblot of the signaling proteins including PI3K and MAPK in Otub1+/+ and Otub1−/− MEFs with or without 50 ng/mL FGF10 stimulation. f Immunoprecipitates of Flag-Otub1-FL, Flag-Otub1-OTU, and Flag-Otub2 transfected with Myc-Fgfr2 and immunoblotted with the indicated antibodies. g Immunoblot of FGFR2 polyubiquitination levels in osteoblast cells from Otub1+/+ and Otub1−/− mice. h Immunoprecipitates of FGFR2 in HEK293T cells transfected with HA-tagged ubiquitin with lysine (K) only mutants (All K residues in ubiquitin except the indicated lysine mutated to arginine) and immunoblotted with the indicated antibodies. i Immunoprecipitates of FGFR2 in HEK293T cells transfected with Flag-Otub1 or indicated Flag-Otub1 mutants (D88A, C91S, H265A and A/S/A) and immunoblotted with the indicated antibodies. j Immunoblot of FGFR2 levels in osteoblast (OB) cells followed by CHX treatment for the indicated periods (left) and quantification of FGFR2 levels in right. k Immunoblot of FGFR2 levels in MEF cells followed by CHX treatment for the indicated periods (left) and quantification of FGFR2 levels in right. l Immunoblot of FGFR2 polyubiquitination levels in HEK293T cells with the treatments of DMSO, proteasome inhibitor MG132 or the lysosome inhibitor chloroquine (CQ). m Immunoblot of FGFR2 levels in Otub1+/+ and Otub1−/− osteoblast cells with the treatments of DMSO, proteasome inhibitor MG132 or the lysosome inhibitor chloroquine (CQ)