Fig. 6
From: OTUB1 promotes osteoblastic bone formation through stabilizing FGFR2

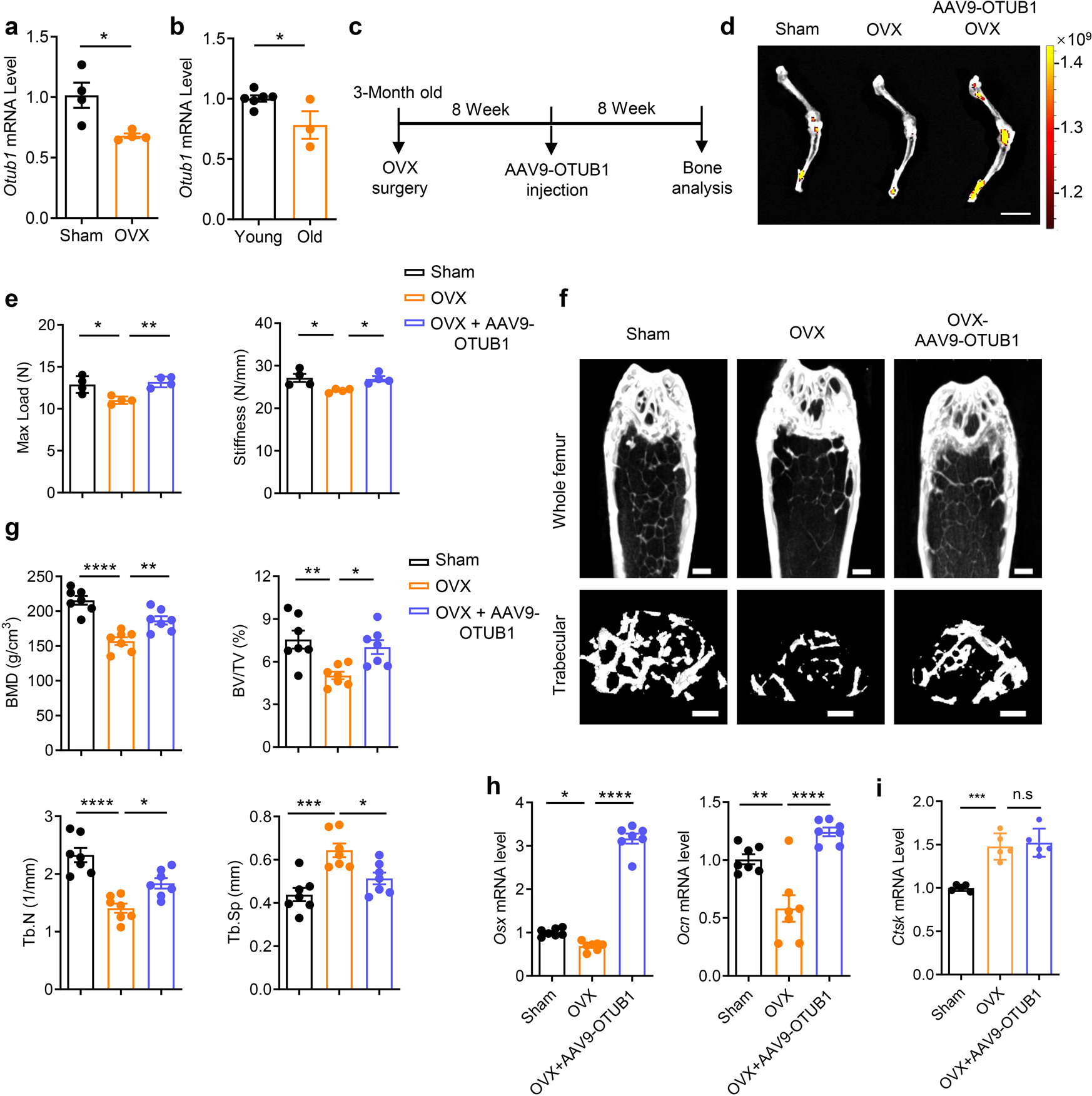
OTUB1 overexpression alleviates osteoporosis in OVX mice. a Quantitative RT-PCR analysis of Otub1 mRNA levels in BMSCs derived from Sham-operated (Sham) and ovariectomy (OVX) mice. n = 4 per group. b Quantitative RT-PCR analysis of Otub1 mRNA levels in young (2 months, n = 6) and old (2 years, n = 3) mice bone tissues. c Schematic diagram illustrating the experimental design of AAV9-OTUB1 treatment in OVX mice. Scale bars, 1 cm. d AAV9-OTUB1 expression in the hindlimb monitored by IVIS-100 optical imaging 8 weeks post injection. e Quantification of maximal loading (Max load) and stiffness of humeral diaphysis from Sham, OVX, and OVX-AAV9-OTUB1 groups. n = 4 per groups. f Representative micro-CT images of whole femoral (top) and trabecular (bottom) bones from Sham, OVX, and OVX-AAV9-OTUB1 group. n = 7 per group. Scale bar, 0.5 mm. g micro-CT measurements of BMD, BV/TV, Tb.N, and Tb.Sp in femurs from Sham, OVX, and OVX-AAV9-OTUB1 groups. n = 7 per group. h Quantitative RT-PCR analysis of osteogenesis gene mRNA levels in femurs from Sham, OVX, and OVX-AAV9-OTUB1 groups. n = 7 per group. i Quantitative RT-PCR analysis of osteoclastogenesis gene mRNA levels in femurs from Sham, OVX, and OVX-AAV9-OTUB1 groups. n = 5 per group. *p < 0.05, **p < 0.01, ***p < 0.001, ****p < 0.0001, n.s., not significant. All data are shown as the mean ± SEM