Fig. 4
From: Tumor heterogeneity in VHL drives metastasis in clear cell renal cell carcinoma

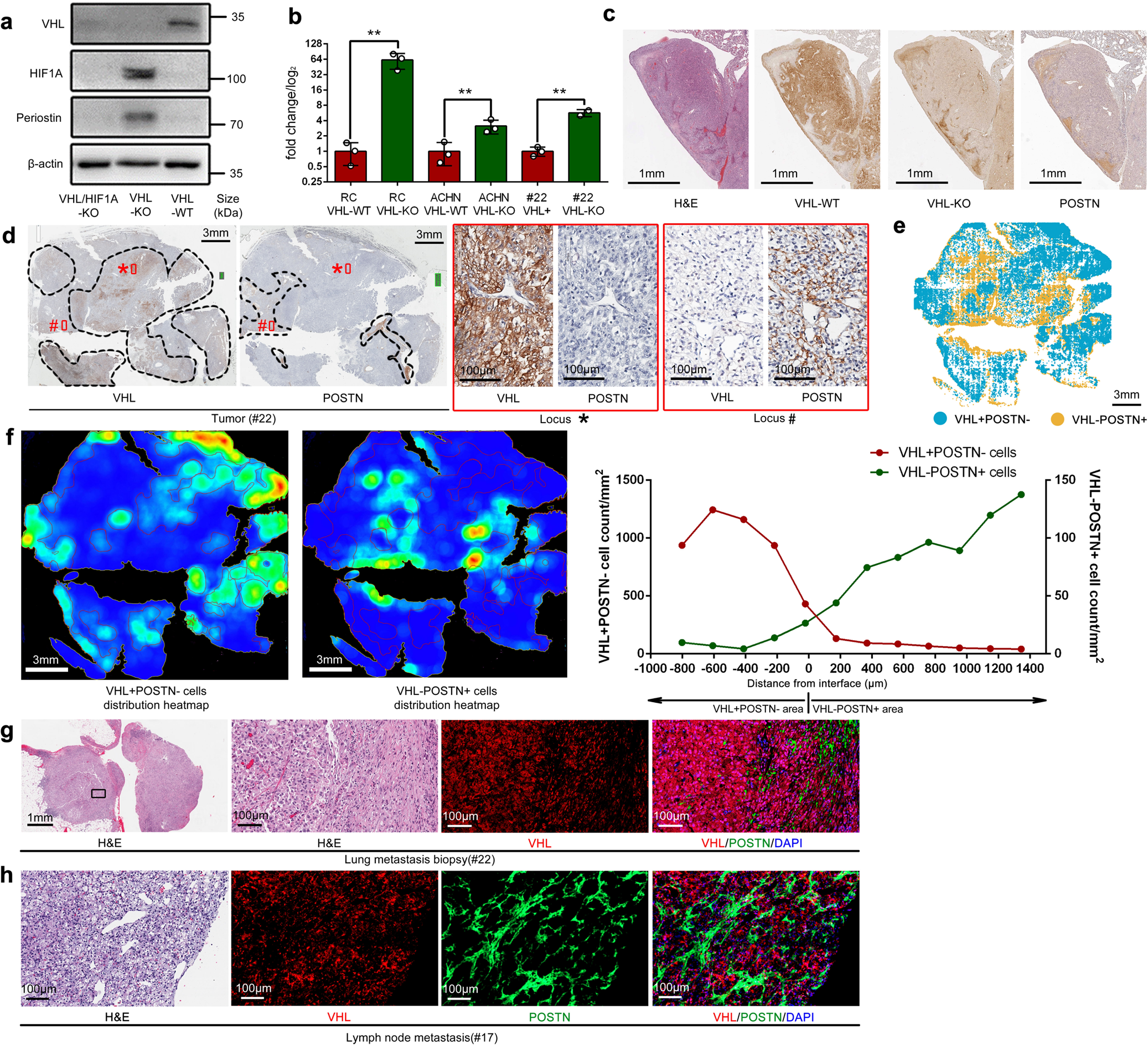
POSTN is overexpressed in VHL-KO or VHL− cells in tumors. a Western blot assessing the expression of VHL, HIF1A and POSTN protein in RENCA VHL-WT, VHL-KO and VHL/HIF1A double knockout cells. b qRT-PCR of POSTN RNA in RENCA, ACHN and the patient-derived primary cells from case #22 and the VHL-deleted derivative (VHL-KO) of each. Student t-test was used in the comparison with triplicate repeats and presented with mean ± SD. c Serial sections from a large, lung metastatic lesion resulting from implantation of a 1:1 mixture of VHL-WT and VHL-KO cells were stained with H&E and IHC against HA tag (VHL-WT cells), flag tag (VHL-KO cells), and anti-POSTN. Scale bar: 1 mm. d Serial sections of the primary tumor tissue from case #22 were stained for VHL and POSTN. Dotted encircled areas are VHL-positive cell aggregated areas (left) and POSTN positive aggregated areas (right). Higher magnification of the boxed areas (a) and (b) are shown on the right. Scale bar for low magnification field: 3 mm; for high magnification field: 100 μm. e Multiplex IF stain, analyzed by HALO software, showing the cellular distribution of VHL+ POSTN− and VHL−POSTN+ cells in case #22 primary tumor. Scale bar: 3 mm. f HALO analysis in (e) was used to generate heatmap of VHL+ POSTN− and VHL−POSTN+ cells. Warmer colors (orange) identify areas of denser cells, and cooler colors (dark blue) signify areas with sparser cells. The rightmost plot scored the VHL+ POSTN− and VHL−POSTN+ cells in each evenly divided area with respect to the interface border of the VHL+ POSTN− area. It shows VHL+ POSTN− cells (red curve, left y-axis) and VHL−POSTN+ cells (green curve, right y-axis) do not co-localize in the same area. Scale bar: 3 mm. g The lung metastatic lesion of case #22 and (h) the retroperitoneal lymph node metastatic lesion of case #17 were stained by H&E and IF to detect VHL (red), POSTN (green), and nuclei, (DAPI, blue). Scale bar for the low magnification field: 1 mm; for the high magnification field: 100 μm. (*p < 0.05, **p < 0.01)