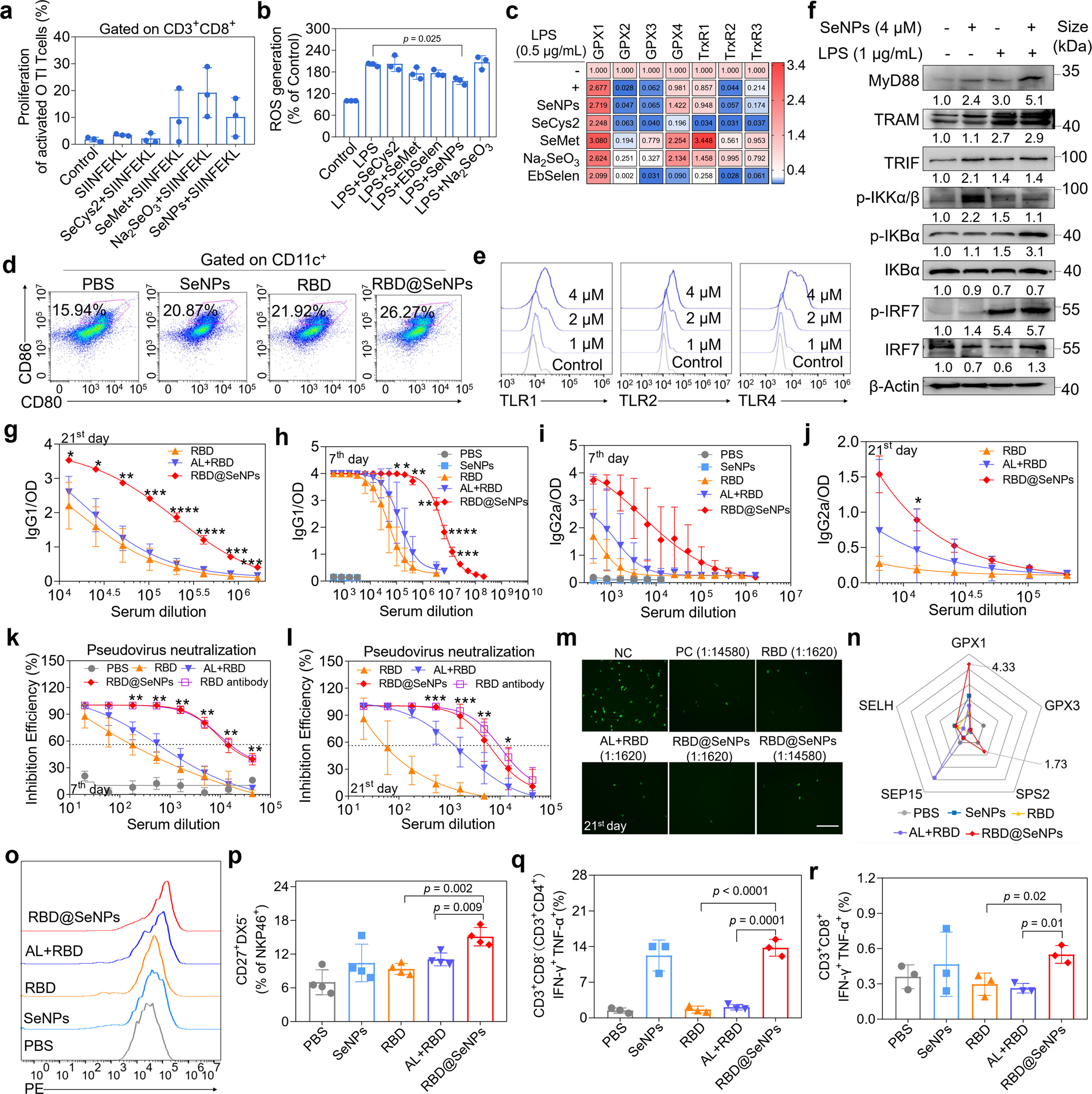
Fig. 1

Se nanoadjuvant-based vaccine can highly effectively induce memory NK cells, Th1-biased immunity, and superior antigen-specific neutralizing antibodies with high titer. a The effects of Se species (4 μM) on the functions of bone marrow-derived dendritic cells (BMDCs) pulsed with SIINFEKL (1.5 μg/mL) to induce the proliferation of T cells from OT-I mice. Briefly, BMDCs were co-treated with SIINFEKL peptides and different Se species for 12 h and then incubated with CFSE-labeled splenocytes from OT-I mice for 3 days. After that, the CD8+ T cells proliferation efficacy was analyzed using flow cytometry assay. b Effects of Se species on ROS generation within BMDCs under LPS stimulation. BMDCs (1 × 106 cells/mL) were pre-treated with Se species (4 μM) overnight and then stained with DCFH-DA probe (10 μM). After rinsed with PBS twice, LPS was added into cells and the fluorescence was recorded. c Effects of Se species on mRNA expressions of selenoproteins in BMDCs under the stimulation of LPS using qPCR analysis. BMDCs cells were pretreated with different Se species (4 μM) for 2 h and then co-incubated with LPS overnight. After that, mRNA expressions of selenoproteins were analyzed using qPCR assay. d Effects of RBD@SeNPs and other different treatments on the maturation of DCs in inguinal lymph nodes at day 3 post vaccination. e Effects of Se nanoadjuvant at different concentrations on the expression of TLRs (TLR1, 2, 4) on the surface of BMDCs using flow cytometry analysis. f Effects of Se nanoadjuvant on the expressions of TLRs downstream signaling pathways proteins using western blotting analysis. The antibody titer of IgG2a (g, i) and IgG1 (h, j) against RBD antigen at day 7 and 21 post final immunization using ELISA assay, respectively. The inhibition efficacy of neutralizing antibody in serum collected at day 7 (k) and day 21 (l) post final immunization against SARS-CoV-2 spike pseudovirus. Sera of series dilution were co-incubated with SARS-CoV-2 spike pseudovirus for 1 h. After that, the treated pseudovirus was incubated with 293T-ACE2 target cells for 48 h at 37 °C. The dash lines indicated the half maximal inhibitory efficiency against SARS-CoV-2 Spike pseudovirus. m Representative images of 293T ACE2 cells incubated with pseudovirus which treated with serum collected at day 21 post final immunization from different groups. Scale bar, 200 μm. n The mRNA expression of GPX1, GPX3, SPS2, SEP15 and SELH in splenocytes of different groups at day 7 post final immunization. o Effects of different vaccinations on the phagocytosis capability of macrophages from immunized mice. Peritoneal macrophages were collected at day 7 after the final vaccination and incubated with fluorescence latex beads (100 nm, 2.5 μg/mL) overnight. The phagocytosis capabilities were determined by quantifying the intracellular fluorescence intensity using flow cytometry assay. p Effects of different vaccinations on the generation of memory NK cells. Co-expression of IFN-γ and TNF-α in CD3+CD8- (CD3+CD4+) (q) and CD3+CD8+ T cells (r) in splenocytes from immunized mice. Splenocytes from immunized mice were collected at day 7 post final immunization and stimulated with 5 μg/mL recombinant RBD antigen and protein secretion inhibitors (Brefeldin A and Monensin) for 6 h. Then, splenocytes were stained with specific antibodies against cytokines. Data are expressed as the mean ± SD. n = 3 per group in a–e and q–r. n = 4 in g–p. *p < 0.05, **p < 0.01, ***p < 0.001, ****p < 0.0001 by one-way ANOVA