Fig. 4
From: Overcoming resistance to immunotherapy by targeting GPR84 in myeloid-derived suppressor cells

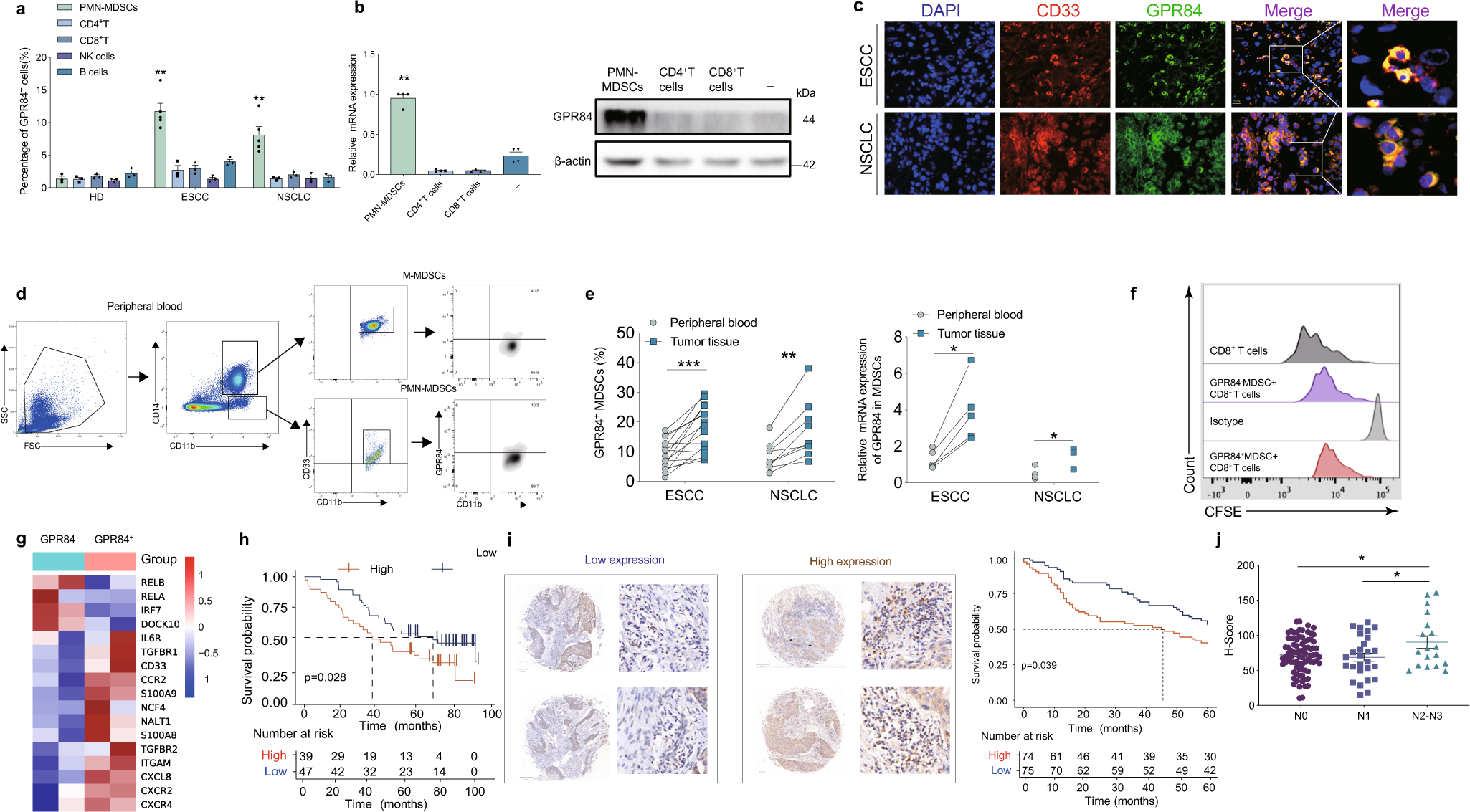
GPR84 expression patterns in clinic. a CD4+ T, CD8+ T, NK, and B cells from ESCC and NSCLC analyzed by flow cytometry (HD, n = 3; ESCC, n = 5; NSCLC, n = 5). b mRNA and protein expression of GPR84 in purified MDSCs, CD4+ T, and CD8+ T cells from ESCC tissues analyzed by qPCR and western blotting, respectively. c Evaluation of CD33 (red) and GPR84 (green) expression in cells from ESCC and NSCLC tissues using immunofluorescence; DAPI (blue). d Representative images showed the expression of GPR84 in M-MDSCs and PMN-MDSCs respectively. e Comparison of GPR84+ MDSC percentages and GPR84 mRNA expression in MDSCs between esophageal squamous cell cancer (ESCC) and NSCLC tissues and peripheral blood by flow cytometry. f Proliferation of CD8+ T cells cocultured with GPR84+ MDSCs and GPR84- MDSCs derived from esophageal cancer patients. g Cluster analysis showed the significantly different expression genes between GPR84+ MDSCs and GPR84- MDSCs detected by RNA sequencing. h Overall survival of patients with high or low GPR84 expression based on Kaplan–Meier analysis of esophageal cancer tissues from The Cancer Genome Atlas (TCGA). i Immunohistochemical analysis of GPR84 expression in esophageal tumors, followed by estimation of overall survival of patients with high or low GPR84 expression by Kaplan–Meier analysis. j GPR84 expression in esophageal cancer tissues with or without lymph node metastasis. (N0: non-lymph node metastasis, N1: metastatic lymph node ≤ 2, N2: metastatic lymph node ≥ 3). Data are represented as mean ± SEM. *p < 0.05, **p < 0.01, ***p < 0.001