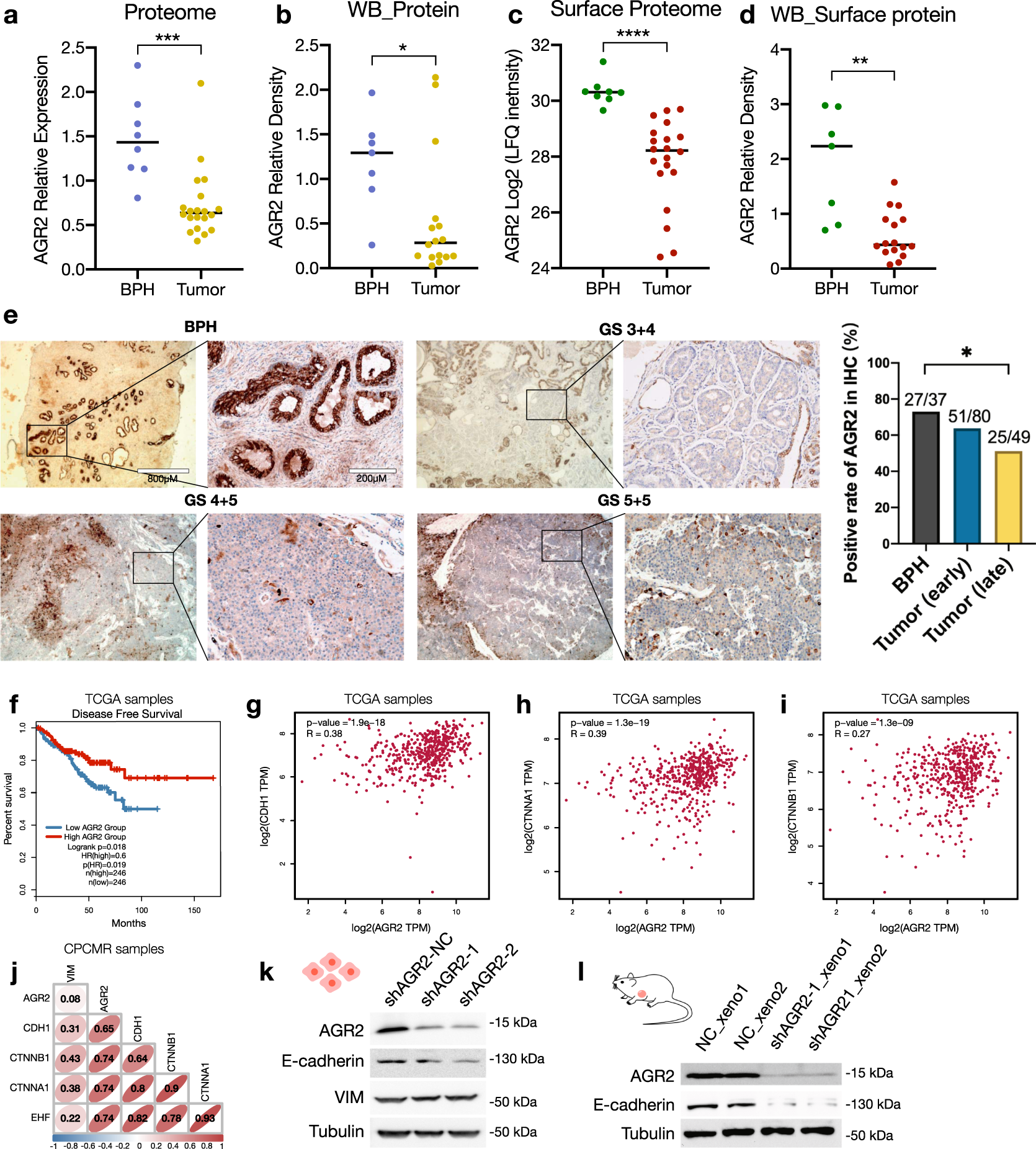
Fig. 4

AGR2-downregulation was an invasive biomarker in PCMR. a–d The AGR2 expression of BPH-versus tumor-derived primary cell in whole cell (a, b) and surface protein (c, d) lysates was evaluated employing LC-MS/MS (a, c) and western blotting (WB, b, d). The protein blot bands of WB were quantified utilizing gray scanning (ImageJ). *p < 0.05, **p < 0.01, ***p < 0.001, ****p < 0.0001 by Wilcoxon rank-sum test. e IHC staining of AGR2 in different pathological grades (n = 138). The representative AGR2 IHC results (left) performed on Gleason score (GS) 3 + 4, GS 4 + 5, GS 5 + 5 and BPH. The positive rate of AGR2 was analyzed among BPHs (n = 37), early stage of tumors (GS 6–7, n = 80) and late stage of tumors (GS 8–10, n = 49) (right). *p < 0.05 by Fisher’s Exact test. Scale bar, 200 μm. f Kaplan–Meier plots for disease-free survival (DFS) of TCGA-PRAD patients grouped by the median of AGR2 levels. Statistics calculated by Log-rank test. g–i Scatter plots showing the Spearman’s correlation between AGR2 and three epithelium-related genes (CDH1, CTNNA1, CTNNB1) in TCGA PRAD (n = 494) database. The Spearman’s correlation was analyzed by GEPIA. j Spearman’s Correlation analysis between AGR2 and EMT-related genes (CDH1, CTNNA1, CTNNB1, EHF, VIM) in PCMR. k, l WB analysis of E-cadherin, Vimentin expression levels in NC/AGR2-KD PC3 cells (k) and xenograft tissues (l)