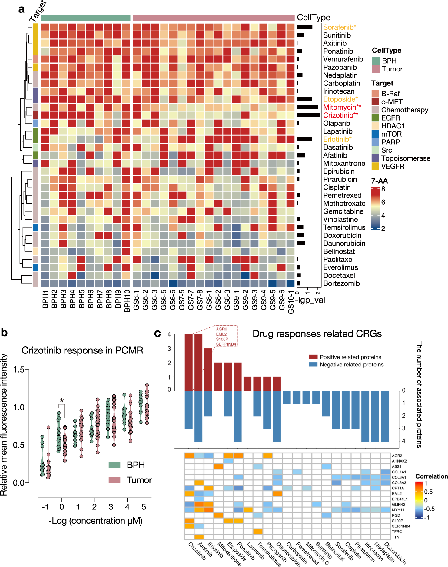
Fig. 5

Diversified drug responses in PCMR models. a Heatmap showing drug responses in 28 PCMR models (left) and bar plot showing the p-value of drug response between BPH and tumor primary cell models (right). Pink represents tumor and green represents BPH. Drug–response value is presented as the 7-Activity Area (7-AA). b The mean fluorescence intensity of BPH (n = 10) and tumor (n = 18) primary cell viability as measured by CellTiter Glo after 72 h of crizotinib treatment. The fluorescence intensities are normalized to the DMSO treatment of each cell line. c Pharmacoproteomic interaction of CRGs in PCMR. Bar plot showing the number of proteins significantly associated with drugs (p-value <0.05), Red represents for positively related proteins, blue represents for negatively related proteins. Heatmap showing the specific correlation values of protein-drug pairs and nonsignificant correlations (p-value > 0.05) have been hidden in white. P-values are calculated by unpaired two-sided Student’s t test. *p < 0.05, **p < 0.01