Fig. 3
From: A ribosomal gene panel predicting a novel synthetic lethality in non-BRCAness tumors

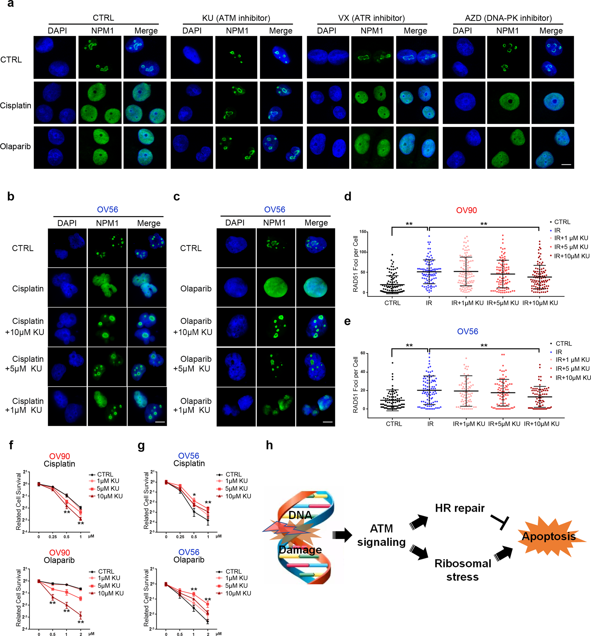
ATM signaling balances the cell fate by simultaneously controlling both HR repair and ribosomal stress during PARP inhibitor/cisplatin treatment. a OV56 cells were pretreated with KU55933 (ATM inhibitor), VX970 (ATR inhibitor), or AZD7648 (DNA-PK inhibitor) for 1 h (scale bar: 5 μm). The localization of NPM1 was detected by immunofluorescence to indicate the ribosomal stress induced by cisplatin or olaparib. b, c OV56 cells were pretreated with indicated concentrations of KU55933 for 1 h (scale bar: 5 μm). The localization of NPM1 was detected to indicate the ribosomal stress level caused by cisplatin or olaparib. d, e OV90 cells (d) and OV56 cells (e) were pretreated with indicated concentrations of KU55933 for 1 h followed by ionizing radiation (2 Gy) to trigger DNA double-strand breaks. RAD51 foci were stained and quantified to determine the HR status. f, g OV90 cells (f) and OV56 cells (g) were pretreated with indicated concentrations of KU55933, colony-formation assay was performed to determine the drug sensitivity to cisplatin or olaparib. h Proposed model of cell fate in response to PARP inhibitor/cisplatin treatment. Red labels: cell lines with low expression of the gene panel; Blue labels: cell lines with high expression of the gene panel. *P < 0.05, **P < 0.01, (compared with CTRL)