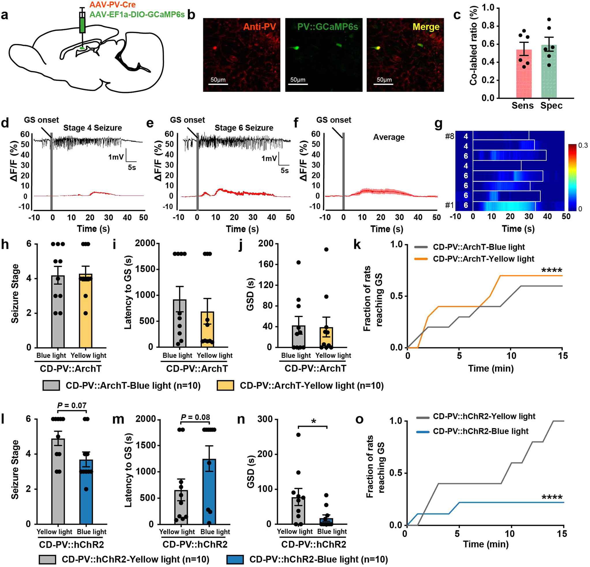
Fig. 5

Parvalbumin (PV) + interneurons attenuated seizures in cortical dysplasia (CD) rats. a Scheme of experiment for viral cocktail injection (AAV-PV-Cre and AAV-EF1a-DIO-GCaMP6s) into the dentate gyrus (DG) for calcium imaging experiments. b Representative images of DG showing the overlap (yellow) of PV::GCaMP6s (green) and PV + neurons (red). c The viral cocktail of PV::GCaMP6s showed a sensitivity of 54.90 ± 7.32%, and a specificity of 60.09 ± 7.80%. Sensitivty was calculated as the number of merged neurons (yellow) over neurons labeled with anti-PV antibodies (red). Specificity was calculated as the number of merged neurons (yellow) over neurons expressing the PV::GCaMP6s viral cocktail (green). Representative EEG and corresponding peri-event plots of calcium signals of DG PV + interneurons during stage 4 (d) and stage 6 pentylenetetrazol (PTZ)-induced generalized seizures (GS) (e). f The averaged peri-plots of calcium signals of DG PV + interneurons aligned to the initiation of PTZ-induced GS in CD rats, revealing only a minimally increased activity of PV + interneurons. A total of 8 GS from 6 CD rats were included. The red curve indicated the mean and shaded areas indicated s.e.m. g Heatmap of calcium signals aligned to the initiation of PTZ-induced GS. Each row represented the typical calcium signal of a single GS (boxed in white). The corresponding seizure stage was labeled in white numbers. Color scale indicated △F/F and warmer colors indicated a higher fluorescence signal. Effects of optogenetic inhibition of DG PV + neurons on the seizure stage (h), latency to GS onset (i), GS duration (GSD) (j), and seizure progression (k) after PTZ delivery. Mann–Whitney test was used for (h–j). Two-way ANOVA was used for (k). Effects of optogenetic activation of DG PV + neurons on the seizure stage (l), latency to GS onset (m), GSD (n), and seizure progression (o) after PTZ delivery. Mann–Whitney test was used for (l–n); Two-way ANOVA was used for (o). *P < 0.05, ****P < 0.0001. Data are presented as mean ± s.e.m. and error bars represent s.e.m