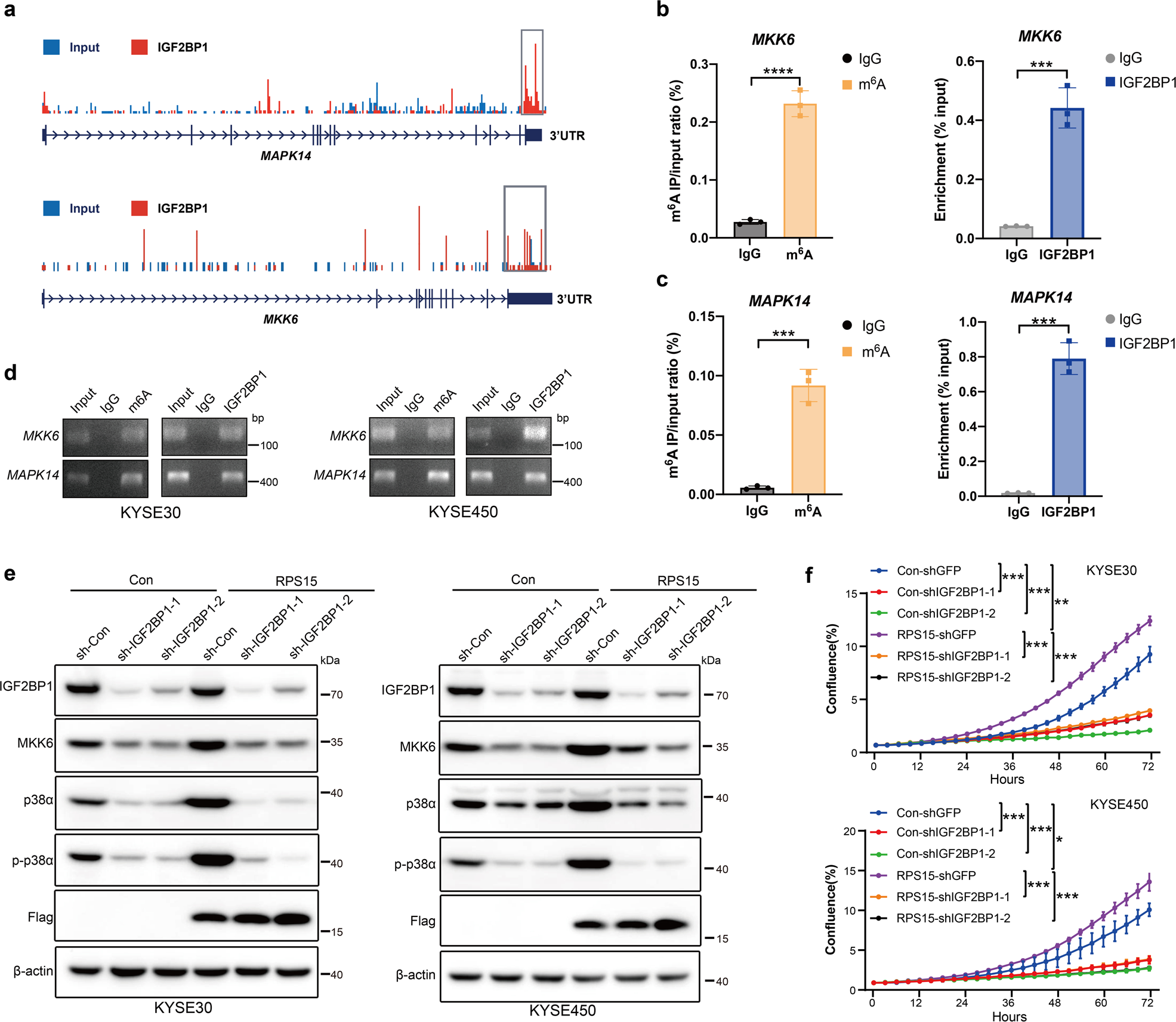
Fig. 6

IGF2BP1 binds the 3′-UTR of MKK6 and MAPK14 in an m6A-dependent manner. a Distribution of m6A peaks of IGF2BP1 RIP-seq data across MAPK14 and MKK6 mRNA transcripts. b Enrichment of m6A modification in 3′-UTR region of MKK6 with Flag-tagged IGF2BP1 in KYSE30 cells (left); RIP-qPCR showing the binding of IGF2BP1 to the 3′-UTR region of MKK6 (right). c Enrichment of m6A modification in 3′-UTR region of MAPK14 with Flag-tagged IGF2BP1 in KYSE30 cells (left); RIP-qPCR showing the binding of IGF2BP1 to the 3′-UTR region of MAPK14 (right). d Agarose gel electrophoresis showing the binding of IGF2BP1 to the 3′-UTR region of MKK6 and MAPK14 in KYSE30 cells (left) and KYSE450 cells (right). e Western blot detected protein expression of the hallmark p38 MAPK-target gene set in RPS15-overexpressing KYSE30 cells (left) and KYSE450 cells (right) with or without IGF2BP1 knockdown. f Growth curves measured using Incucyte live-cell analyses of KYSE30 cells (upper) and KYSE450 cells (lower) stably transfected with control vector (blue) or RPS15-overexpressing vector (purple) and treated with IGF2BP1 knockdown or without IGF2BP1 knockdown for 72 h. Data were analyzed using unpaired t-tests. *P < 0.05, **P < 0.01, and ***P < 0.001