Fig. 4

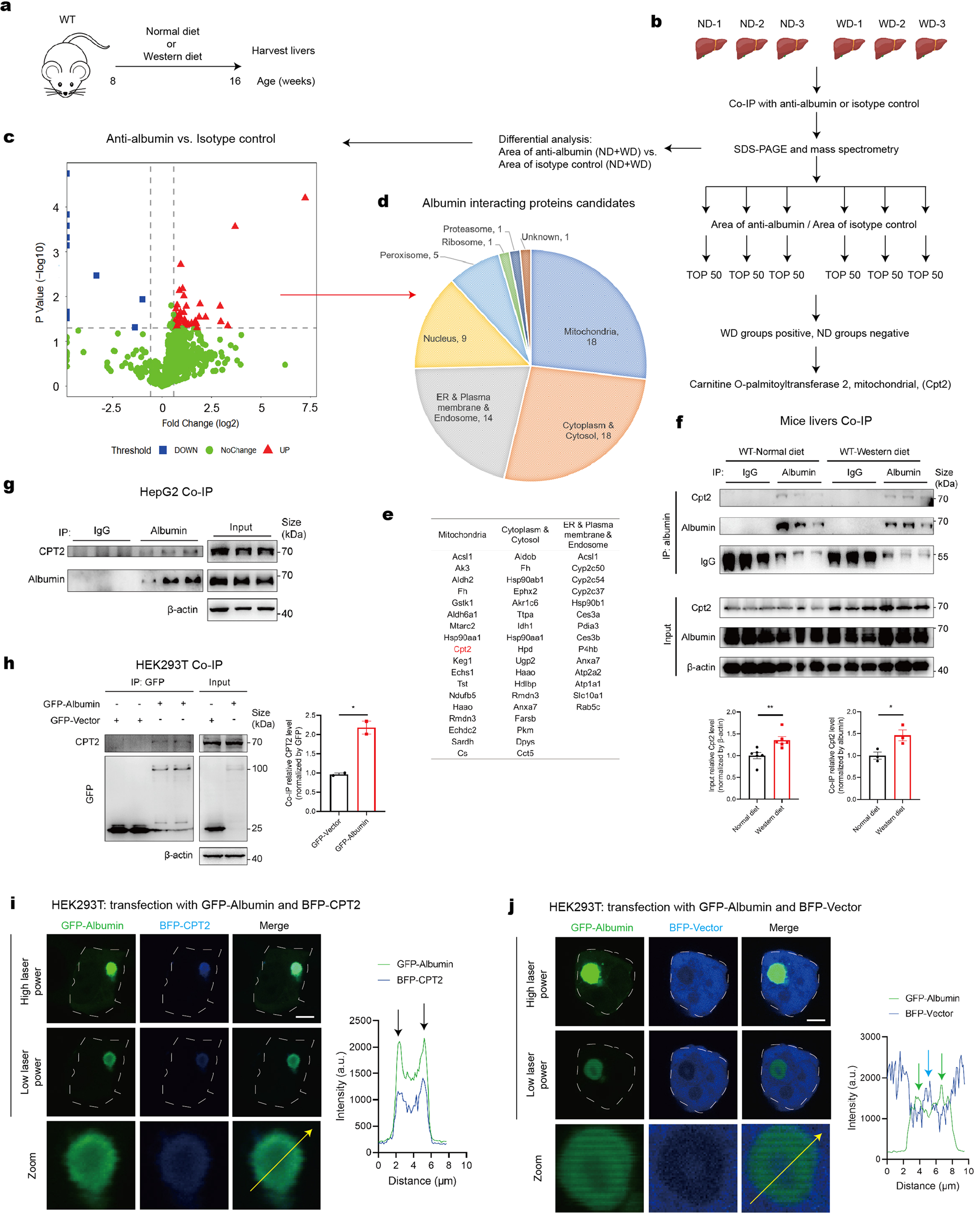
Albumosomes interact with CPT2 in the cytoplasm. a Experimental design model. WT mice were fed by the normal or Western diet for 8 weeks before their livers were harvested (n = 3). b Screening flow of the results of Co-IP and MS assays (n = 3). c Volcano plots of proteins in the MS result, anti-albumin vs. isotype control. The proteins that have more than 50% difference between the two groups with p < 0.05 were considered to be potential candidates. d, e Proteins that meet the criteria were classified by cellular localization. f Western blot validation of the interaction between albumin and Cpt2 in livers. Representative images were shown. Relative intensity was measured from western blot results. g Western blot results that show the interaction between endogenous albumin and endogenous CPT2 in HepG2. Representative images were shown (n = 3). h Western blot results that show the interaction between transfected albumin and endogenous CPT2 in HEK293T. Representative images were shown. Relative intensity was measured from western blot results (n = 2). i, j Confocal microscopy of HEK293T transfected with GFP-Albumin and BFP-CPT2 (i) or BFP-Vector (j). Representative images were shown. The intensities along the yellow arrows were measured. Scale bars: 5 μm. Data are analyzed by unpaired two-tailed Student’s t test and represented as mean ± SEM. *p < 0.05, **p < 0.01