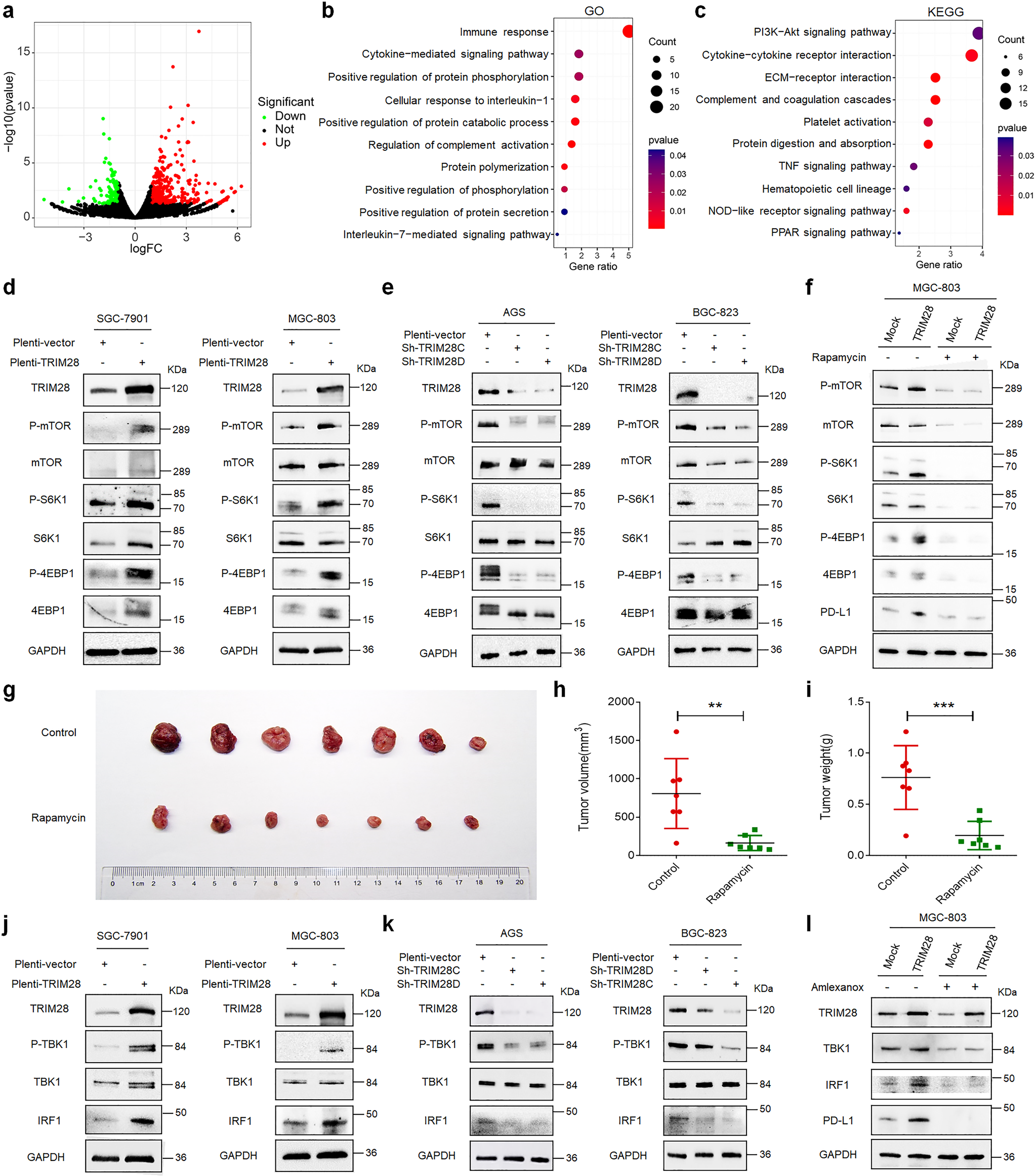
Fig. 4

TRIM28 post-translationally modifies PD-L1 via TBK1-IRF1 and TBK1-mTOR pathways. a–c RNA-sequencing analysis of SGC-7901 cells transfected with TRIM28 or control plasmids. d Western blot analysis of the mTOR signaling proteins in SGC-7901 and MGC-803 cells transduced with indicated lentivirus. e Western blot analysis of the mTOR signaling proteins in AGS and BGC-823 cells transduced with indicated lentivirus. f Analysis of the mTORC1-PD-L1 signaling proteins by western blot in MGC-803 cells transduced with lentiviral particles containing indicated constructs following rapamycin treatment. g TRIM28 expressing MFC cells were laterally injected into the abdomen of 615 mice treated with/without the mTOR inhibitor rapamycin. h, i The volume and weight of the formed tumors in different groups. j SGC-7901 and MGC-803 cells infected with the indicated lentivirus and subjected to western blot analysis. k AGS and BGC-823 cells infected with the indicated lentivirus and subjected to western blot analysis. l AGS cells infected with the indicated lentivirus were treated with amlexanox and subjected to western blot analysis. *P < 0.05; **P < 0.01; ***P < 0.001