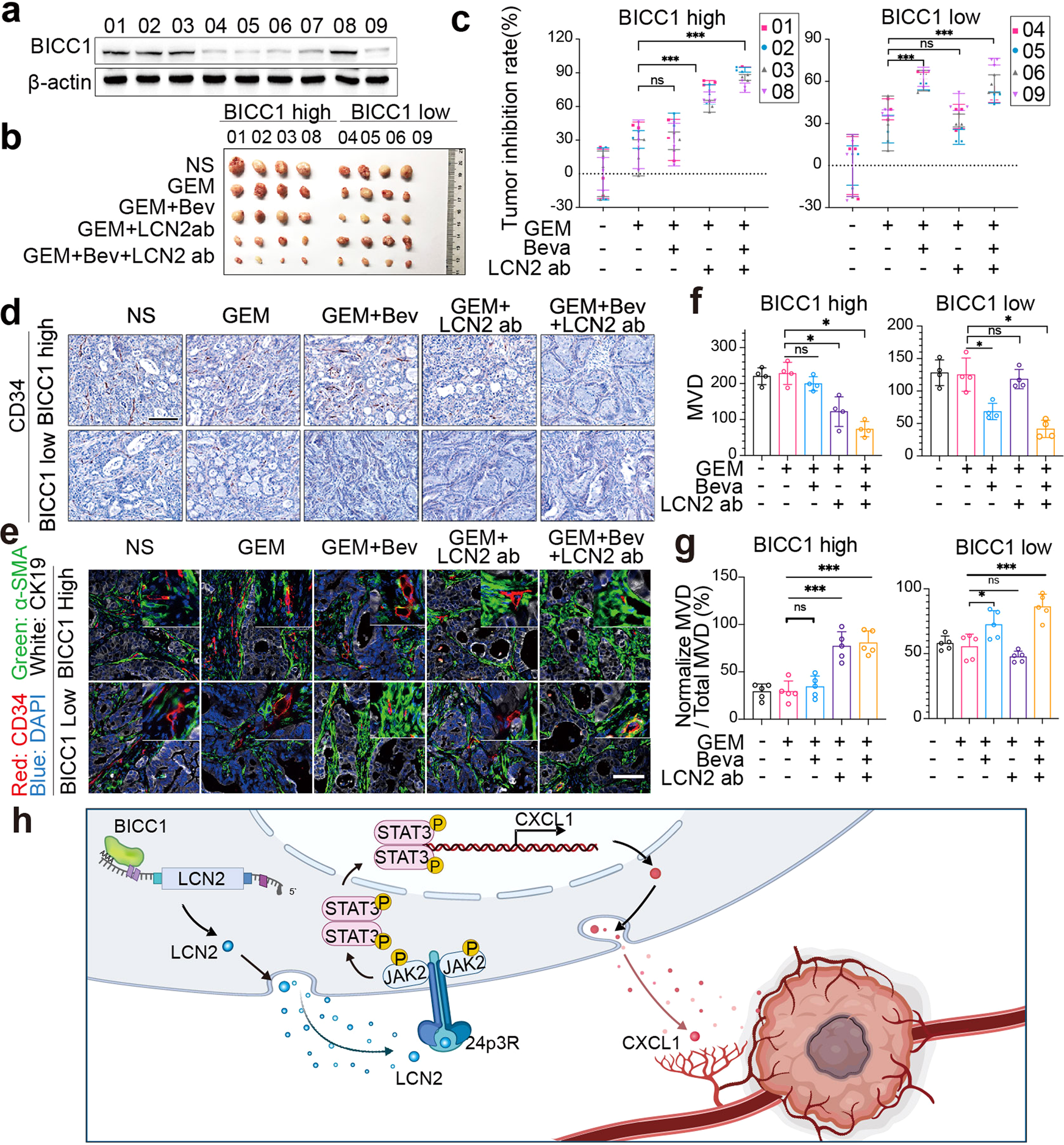
Fig. 7

An anti-LCN2 neutralizing antibody showed promising anti-tumor efficacy in mice. a EpCAM+ tumor cells from the nine PDX tissues were sorted by flow cytometry, cell lysates were isolated, and then subjected to Western blotting to detect BICC1 expression. b-c, Nod-SCID mice were subcutaneously transplanted with indicated PDX tissues and treated intravenously with 15 mg/kg of gemcitabine (GEM) alone, or together with 10 mg/kg of Bevacizumab (Bev) or 25 mg/kg of anti-LCN2 neutralizing antibody (anti-LCN2), or both every 3 days starting on day 7 after transplantation. PDX tumors were collected and imaged at the endpoints (b). Tumor inhibition rate of each treatment was analyzed by normalizing the tumor volumes to the vehicle group of the same PDX (c). d and e Immunohistochemical staining of CD34 (d) and mul-color immunofluorescence staining of CD34, α-SMA (a marker of pericytes), Cytokeratin 19 (CK19, a maker of pancreatic duct tumor cells) and DAPI (e) in PDX tumor tissues. f and g Quantification of microvessel density (f) and the percentage of normalized blood vessels (g) in each group. h A schematic diagram illustrating BICC1-mediated VEGF-independent tumor angiogenesis in PAAD, created in BioRender.com. Shown are mean ± SD; *p < 0.05 in unpaired t-test. Scale bars, 100 μm