Fig. 2
From: The blood–brain barrier: Structure, regulation and drug delivery

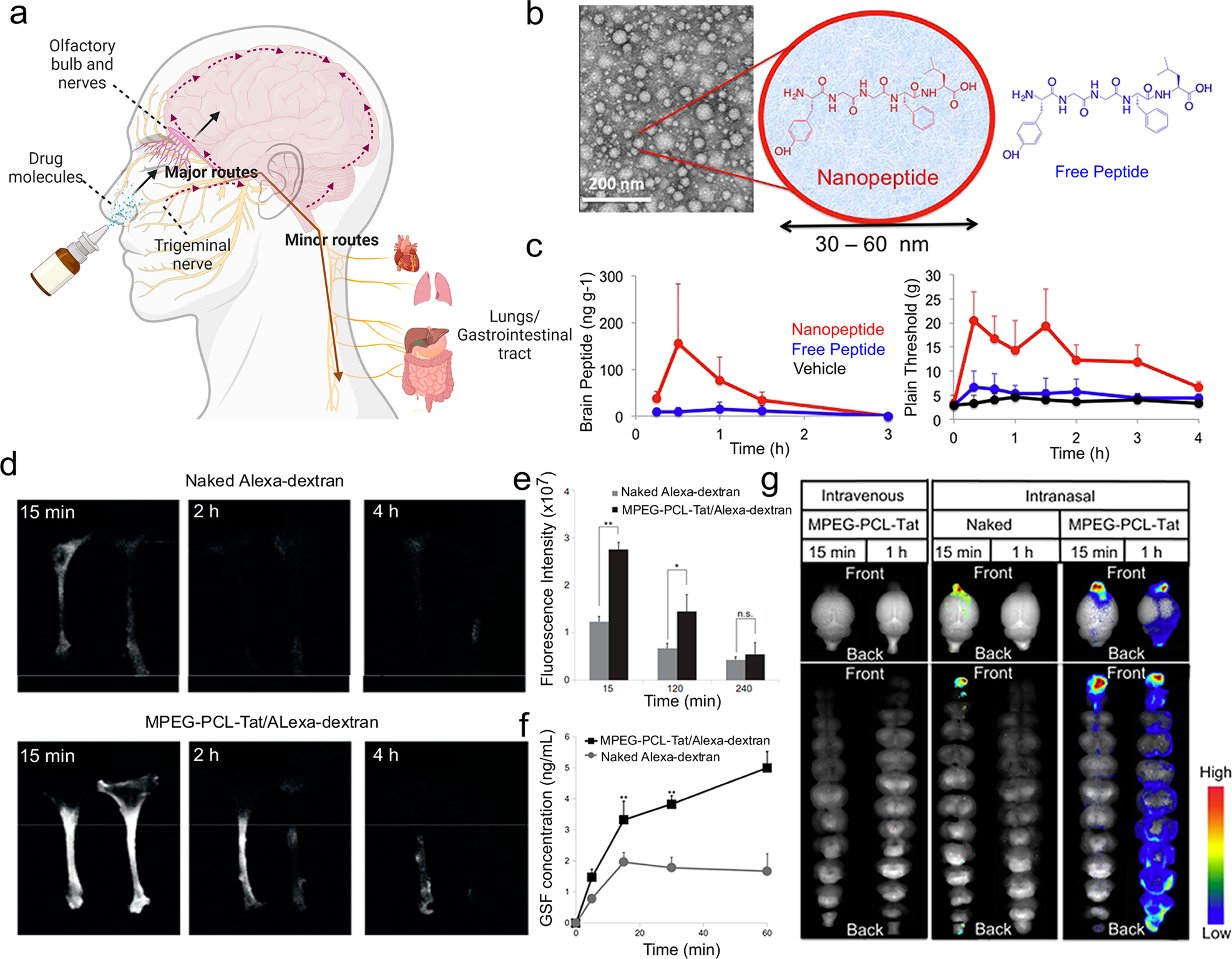
Intranasal administration allows rapid brain targeting from nose to brain. a Schematic illustration of the routes from the nasal cavity to the brain. b Transmission electron microscopy and structure schematic images of LENK nanoparticles. c The change of concentration of LENK in the olfactory bulb and cerebrum after the administration of nanopeptide or as the peptide alone. b, c Reproduced with permission. Copyright 2017, Elsevier. d Dynamics of fluorescence in rat trigeminal nerve. e Fluorescence intensity in the trigeminal nerve. f CSF concentration of Alexa-dextran. g Dynamics of MPEGePCLeTat complex in brain tissue. Reproduced with permission. d–g Reproduced with permission. Copyright 2013, Elsevier