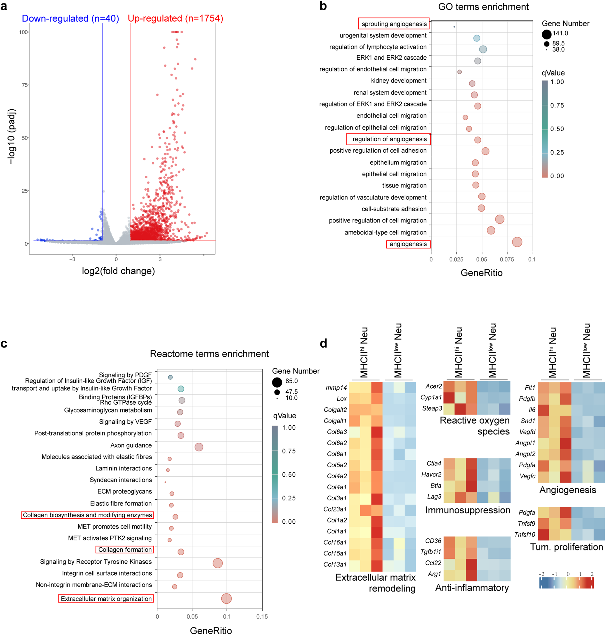
Fig. 4

Transcriptome analysis of MHCIIhi and MHCIIlow neutrophils isolated from the lungs of tumor-bearing mice with chronic PAO1 infection. a Volcano plot showing differential gene expression between MHCIIhi and MHCIIlow neutrophils in the lungs of 4T1-bearing mice with chronic PAO1 infection. Genes with a fold change higher than 2 and a P value of <0.05 are highlighted in blue and red, denoting down- and upregulated genes, respectively, in MHCIIhi and MHCIIlow neutrophils. b GO enrichment in MHCIIhi and MHCIIlow neutrophils in the lungs of 4T1-bearing mice with chronic PAO1 infection. c Reactome pathway analysis of the enriched genes identified from MHCIIhi and MHCIIlow neutrophils in the lungs of 4T1-bearing mice with chronic PAO1 infection. d Average expression levels of genes involved in extracellular matrix remodeling, reactive oxygen species, immunosuppression, anti-inflammation, angiogenesis, and tumor proliferation in MHCIIhi and MHCIIlow neutrophils in the lungs of 4T1-bearing mice with chronic PAO1 infection