Fig. 5

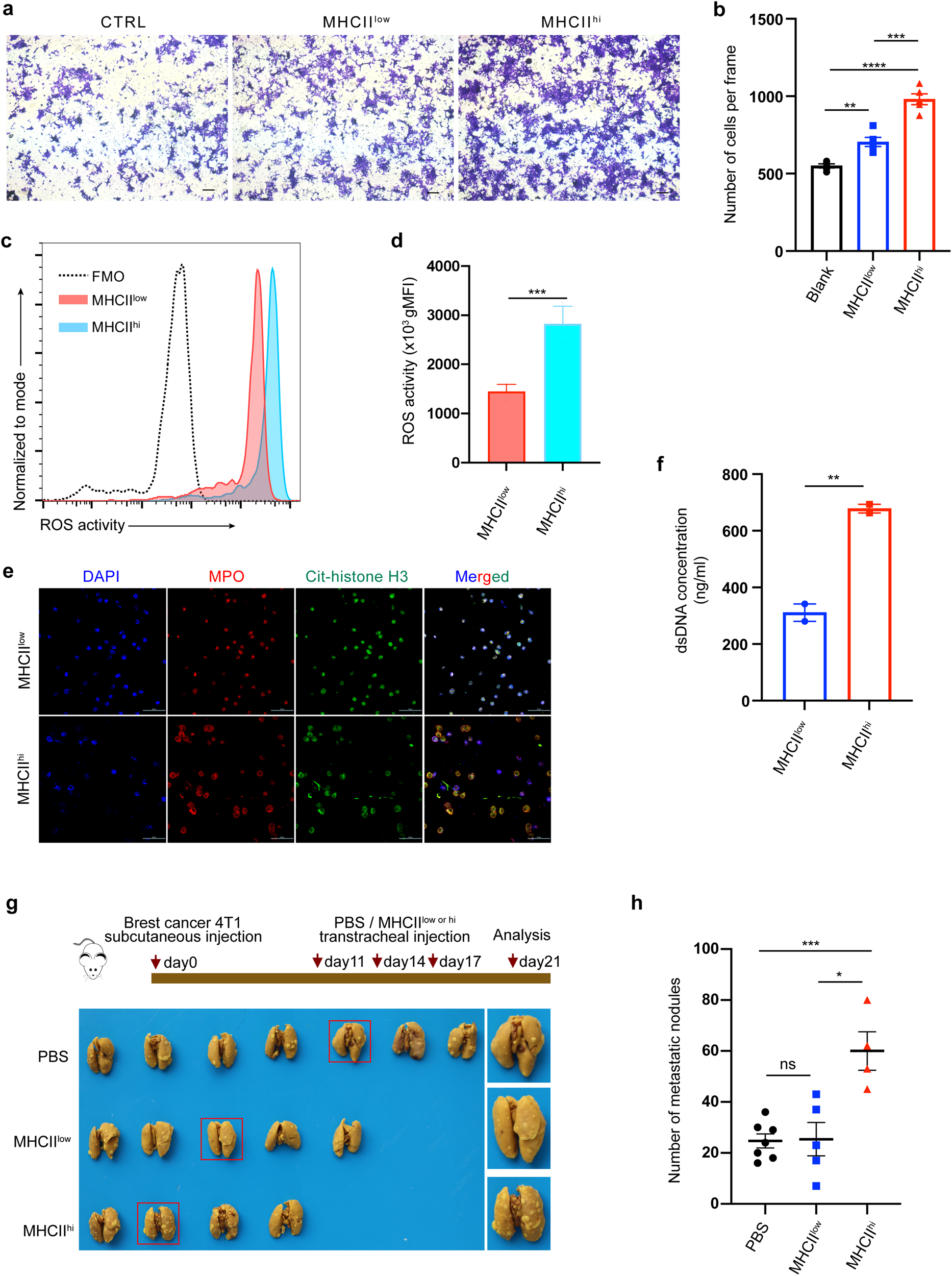
MHCIIhi neutrophils show tumor-promoting functions both in vitro and in vivo. a, b Representative images (a) displaying the effects of MHCIIhi and MHCIIlow neutrophils on 4T1 cell migration evaluated using Transwell assays. 4T1 cells were added to the upper chamber, MHCIIhi or MHCIIlow neutrophils were added to the bottom chamber (8 μm pores), and the cells that transmigrated into the lower chamber were counted (b). n = 3. Scale bar, 200 μm. c, d Representative histogram (c) and quantification of the geometric mean fluorescence intensity (gMFI) (d) of ROS activity, measured by rhodamine 123 fluorescence (oxidized dihydrorhodamine 123) using flow cytometry, in MHCIIhi and MHCIIlow neutrophils sorted by FACS (n = 4 mice/group). e Representative images of LPS-triggered NET formation in vitro. MHCIIhi and MHCIIlow neutrophils sorted by FACS were treated with 100 μg/mg LPS for 3 h and then stained with DAPI (blue), anti-H3cit (green) and MPO (red) for NET formation identification in vitro. Experiments were repeated 3 times, and n = 3 replicates in each experiment. Scale bar, 50 μm. f Concentration of dsDNA (cell-free DNA) in cultured supernatants from MHCIIhi or MHCIIlow neutrophils treated with 100 μg/mg LPS for 3 h. g Bright-field imaging of metastatic nodules in the lungs of tumor-bearing mice infused with PBS, MHCIIhi or MHCIIlow neutrophils for the indicated times. The control PBS, MHCIIhi or MHCIIlow neutrophils were instilled into mice via the trachea on the 11th, 14th, and 17th days after 4T1 cell inoculation (n = 4–7 mice/group). h Number of metastatic nodules in the lungs derived from (g). All data are presented as the mean ± SEM. Statistical values were calculated using one-way ANOVA (b, h) or an unpaired t test (d, f). ns not significant; ****P < 0.0001; ***P < 0.001; **P < 0.01; *P < 0.05