Fig. 2

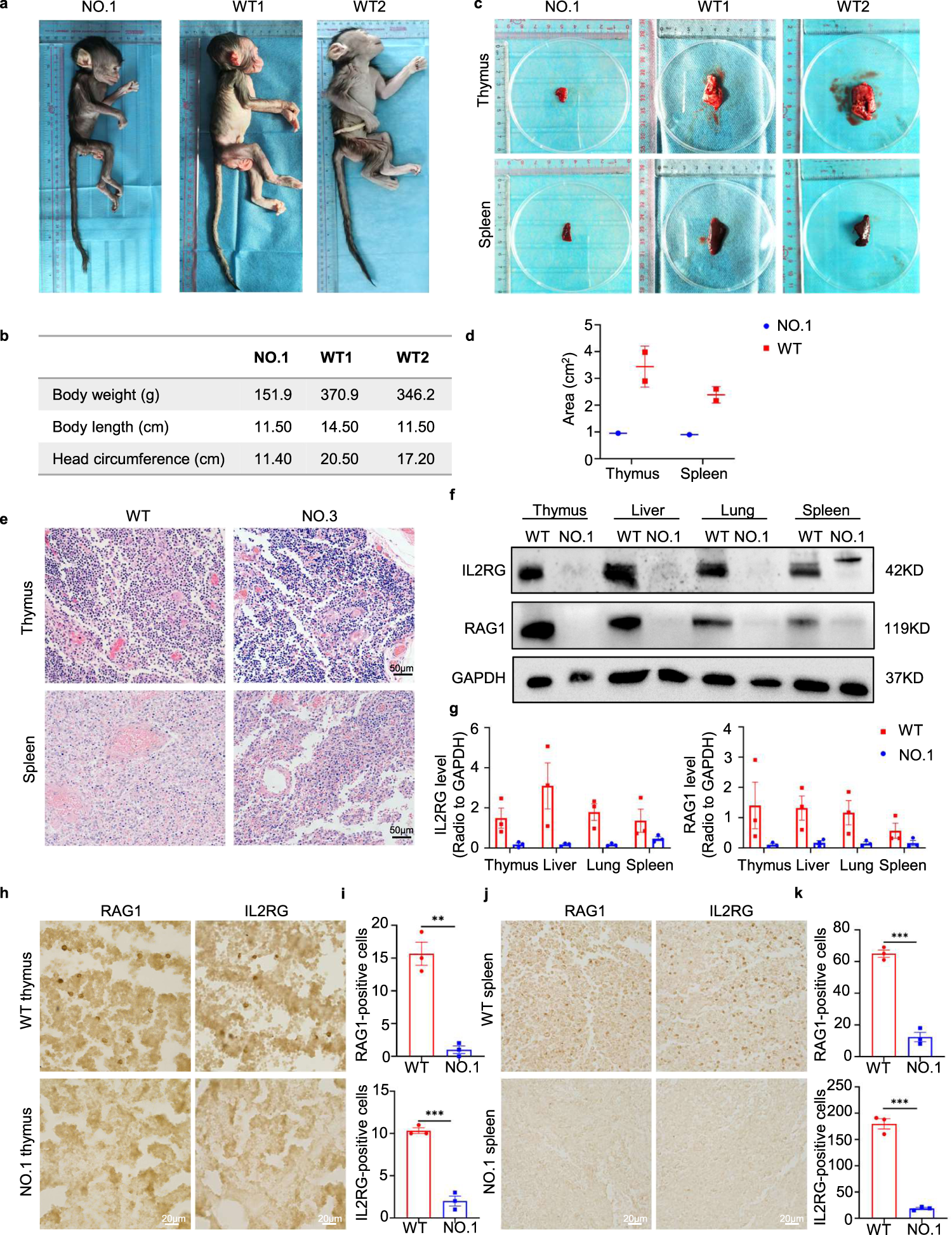
Phenotypic and histopathological changes in base-edited monkeys. a, b Comparison of body weights, body lengths, and head circumferences between mutant monkeys and age-matched WT monkeys while being subjected to the same feeding environment. c, d Analysis of thymus and spleen in base-edited monkeys. e H&E staining depicting the development of thymus and spleen in base-edited monkeys. Scale bars: 50 µm. f–k Evaluation of RAG1 and IL2RG protein expression in the thymus and spleen of mutant monkeys. Western blot analysis illustrating RAG1 and IL2RG protein expression levels and quantification in the thymus, spleen, liver, and lung of mutant and WT monkeys (f, g). Immunohistochemistry depicting the expression and quantification of RAG1 and IL2RG in the thymus and spleen of mutant and WT monkeys (h–k). Statistical analysis was performed using an unpaired two-tailed t-test to compare the two groups. P < 0.05 was considered statistically significant. Three replicates were performed for each analysis. Scale bars: 20 µm