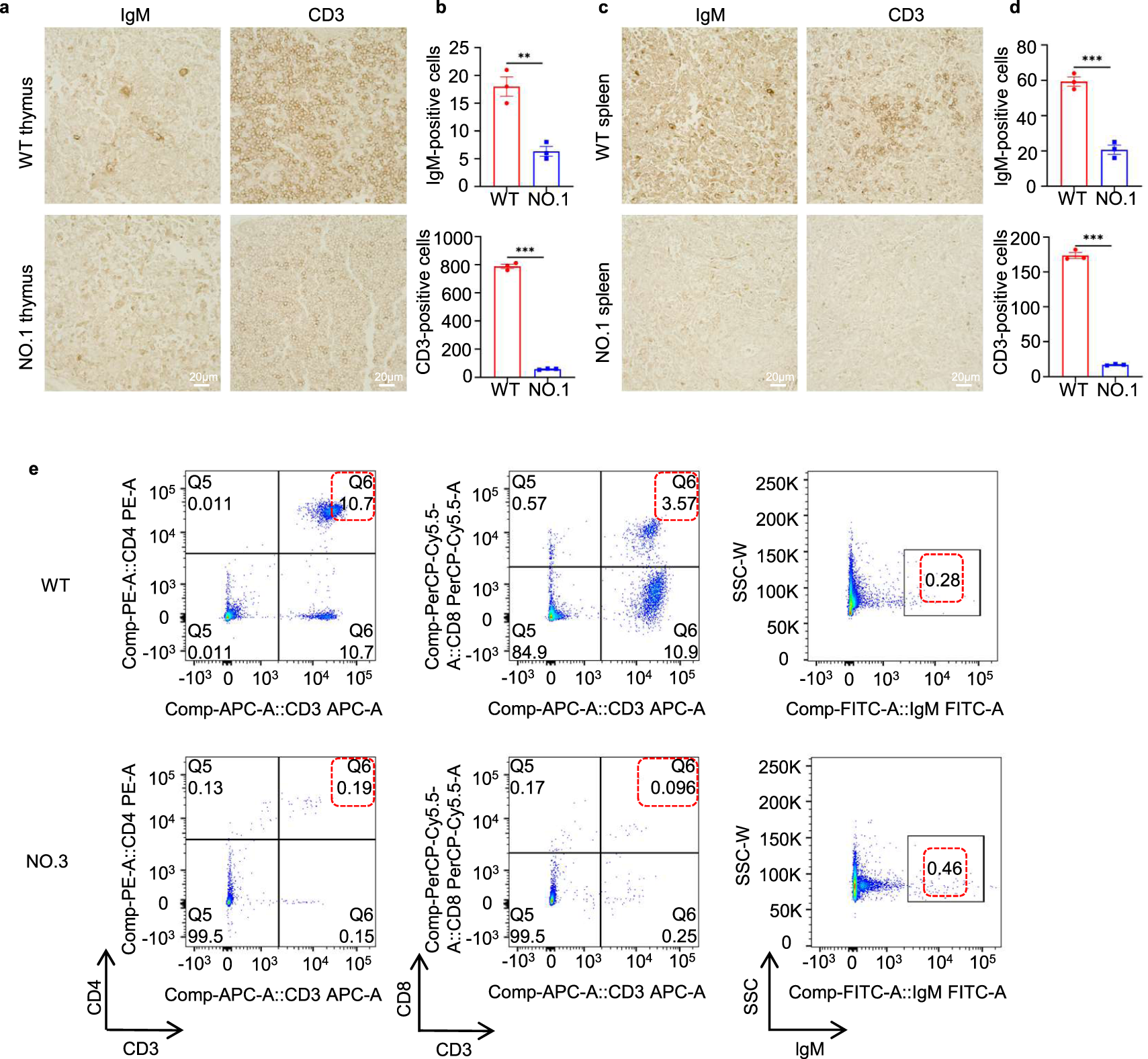
Fig. 3

Status of T and B lymphocytes in base-edited monkeys. a–d Immunohistochemistry was performed to assess the presence of IgM+ and CD3+ cells in the thymus (a, b) and spleen (c, d). Quantitative analysis was conducted on WT and mutant monkeys. Statistical analysis of the data was carried out using an unpaired two-tailed t-test to compare the two groups. A significance level of P < 0.05 was considered statistically significant. Each experiment was repeated three times. Scale bars: 20 µm. e Representative flow cytometry results of peripheral blood lymphocytes in WT and mutant monkeys